Collaboration with people who have different bodily movement practices
a. Derive tasks or walking algorithms that are created by the people of the city. The trial the derive by a group of people.
b. The mental maps that come out of the same ‘derive process’ research that I apply every day. And also, mental maps of different people through the same ‘derive process’.
c. Analysis of the resulting mental maps.
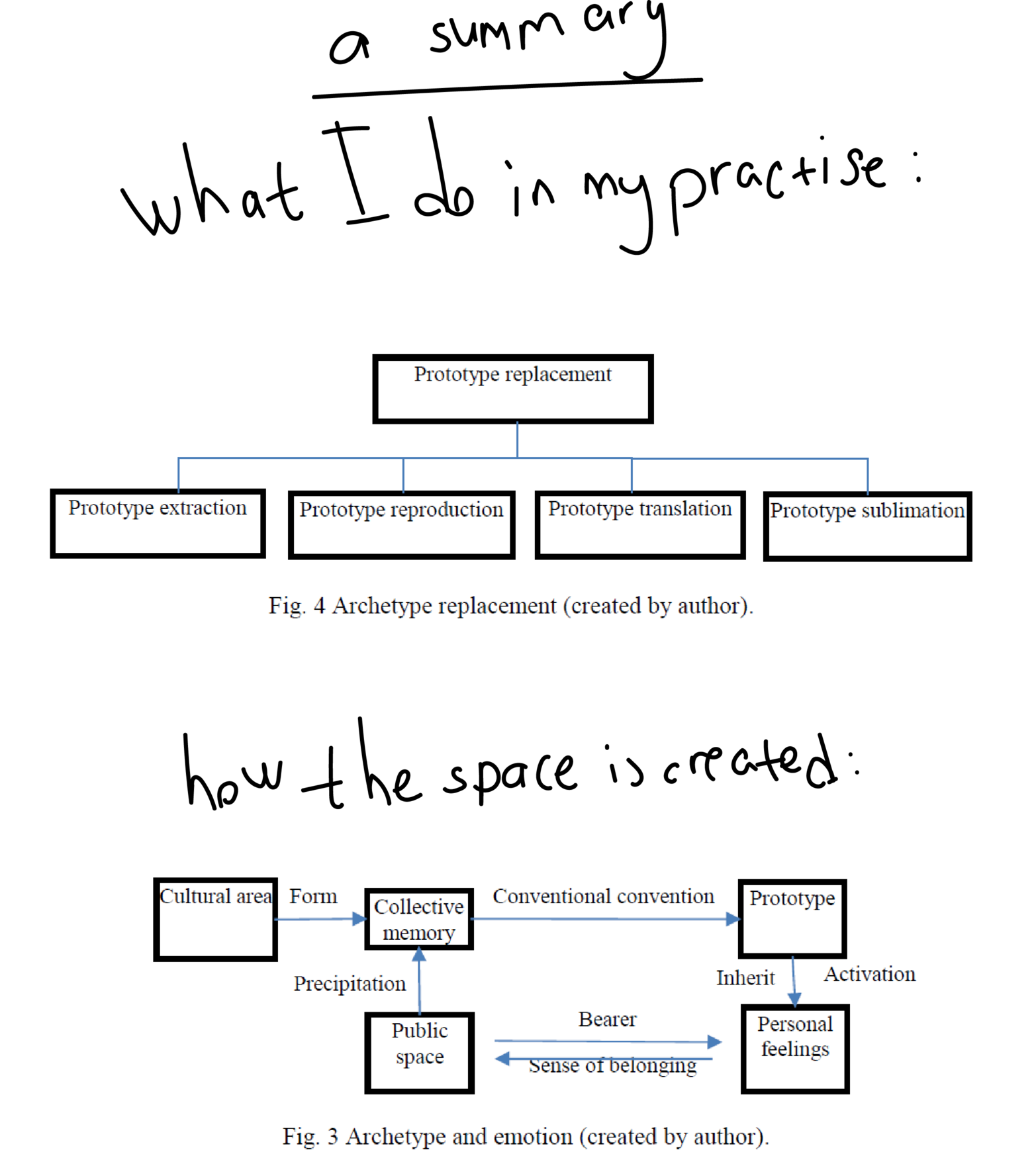
City identity is flux and socially constructed, just like our identity. So, city is not a container with buildings in it but multiple human engagement what create its identity. Your look -Newcomer’s eyes- is also shape the city. In this experiment, you will reveal the multiplicity of Tilburg!
While you are strolling in the street, a mental image will be appear in your mind.
Lynch (1960) five elements of the mental map can give you a general idea about maps and images.
City identity:
Starry Night: Map for Van Gogh
Map for food in Tilburg
Map for religion in Tilburg
Map for water in Tilburg: border
Map for museums in Tilburg
Map for language in Tilburg
Map for poems in Tilburg
Map for parks/nature in Tilburg
Map for bicycles in Tilburg
Map for music in Tilburg
Map for dance in Tilburg
Map for trains in Tilburg
Map for graffiti in Tilburg
….
Are there any places inviting you
a different place except for urban environment?
such as canals, forests...
While you are strolling in the street, a mental image will be appear in your mind.
Lynch (1960) five elements of the mental map can give you a general idea about maps and images.
City identity is flux and socially constructed, just like our identity. So, city is not a container with buildings in it but multiple human engagement what create its identity. Your look -Newcomer’s eyes- is also shape the city. In this experiment, you will reveal the multiplicity of Tilburg!
Are there any places inviting you
a different place except for urban environment?
such as canals, forests...
Advances in Social Science, Education and Humanities Research, volume 291
Urban Public Space Design Emotional Expression Based on Landscape
Archetypes Theory
Qiyan Xing1, a, Lichao Chen2,b
It was a fun adventure full of nature, small but effective, sun, and the typical breezy Tilburg weather! I just followed where my mind took me, mainly following trees and silence.
Nisan
Advances in Social Science, Education and Humanities Research, volume 291
Urban Public Space Design Emotional Expression Based on Landscape
Archetypes Theory
Qiyan Xing1, a, Lichao Chen2,b
Locations that I choose for suggesting them to go there:
Places that I will do the workshop:
Announcements will be in:
define the territory
(multiple territories)?
Where will you arrange the workshop? Also they can go there 2-3 person.
go to that place.
why famous places-fascinates people.
drifting!
if your mind takes you somewhere else also note it. It is important.
people can go to same places and they can discover different things.
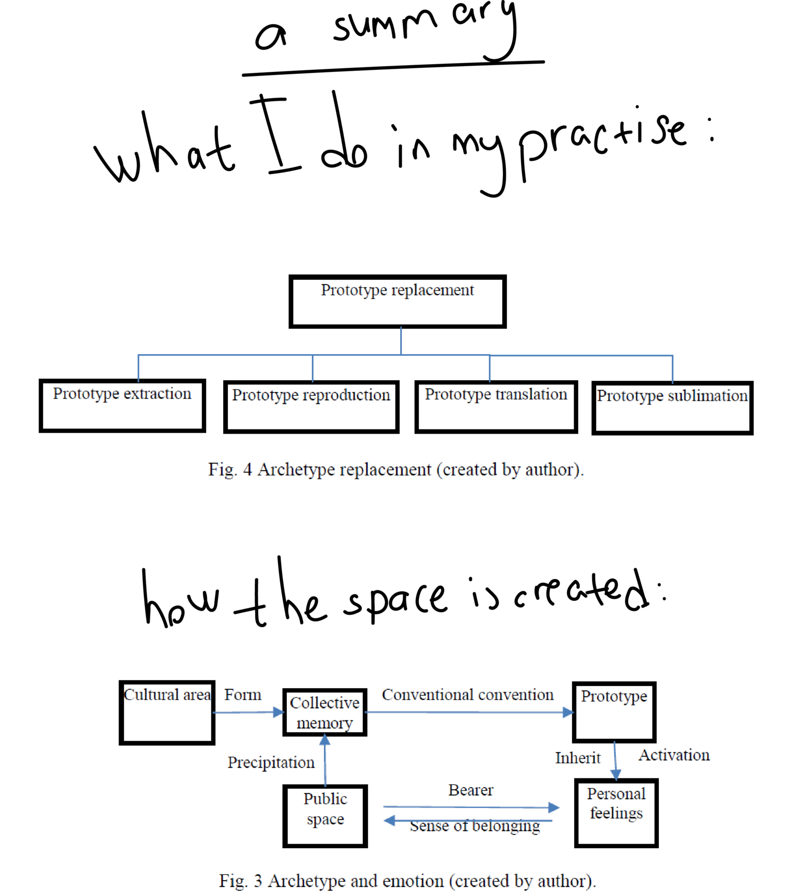
Summary
- Identities are documented with photographs.
- Body parts resemble the map elements.
- Drifts create mood lines.
- The mood is emotion and emotion creates the quality of movement.
will be added tools:
Klein technique
contemporary dance
my tools:
- contact improvisation: internal-external, playful analyses (more flexible) DOING
- ballet: internal-external, detailed analyses. (less flexible) DOING
- walking-calling memories and body knowledge, observation, play, trying new ways of engaging, playful analyses (more flexible) DOING, PARTICIPANTS. TO DO: DIVIDE THE THINGS YOU WANT TO DO!
- historical research: detailed analyses (less flexible) DOING (RESEARCHING, REFLECTION)
- photographing-is a tool in the walk SOLO, DOING
- mapping and arranging photos-REFLECTION of the walk by participants PARTICIPANTS
- writing scores in the studio- space, place, and object relationship of participants, image observed on mental maps; also make a connection from my (subject who is observing and analysing the work of art) knowledge about Tilburg and image-photo analyze SOLO, OBSERVATION-REFLECTION
- contact improvisation with the written scores in location.-space, camera (camera is the audience at that moment), scores SOLO, DOING
- video editing-greenscreen costume: overlaying the image documentation SOLO, OBSERVATION OF VIDEO, AND REFLECTION
- NEXT: How to present the documentation? interactive narration+watching the documentation with AR, PRESENTATION: DOING QR CODE AND PUTTIN LOCATIONS, SEE THE REFLECTION IN COMMENTS.
19th flaneur: observation and being affected, oppose to industrialization
21st flaneur: playfulness and engagement, acceptance of the situation, and trying new ways to make a meaningful connection. IT'S OK. you want to shop. just be friendly, don't divide species. accept yourself. accept the world. be in the flow. if something disturbs you, work on that, flow across that situation and make your voice louder-if your human body can start to think, it will turn to action, and probably it will work (the moment of inspiration from the feminist movement and Greta Thunberg)
IDEAS ABOUT MOVEMENT PRACTISES
Klein technique: your own body and external world relationship
Ballet and contemporary dance: attention, game, rule, internal-external world
Combining practices on top: Solo contact improvisation, and playful structure-free play in the rules
-come to an agreement with the object
Walking in the streets:
observation of the external world,
observation of yourself,
the phone is like your extension,
the city is the external world, another species that you collaborate with while you're living in this world.
communication while walking with movement
bones to tissue
bones-meeting, acknowledging through the bones: mirroring, mimicking
tissue-physical contact
all these practices are about playing to explore, to engage, to communicate.
using the language of the body and movement-not just the human body but also the designed element: architectural buildings and the built environment.
note: documentation is the video to show the communication with body and movement
DESIGN PRACTISE
What is the problem, and how can it be solved?
how can it be solved in different ways?
what is the frame, and perspective?
convergent-divergent thinking
What is the context?
What is the outcome?
Is the solution sustainable?
What is it?
Working on the past and the future in here and now/present.
MOVEMENT PRACTISE
How does it work?
What are my practices?
Can I make it work with these tools?
Is this working?
Can I make it work in a sustainable way?
My initial question:
What can I work with the tools I have?
Now:
How can I systematize of usage these tools?
What is it?
Working on the here and now in here and now/present.

































































































































































































