Answers to questionnaire
I sent out just under 60 emails with my questionnaire. Knowing that not everybody would respond, I made sure that I personally knew a sufficient amount of respondents so I would be able to follow up answers if required. I received 21 responses from 13 different countries with 6 different teaching origins. Scroll veritcally and horizontally to find the rest of the answers to my questionnaire.
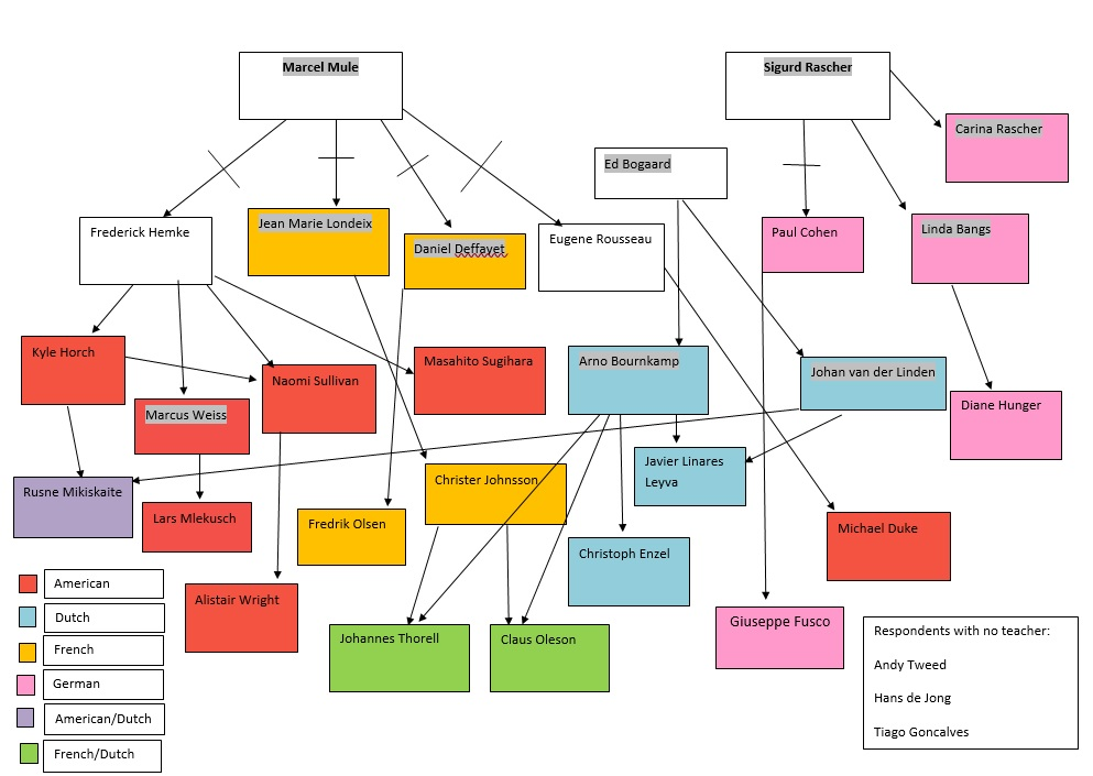
Please state your major teachers at the time of learning the altissimo register and where you studied with them.
To be able to compare teacher preferences and consider their country of learning it was important to know where each individual studied and with whom as many do not learn in their home country. It was also important to be able to link teachers to their predecessors as this would very likely have an impact on their teaching preferences. With this information, I wanted to create a teaching tree, like a family tree, to help visualize if there were links between respondents’ answers.
The tree starts with the two ‘fathers’ of the classical saxophone, Marcel Mule and Sigurd Rascher. Two fundamental figures in the development of the instrument, both commissioned and premiered works which are now considered standard repertoire while also teaching at prestigious music schools in America and France. Mule never played into the altissimo register whereas Rascher was very vocal in encouraging composers to make use of the extended range.
I found that players from the Rascher side were much harder to trace and collect responses from and so I have many more answers from the Mule side. The tree is shown below. The arrows in the tree point from teachers to students and the boxes are also colour coded as to the region/country their teaching came from. The lines that cross through the arrows mean that student did not learn the altissimo register while under their tuition. Unfortunately some answers were not received from performers, shading over a name highlights this.
There are two people that stand out for having no teacher for the register and they are both students of Marcel Mule. Eugene Rousseau, distinguished performer, professor and lecturer at Indiana and Minnesota universities and Frederick Hemke, ex-professor at Northwestern University in Chicago. As both had been taught by Marcel Mule this meant that indeed they would not have looked at this register with Mule as he never actually advocated the playing of it. Both Hemke and Rousseau are recognised as being the main teachers of the current generation of performers and indeed the stigma for American players to perform Faster, Louder, Higher comes from Fredrick. L. Hemkes own name. Both Rousseau and Hemke had no teacher and had no books to reference to and so they had to come up with their own studies and ideas – Rousseau chose to publish his own work.
From this it is possible to say that for some musicians, it is not a skill that necessarily needs instruction. This is important to acknowledge because in a later question, for some students the difficulties they faced include lack of time invested, patience, positivity, etc – all factors which are not teacher dependant but faced by the individuals themselves. It does not ignore that students will take different amounts of time to master this register, but it shows that anyone should be capable of the register if the student has enough personal drive.
When do you begin to incorporate the altissimo register into a pupil’s learning?
WHY AM I ASKING THE QUESTION?
As mentioned in the introduction the register is considered an extended technique, however one that is becoming more commonplace and expected of performing musicians. It is increasingly common for composers to include the register in their compositions.
WHAT DID I WANT TO FIND OUT?
I wanted to find out whether teachers waited for certain elements of a pupil’s playing to be at a specified correct and stable stage or if it was incorporated in the learning right from the beginning rather than as a next step. I also wanted to see how the teacher viewed the register, whether they considered it to be a natural progression or separated out as a specific technique.
WHAT DID I FIND?
There were two main views expressed. Firstly it should not be thought of as an extended technique but should be taught as part of the students natural progression and secondly that it should not be used like gymnastics on the saxophone but more of an artistic continuation. Importantly both views stress that it is just a continuation of the range and since it is now so commonplace, it should not be viewed as something that is “saved” for only the top players, or even only taught to players who have reached the use of it in their repertoire. Successful altissimo shows an open and adaptable way of playing so this should be encouraged from as younger age as possible.
CONCLUSION
Nearly every answer considered the register as an element of playing that is expected of professional players nowadays. Its incorporation in learning is subject to each individual student but in general, it is started during the 2nd year of undergraduate teaching if the basic playing principles of the students playing are sufficient. From teachers who have students prior to conservatoire they believe that the sooner it can be addressed, the better and this is clear especially with American players who are taught from as early as the middle school stage.
Which of these resources do you recommend to students?
WHY AM I ASKING THE QUESTION?
Here I listed seven books, which are considered standard learning materials. These were:
- Rosemary Lang: Beginning Studies in the altissimo register
- Robert Lucky: Saxophone Altissimo
- Ted Nash: Studies in High Harmonics
- Sigurd Rascher: Top-Tones for the saxophone
- Eugene Rousseau: Saxophone High Tones
- Donald Sinta: Voicing: An Approach to the Saxophone’s Third Register
- Larry Teal: The Art of Saxophone Playing
WHAT DID I WANT TO FIND OUT?
Knowing which of these books were recommended would determine which ones would definitely be referenced in my etudes book and there could be the chance to pinpoint if a teacher’s educational background or country affected their preferences. I would be able to show this by using the colour groups from my teaching tree, with the results collected.
WHAT DID I FIND?
I found that the least recommended books were those by Rosemary Lang, Ted Nash and Robert Lucky. I got these suggestions from the forum Sax on the Web [http://forum.saxontheweb.net/forum.php] where users of the group seemed to have found success with them.
The books by Rousseau and Rascher were recommended most often which was unsurprising as their names are the most well-known on the list. These books are also the oldest of the seven and as the first people to widely spread the use of the register they are considered by some people to be the first point of call.
Four respondents recommended Donald Sinta’s book, three of whom have received ‘American style’ teaching and one who had half American, half German teaching. Donald Sinta himself is an American and his influence in teaching has been mainly on American students, as a lead educator and ambassador for the classical saxophone.
CONCLUSION
I found the responses to this question a little uninspiring. Although reading about the subject may be considered ‘dry’ and does not give immediate answers to producing the register, I think with this register it can help to point out areas that will be changing and need some attention from the student so they can be aware of them all. Respondents seemed to feel that one or two books were more than enough and many had not even heard of some of the suggestions.
The book which I found the most interesting and pivotal in my own development was Donald Sinta's voicing book. I found that by talking about the subject of voicing, it took the focus of the exercises away from the struggle of learning to play the altissimo but to think about my oral cavity and vocal tract. It tells how aural anticipation will trigger muscle memory resulting in correct pitch placement which will produce an altissimo note. I found that the exercises such as the ‘F’ trick and giving realistic time frames meant there was no need for a teacher to push a positive mind frame as the book seemed to do this on its own.
I had not heard of Sinta’s book from my own teachers and yet it is the book which I gained the most from it. So it would always be worth looking into available books beyond those suggested by your teacher.
Did you use any of these resources for your own development?
WHY AM I ASKING THE QUESTION?
Books used in respondents’ own practise does not result in students being recommended them, and equally recommended books are likely to differ from those used personally.
WHAT DID I WANT TO FIND OUT?
I expected this and the previous question to bring out similar answers, but I wanted to see if everything that the respondents had studied in their own development was passed onto their pupils, or if they simply recommended the most well-known books. As the respondents teach at different levels, I initially expected to find a difference in those books suggested, as potentially those studying at high school might not be able to make progress from an older book such as that by Rascher/Rousseau.
WHAT DID I FIND?
There were a few additions made in response to this question which was positive, although interestingly these books were not always recommended in a teaching capacity - maybe they should be! These additions were not all books for the saxophone but also included books for the flute including Thomas J Filas ‘Top register studies for flute’ (21st July 1970, pub. Carl Fischer)
Conclusion
As you can see from the chart, Rascher, Rousseau and Teal were the books used the most often, while Lang and Nash had not been used by anyone. I know that flute exercise.
What did you find the most useful in your own development with the register?
WHY AM I ASKING THE QUESTION?
Most of the answers from this question were pivotal to my original research question. It provided some really interesting answers and reinforced the idea that everybody has had some sort of struggle with the register, even those performers whose playing I admire, which reminded me that I am not alone when I find myself in this situation.
WHAT DID I WANT TO FIND OUT?
Although not specified directly in the question I wanted to know what elements were helpful, other than the most common ones of overblowing, overtones and learning the fingerings.
Overblowing and playing the overtones is the process of fingering one note and playing the harmonic series that it belongs to. This is always suggested as a first step towards altissimo because it uses the principles of accessing the altissimo. It relies solely on the manipulation of air stream with the throat and tongue and the pitch anticipation to separate the desired note from the series.
Learning the new fingers for each note is not like the rest of the saxophone where lifting the lowest depressed finger raises a note, it is a combination of keys which has to be investigated on each saxophone as some combinations perform better on different models and also for different passages, the phrase surrounding the top tones must be considered. I wanted to hear about professional saxophonists’ own register development, as I was sure it would hold relevance to students now.
WHAT DID I FIND?
There were some ideas that had not been covered in books, or, for me, conveyed in any lessons I have had, so this is really an invaluable resource. New ideas included the two exercise books listed below and trying to separate the pitches of a multiphonic note I had not considered before. Reinforced ideas included actively finding more fingerings that work for the instrument, instead of relying on one stable combination and when a certain level of capability is reached, trying to sight-transpose passages of music that go into the top register. This means that the focus of the exercises is taken away from simply producing the top tone.
There were many answers so I have divided them into four main areas:
- Aural Manipulation
- Mental
- Playing Exercises
- Practical
Answers considered to be Aural Manipulation:
- Overblowing, overtones and pitch bending – most popular
- Multiphonics – being able to single out specific pitches from the many
- Voicing – hearing the note prior to its production and using this to trigger muscle memory
- Playing notes without fingers, relying just on the throat
- Producing one note with different fingerings
Mental factors:
- will power
- being “roasted” by their teacher
- having previous singing lessons (linked with voicing)
- pre-hearing of pitches
Exercise based:
- Londeiux exercises, pub. Henry Lemoine
- Taffanel + Gaubert 5 note patterns, pub. Leduc
- Easy repertoire/studies played an octave higher than written
Practical:
- Transposing at speed
- Just practise!
- Learning fingerings
- Accoustical understanding
CONCLUSION
Answers regarding aural manipulation and mental factors were overall deemed more useful than exercise and practical based elements.
While earlier it was stated that teachers were not necessary for the development of the register, exercises in a book cannot replicate the pressure of a teacher asking to hear an altissimo passage played correctly. As is often found, something played correctly in a practise room does not always translate to it being played correctly in performance in a lesson or concert.
What have you found are the main challenges to students learning the register?
WHY AM I ASKING THE QUESTION?
Finding a technique a challenge for a long period of time can feel very disheartening and it can be easy to lose motivation. If it shows that other students struggle with the same issues then it could reinspire students to keep going with the register, knowing that they are not alone in their struggle.
WHAT DID I WANT TO FIND OUT?
There are certain factors which must be manipulated to produce the altissimo register so it seemed right that if one of these was not used in the ‘correct’ way then the register would not work. When students are still to find either what they are searching for or how to consistently reproduce it, the problems would be the same regardless of who, what or where they are. I wanted to find out whether teachers believed that other factors were at play, including psychological issues.
WHAT DID I FIND?
The main challenges for students are a combination of:
- Remaining positive
- Fingerings (including a lack of choices)
- Investing time
- Really sensing how to manipulate pitch and thus developing flexibility
- Understanding something you cannot see
- Patience
- Inability to change tongue position
- Tuning of the notes produced
- Playing fundamentals are insecure
- Tension/biting
- Unable to hear the note before it is played
- The assumption that the register is difficult
CONCLUSION
These twelve answers are all compatible with each other and can have both positive and negative effects on each other. I would say that the three main problems from this list are the lack of time invested, sensing how to manipulate pitch, and so developing flexibility, and the assumption the register itself is difficult. The rest of the answers would easily fit into these headings and I can say personally that these have all been problems in my own playing. The only one of these three that can be ‘taught’ and directly focused on by a teacher/book is the pitch manipulation and throat flexibility. If the other two factors are present then it is more likely for the individual to pick up the register quickly.
Any final thoughts?
WHY AM I ASKING THE QUESTION?
All saxophonists will have an opinion on the register and as some of the respondents are extremely experienced teachers, it was important to give them the opportunity to suggest anything that they felt was necessary or important.
WHAT DID I WANT TO FIND OUT?
A phrase or thought can sometimes open your mind to a subject without even realising it and I hoped that from this question there would be one comment that made a difference to myself and others reading this paper.
WHAT DID I FIND?
The following is a list of the respondents with their answers.
Naomi Sullivan, UK:
“It's a necessary part of playing a wind instrument. However, I'm not a huge fan of it commonly being incorporated in many transcriptions of string quartets, or altissimo for altissimo's sake. Eg. Ibert 2nd mov. I think there is a risk of it become a slightly self-indulgent distraction from the actual music.
But for others, it's a key part of their musicianship and voice as a saxophonist. Chris Potter for example. I love how jazz saxophonists make it such a natural part of their sound. Instead of labelling it as a whole new bit of the instrument. I want to find a similar approach in my teaching.” 15/4/2016
Johannes Thorell, Denmark:
“In general I think that the most important thing with all kinds of practicing and, maybe even more clear with altissimo, is that we need to make it fun. Even if we have exercises that look really boring we can still find amusement in using them and especially in finding that we are able to make progress when using them. In this particular example with altissimo it is also important not to practice it in too to long sessions since this will (most likely) lead to a sore lip and more pressure in embouchure and jaw. Begin with 5 minutes maximum (playing the notes above f#3 F#3) but of course use more time on other ear training exercises (like first exercise in Rascher book). Approach the altissimo in different ways, both playing it in a loud, hard and almost hard core pop way but also approach it like using a bow on the vibraphone (soft and slowly, basically just touching the note).” 16/4/2016
Christer Johnsson, Sweden:
“Sound is a flexible parameter. Never use altissimo in melodic music if you can´t phrase it (direct the intensity). Start using altissimo in pp connected with the normal register.” 15/4/2016
Michael Duke, Australia:
“There is a lot of frustration involved in learning flexibility and voicings for many students. They have to learn to be persistent and consistent in their approach otherwise very little progress can be made. Some people are lucky and naturally can find these voicings, but most have to work hard over a long period of time. The key to altissimo for me has been getting students to the point where they can pitch bend the front F note one octave. But, it is often quite a struggle to get to that point! I prefer to use all the resources and a multiple of approaches rather then than one over the other.” 19/4/2016
Paul Cohen, USA:
“Most of the pedagogy surrounding altissimo development is very poor, and applies superficial techniques and understanding, resulting in an incomplete and disconnected range not suited to sophisticated playing at professional levels.” 22/4/2016
Kyle Horch, UK:
“I feel that the Rascher/Rousseau overtone concepts are useful in practice but only up to a point, I show students a fingering chart from the beginning and ask them to try to experiment with that immediately as well as trying the overtone studies. Both Rascher and Rousseau put their charts in the middle of their books and suggest that a long period of overtone practice should be done before attempting proper fingerings. I feel this is the long way around and have often had quicker success than that by going to a fingering chart at the start along with overtone studies.” 20/4/2016
Eugene Rousseau, USA:
“Understanding the overtone series is the step necessary before attempting any of the countless fingerings available” 25/4/2016
Javier Linares Leyva, Spain:
“For me the secret of the altissimo register is to dominate our throat and then to put a correct finger position that it helps us with the tuning and sonority.” 25/4/2016
Fredrik Olsen, Norway:
“Don’t start with fingerings before control of the overblowing. Altissimo should be soft. If the student squeezes it produces the same high pitch (sometimes) but the sound is horrible.” 18/4/2016
Andy Tweed, UK:
“Have decent aural skills. If they can’t sing the note they want it is really hard to learn to connect the imagination to the physical sensation appropriately.” 30/4/2016
Tiago Goncalves, Portugal:
“In my experience, I think that developments in the high notes must be done very carefully so that the student has no psychological problems and consequent demotivation.” 3/5/2016
Ali Wright, USA:
“I feel too often the skills needed to be able to approach altissimo (voicing flexibility, articulation, intonation) are not addressed soon enough in a student's playing. These are all areas of technique that can, and should be addressed early in a student's playing. Voicing flexibility especially, is something I believe is usually left untouched for much too long. I strongly believe that somewhat consistent success in these areas of technique before approaching altissimo, makes altissimo a lot more approachable, and far less frustrating.” 14/9/2016
Masahito Sugihara, USA:
“It is a very difficult technique to teach and I am curious to see what you will find. Please keep in touch and let me know!” 16/4/2014
WHAT WOULD I HAVE DONE DIFFERENTLY WITH THE QUESTIONNAIRE?
Q1. The main teacher of altissimo:
Some respondents say they have no teacher for their altissimo development. While this may be the truth, knowing who their teacher was at the time of their ‘independent’ learning may have fitted into the conclusions which I have drawn while potentially confirming them. From those who had no teacher I would also want to know:
- Why was there no teacher for this? Was the register only encountered after the end of initial one-to-one teaching?
- Is there a link between these people with no teacher?
- Have I heard them play? If so, what is their grasp of the register compared to the others?
- How long did it take to get to a consistent performance standard? This question would have to be asked to all respondents.
Ultimately I would want more detail from them about how they taught themselves as otherwise we can only presume it was through a good deal of trial and error.
Q2. Incorporation:
I think I should have added to this question and stated that of course it depends on each individual pupil and asked whether teachers waited for certain elements to be apparent before this area was looked at or whether it was incorporated from the beginning. I think a ‘what’ question would have been more appropriate as some answers were just ‘it depends on the individual’ which isn’t an answer for which reliable conclusions can be drawn.
Q3. Recommended resources
Some respondents commented on each option as to whether they had heard of the books. This would have been an interesting comparison point. Were some of the books unknown to them? Would they consider looking into them now they had been brought to their attention?
Q4. Resources in respondents own development
Asking for reflection on why books that were used personally were not prescribed and also how additional books had been found – especially those which were not written for the saxophone.
Q5. Most useful?
The use of the books listed previously in the questionnaire were not mentioned by anybody here, perhaps because attention had already been paid to them. However it would be interesting to know if any method book had provided a leap in their development.
Q6. Main challenges:
As a secondary part to this question, I would have liked to ask if respondents felt they had encountered similar problems to those they have had with their students. If so, did they use their own personal experiences and use similar methods that they mentioned in question 5 to help their students.


