When we reflect upon holidays and travels undertaken, our memories mostly consist of special moments: dangerous situations, comical experiences, impressive sights, interesting people, and so on. Almost every day spent travelling far from home, we find ourselves in new, unknown situations. The taste of new spices, a change of climate, the architecture and visual surroundings, as well as the sounds of foreign cultures serve to create a special atmosphere that is perceived and experienced with each and every one of our senses. As Gernot Böhme (1993: 122) writes: “Atmosphere designates both the fundamental concept of a new aesthetics and its central object of cognition. Atmosphere is the common reality of the perceiver and the perceived.”
Last year I undertook a self-guided backpacking trip to India, Nepal, and Southeast Asia. This way of traveling (exploring a foreign culture with no formal direction, simply observing and listening to unknown situations from moment to moment) made this already stimulating experience even more intense. Since I have returned home from these travels and shared my experiences with friends, telling them the curious moments and funny stories, I recognized that most of the memories that come to my mind are triggered by the visual impressions of the journey. The mountain scenery in the Himalayas or the dusty crowded streets of Indian cities; all of them are retained in and accessible to my mind as images.
This was the first time I asked myself: What role does sound play in my memories?
This question was crucial for the project I finally developed, which I've called SOUNDMEMORIES OF ASIA. Here I focus on my auditory memories of the trip and reflect on the different sound experiences that I still can remember after a period of one year.
“More than ever before, our auditory memory – like a muscle – needs to be maintained as strongly as possible, and sound is the most important key to unlock and preserve this potential.” (Street 2014: 13)
This project thus experiments with questions concerning the process of long-term memory retention, traveling, soundscapes (Schafer 1994), and writing about sound.
- Can I listen to the past? How does it sound?
- Which sound memories are still in my mind?
- Which words can describe the soundscape I experienced?
SOUNDMEMORIES OF ASIA started as a diary or personal archive that would allow me the possibility to think about the sounds that I considered special during the years following my travels, or to perform a comparative function if I were ever to have the opportunity to visit these countries again. Later it became a labyrinth of memories relating to, for example, topics such as religion, culture, and geography.
The second layer reveals the experiences I had within that particular situation, such as my cultural background or my extant mood and feeling. Users may become surprised or intrigued whilst reading this text, and this layer should also activate the imagination of the user.
As the working process for the site was to present all the elements – such as photos, sounds, and texts – separately, the user can stimulate their own individual sonic imagination through a reverse process. You can listen to the sound, close your eyes and think about a place – how it might look or smell – and therefore how it might be to experience it. The "objective" documents can now be seen as interacting with and countering the written memories.
One of the most interesting results of this project is the realization of my inner voice (Ballet 1888). Often, inner voices are quiet voices that whisper the words of our thoughts. We also can listen to this inner voice while reading (Pintner 1913), writing, daydreaming, or traveling in thoughts.
While writing and thinking about the sonic atmosphere, I have been internally listening to the soundscapes experienced in the past. My inner voice – generated mostly by the visual memory – constructed an imagination of the acoustic environment. This enabled me to re-approach the experience, applying more analysis and investigative thought. I recognized connections and understood the soundscape of the places better.
While I was traveling, I was experiencing. When I was walking around, I was focused on simply perceiving sounds, concentrating on pitch, timbre, and dynamics and not necessarily thinking about their semantic meaning – a kind of “reduced listening” (Chion 1994).
Although the memories involving the sonic aspect were clear, the emotional and sensory perception, other than the auditory, seemed to be lost. Through the process of creating texts based on listening to the reconstruction of remembered soundscapes by my inner voice, I wrote about my feelings or how different outside influences (weather, mood, etc.) shaped the auditory experiences.
Another astonishing insight brought to me by the writing and memory process is the automatic comparison of sound memories I have gathered throughout my travels to those of the soundscape environment I experience on a daily basis. An example of this occurred when I tried to remember and write about the sonic atmosphere at Gandhi International Airport in Delhi upon my arrival. This triggered thoughts about the sounds of airports in Europe. When you are moving through airports around Europe, one of the ubiquitous sounds is the rolling noise of trolleys as well as travelers’ bags on wheels. I tried to recall a visual image of the situation when I arrived in Delhi and could not envision many trolleys. I only came to this realization through the process of reconsidering the situation at a later time, now at extensive physical and time distance, and in connection with my familiar perceptual environment. It was interesting to see how this comparison influenced my actual experience and revealed my nostalgia for the sounds in Asia.
Listening and traveling in concurrence have always been a big tour of discovery with new and unknown, curious, and often very humorous sounds and situations. The website allows people to explore, while reading, listening, and thinking about atmospheres and sound for themselves. Users can take a sound travel of their own experience. The website can also be used to add visitors' own travel experiences and memories. It should become a network of different texts and approaches to describe sound memories. My individual memory should become a cultural (Halbwachs 1980) or collective (Assman 2006) memory. The “memory of the community” can be a basis for new approaches in sound studies as well as cultural and historical investigations.
Currently, literature does not reveal much information about processes involved in sound pattern recognition and memory formation regarding complex auditory environments. However, it is our daily acoustic environment that co-determines the quality of our lives. Moreover, environmental sounds shaped the evolution of the human brain, because auditory signals of possible dangerous situations can be reacted to faster than visual perception allows. Therefore, it should be of interest to investigate the processes of recognition and memory formation of soundscapes, and my hope is that this website can contribute to make more people aware of the importance of the acoustic environment.
REFERENCES
Assman, Alaida (2006). “Memory, Individual and Collective.” In Robert E. Goodin and Charles Tilly (eds.), The Oxford Handbook of Contextual Political Analysis (pp. 210-224). Oxford: Oxford University Press.
Ballet, Gilbert (1888). La langage intérieur et les diveses forms de l’aphasie. Paris: Alcan.
Ballesteros, Soledad, José M. Reales, Eulalio García and Marisa Carrasco (2006). “Selective attention affects implicit and explicit memory for familiar pictures at different delay condition.” Psicothema 18/1: 88-99.
Best, Virginia, Erol J. Ozmeral, Norbert Kopčo, and Barbara G. Shinn-Cunningham (2008). “Object continuity enhances selective auditory attention.” PNAS 105/35: 13174–13178
Bijsterveld, Karin and José van Dijck (2009). Sound Souvenirs: Audio Technologies, Memory and Cultural Practices. Amsterdam: Amsterdam University Press.
Böhme, Gernot (1993). “Atmosphere as the Fundamental Concept of a New Aesthetics.” Thesis Eleven 36: 113-126.
Brown, Gjestland and Dubois (2016). “Acoustic Environments and Soundscapes.” In Kang, Jian and Brigitte Schulte-Fortkamp (eds.), Soundscape and the Built Environment (pp. 1-15). Boca Raton: CRC Press.
Buchanan, Tony W and Ralph Adolphs (2002). “The role of the human amygdala in emotional modulation of long-term declarative memory.” In Simon Moore and Mike Oaksford (eds.), Emotional Cognition: From Brain to Behavior (pp. 9-34). Amsterdam: John Benjamins Publishing Company.
Chion, Michel (1994). Audio-Vision: Sound on Screen. New York: Columbia University Press.
Halbwachs, Maurice (1980). The Collective Memory (trans. Francis J. Ditter and Vida Yazdi Ditter). New York: Harper & Row.
Hamann, Stephan, Timothy D. Ely, Scott T. Grafton and Clinton D. Kilts (1999). “Amygdala activity related to enhanced memory for pleasant and aversive stimuli.” Nature Neuroscience 2: 289-293.
Huijbers, Willem, Cyriel M.A. Pennartz, David C. Rubinc, Sander M. Daselaar (2011). “Imagery and retrieval of auditory and visual information: neural correlates of successful and unsuccessful performance.” Neuropsychologia 49: 1730-1740.
Jin Jingji and Stephen Maren (2015). “Prefrontal-Hippocampal Interactions in Memory and Emotion." Frontiers in System Neuroscience.
Karns, Christina, Elif Isbell, Ryan J. Giuliano, Helen J. Neville (2015). "Auditory attention in childhood and adolescence: An event-related potential study of spatial selective attention to one of two simultaneous stories." Developmental Cognitive Neuroscience 13: 53-67.
McAdams, Stephen and Emmanuel Bigand (eds.) (1993). Thinking in Sound: The Cognitive Psychology of Human Audition. Oxford: Oxford University Press.
Pintner, Rudolf (1913). “Inner Speech During Silent Reading.” Psychological Review 20/2: 129-153.
Reik, Thedor (1948). Listening with the Third Ear. The Inner Experience of a Psychoanalyst. New York: Groove Press.
Russell, James A. (1980). “A circumplex model of affect.” Journal of Personality and Social Psychology 39/6: 1161-1178.
Schafer, Murray (1967). Ear cleaning: Notes for an experimental music course. New York: Associated Music Publishers.
Schafer, R. Murray (1994). Soundscape: Our Sonic Environment and the Tuning of the World. Rochester: Destiny Books.
Siddiqui, Shazia Vegar, Ushri Chatterjee, Devvarta Kumar, Aleem Siddiqui and Nishant Goyal (2008). “Neuropsychology of prefrontal cortex.” Indian Journal of Psychiatry 50/3: 202-208.
Street, Seán (2014). The Memory of Sound: Preserving the Sonic Past. New York: Routledge.
Trevor, Agus R., Simon J. Thorpe and Daniel Pressnitzer (2010). “Rapid Formation of Robust auditory Memories. Insights from Noise.” Neuron 66: 610-618.
Tulving, Endel and Donald Thomson (1973). “Encoding specificity and retrieval processes in episodic memory.” Psychological Review 80/5: 352–373.
Vetter, Petra, Fraser Smith and Lars Muckli (2014). “Decoding sound and imagery content in early visual cortex.” Current Biology 24/11: 1256-1262.
Winkler, István and Nelson Cowan (2004). “From sensory to long-term memory: Evidence from auditory memory reactivation studies.” Experimental Psychology 51/3: 1-17.
“One of the most intriguing features of contemporary memory theories is their common interest in media and media technologies. The ‘mediation of memory’ has long been viewed as a prime source of mnemonic corruption.” (Street 2014: 17)
Throughout my travels, I made several recordings with a small portable audio-recorder – “sound souvenirs” they could be called; I captured visual moments through still photography, and I wrote short notes every day in a diary. Audio-recorders, diaries, and photo cameras are “memory machines,” as they can trigger memory recall: they help to evoke memories, which are stored in long-term memory and return them to consciousness. (Tulving and Thomson 1973). The different forms of records and notes trigger various modes of the recollection process. Looking at photos generated an imagination of the acoustic atmosphere; listening to the recordings created visual imaginings. Reading the notes of the diary helped me to retrieve all my sensory experiences of a situation.[3]
Although it seems that sensory memories fade away quickly, it has been suggested that sounds can be stored in the long-term memory, depending on the circumstances (Winkler 2004). A recent study has anticipated that repeated listening to certain sounds creates a fast, effective, and durable way of auditory learning, because participants remember previously unknown sounds even one month after having heard them for only a few times (Trevor 2010).
So it is most likely that the acoustic experiences I had became long-term memories, not only due to their emotional significance, but also because listening to the recorded samples again and again during the trip elicited the process of memory consolidation and meaningful associations. Before reflecting upon the sonic atmospheres I had experienced, it was important to keep the documentation material at a distance until I was able to write down and consolidate all of my thoughts. For the process I chose, the photos and recordings were not to influence my memories. SOUNDMEMORIES OF ASIA began with a contemplation of the process of memory in regards to the sonic environment and the delineation of the soundscape from other sensory experiences. In his publication Listening With the Third Ear (1948) psychoanalyst Theodor Reik comes to the hypothesis that most of the impressions we perceive are too fast and intense and therefore cannot be thoroughly absorbed. In his proposition we store most of our impressions subconsciously in our memory. This project helped me to externalize the memories of sonic experiences stored within my subconscious.
Writing about sound purely from memories always entails describing the various tones and sounds in a certain context. I understand context here as a generic term that also includes non-acoustic components of a place (e.g. weather and architecture) as well as personal conditions (e.g. cultural background and education), as they play a major role in the perception of soundscapes as well (Brown, Gjestland and Dubios 2016: 10). When describing soundscapes perceived in the past, the original context is missing, and you are somehow forced to recreate this context; you need to create an atmosphere, through your writing, that allows the given information to be experienced rather than just read.
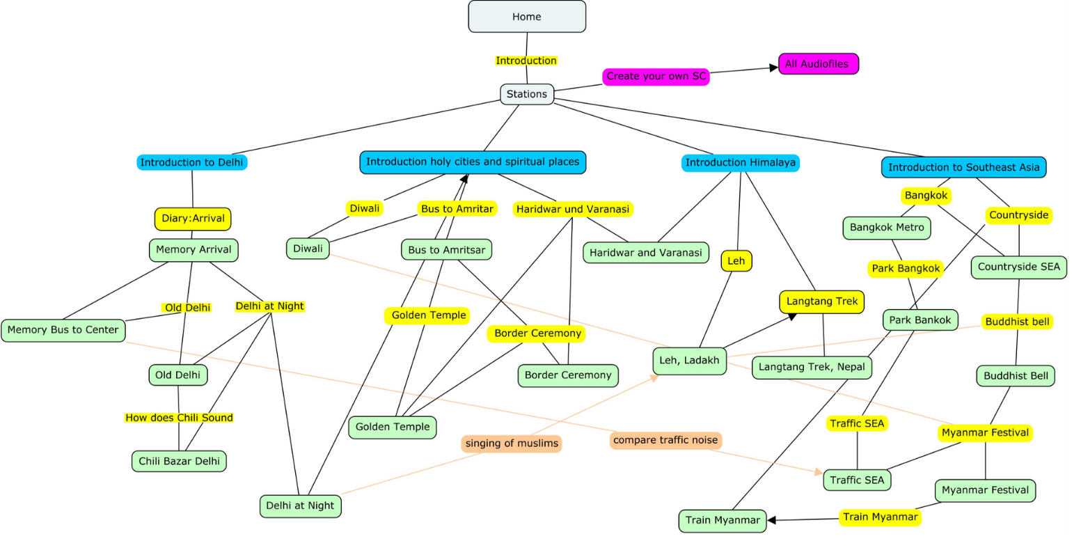
The complex structure of my project outlined below displays how memories, situation, and sound are connected to each other and how sounds have been the predominant source of my “traveling thoughts.”
To work with all materials – sound, photographs, and text – in an interactive way, the solution was to develop a multimedia website:
As an interactive representation of my thoughts, a network of pages, containing text elements and the various audiovisual materials, allows visitors to get lost and click through it without any direction or a definite conclusion.
The structure of the resulting website can be seen as a reflection of the complex structure of the brain. It also aims to convey the idea of “freedom of traveling.”
Upon entering the site, one comes across a small set of instructions about how to navigate within it. By selecting one of the four different stations (DELHI, HOLY PLACES AND SPIRITUAL CEREMONIES, THE HIMALAYA and SOUTHEAST ASIA), visitors choose their starting point.
There are two layers to the website. First, the diary pages displaying notes from my travel entries suggest cross-cultural questions to the user regarding expectations, similarities, and differences.
The combinations of questions and notes should evoke impressions of the atmosphere and related sounds.
- Which sounds do craftsmen produce?
- How do the craftsmen appear?
- What does the working place look like?
- Is it loud or quiet, pleasant or annoying?
- Which machines and material are they using?
- What are they producing?
- Where are they working on?
The interrogation helps to get an imagination of the situation and the context.
The second layer portrays a network of pages that group together photos, recordings, and the analyses of my reactions and experiences.
At the distance that now exists between my initial experience and their encounter of this material, users are invited to enter into a somewhat analogous exploratory process of discovery and reflection.
DELHI-TRAFFICNOISE-TRUCKS-HIMALAYA-SILENCE-BACKYARD-VILLAGES-MYANMAR-ANIMALS-DOGS-VARANASI-PRAYING-HARDIWAR-GANGES-WATERSOUND-OCEAN-CAMBODIA-TOURISTS-SCOOTERS-TRAFFIC-LOUD-FIREWORKS-DIWALHI-MOUNTAINS-HIMALAYA-MONASTERY-MONKS-BELL-GONG-MORNING-COCK-LAO-BEER-SINGING-FESTIVAL-RICE-SPICES-OLDDELHI-NOISE 
CONDITIONS
Everyone experiences the acoustic environment in a different way. Before I started the project I needed to reflect on the conditions – in particular my cultural background. It was the first time I traveled to an Asian country. I was not accustomed to mega cities, the intense climate, and the long, exhausting journeys. In regards to sound and the sonic atmosphere, I especially noticed the particular relationship to noise within the communities. Maybe this was one of the biggest contrasts to my culture, where silence is highly valued, and so this new way of being with noise was unexpected and unusual. In my observations during my travels, loud music did not annoy anybody, whether it came from big speakers inside public buses, from outdoor street vendors, or from people in public parks bringing their own sound systems. There is no shame or reservation to singing; it is allowed and perceptible in public.
Almost everywhere I had the opportunity to be exposed to a lively atmosphere on the street. Daily life occurs outside, in corners, in narrow alleys, where people are cooking, eating, watching TV, and also working. The image of seeing health professionals (such as dentists) working outside and off the street – considered impractical, unhygienic, and unthinkable in my culture – is something I will never forget. Private or personal space is more transparent in Asian countries. Doors are not locked, and windows are left open all the time, so you can hear the sounds produced by the daily chatter and lives of the inhabitants. Moreover, the dense traffic, full of old cars and trucks, creates an intense, high-volume atmosphere that I am not used to in Germany; it takes time to become accustomed.[1] The unfamiliar and intense experiences, dealing with the din and sound, had the greatest influence on my auditory perception and memory.[2]
As I found myself lost in the streets of Vientiane on the eve of the Chinese New Year, the surrounding sonic atmosphere reminded me of an Italian beach town I visited when I was younger. The inhabitants of Vientiane had their barbecues on the streets and played boules while listening to old techno music from the 90s. There was even a sort of “bingo” or gaming stall on the street, where you could win plush animals, t-shirts and many miscellaneous objects made of plastic. This lively atmosphere with all the human voices and music was a contradiction to the usual "ghost town" soundscape I predominantly experienced in the capital of Laos. The following morning I took a walk outside of the city center, where I came across a traditional New Year’s Ceremony. For this type of ceremony, it appeared that many young men were walking from warehouse to warehouse, stopping in front of each doorstep and performing the “Dragon Dance.” This expressive traditional performance – accompanied by rhythmic drumbeats and clattering bells – symbolizes the historical role of dragons in Chinese culture, demonstrating power and dignity. It was interesting to note how the rhythm and dynamic of the music followed the movement of the actors. The whole production went on for around 20 minutes in a continual flow, without any break of sound or movement.
When I think about this ceremony and the date, I can trace similarities to a tradition I know from my hometown in Bavaria. On the first day of the year, groups of men also move from house to house, playing traditional brass band music to welcome the New Year. Although the way of performing is so different, it is interesting to see how traditions bear similarities and intersect in certain ways, regardless of place, culture, and beliefs.
Travelling to the Manao Festival in Myanmar by train, I experienced a 24-hour beat rhythm created by the broken train and the damaged rails. Even though the train was only traveling around 40 km/h, the sound was so loud and dominating that listening to music with headphones in the hope of some kind of sonic distraction was of no use.
After a short break I undertook an initial listening walk through the streets of Old Delhi. Because of the narrow streetscape, the traffic noises moved to the background, and I could hear many sounds that might be considered typical to a motor workshop. All the different garage shops and small factories were built next to each other according to their function. These garages were completely open, and you could see and listen to the work of the craftsmen. Walking in the street was like listening to the process of building a product. Sizzling, hammering, grinding, and then, finally, the voices selling the products – every sound was related to one single step in the production chain.
When I listened to the production of a gold ring, I thought about a possible sound design for a medieval movie, where you observe a market place in which all the blacksmiths are forging knives and everything is crafted by hand. Walking further along the street, you could find more examples of the sonic rendition of other production processes, perhaps the making of books or cloth. I also found these typical sounds – the squeaking of the mechanical pedal of the loom or the grinding noise of metal – in several small villages on the countryside of Lao and Myanmar.
When I was traveling around and focusing on the sounds, I felt as if I was living in old farm villages. Mostly everywhere I have awoken with the crowing of the cock. The atmosphere is laid-back, and life is basic.
[1] According to Stephen McAdams and Emmanuel Bigand (1993: 1-3) our perceptual system analyses and interprets the auditory stimulations in consideration with acquired knowledge interacting with the sensory data.
[2] To understand in what way the emotional experiences of the trip have affected my memory, it is important to outline basic principles of emotional memory formation. Every emotional experience can be described by arousal and valence. Arousal describes how calming or exciting an event is, valence characterizes if an experience is rated negative or positive (Russell 1980). Experiments have shown that events that contain a high personal emotional salience are often more likely to be remembered than events with a neutral emotional import (Hamann 2001; Buchanan and Adolphs 2002). This enhancement in memory formation has been attached to interactions between the amygdala, hippocampal areas and regions of the prefrontal cortex (Jin and Maren 2015). Whereas the first two are part of the limbic system, which is important for emotional responses, the latter receives various sensory signals and integrates them to build the physiologic constructs of memory, perception and complex actions (Siddiqui 2008).
Moreover, the brain filters information regarding to its importance to avoid sensory overload, leading to selective auditory attention (Karns 2015). Auditory attention can be increased due to appropriate training (Best 2008). Before I started the trip I was used to the methods like “Ear-Cleaning” or “Soundwalks” (Schafer 1967). The exercises and training allowed me to listen to my acoustic environment more distinctively. Evidence that attention is important for memory formation (Ballesteros 2006) allows me to hypothesize that increasing my auditory attention allowed me to remember sounds more clearly.
[3] Recent studies have shown that the visual cortex is capable of processing auditory information, meaning upon acoustic stimuli the visual cortex gets activated, leading to visual imagination, enabling the brain to see sound (Vetter and Muckli 2014). Mental imagery is important for episodic retrieval (i.e. remembering past events) (Huijbers 2011).






