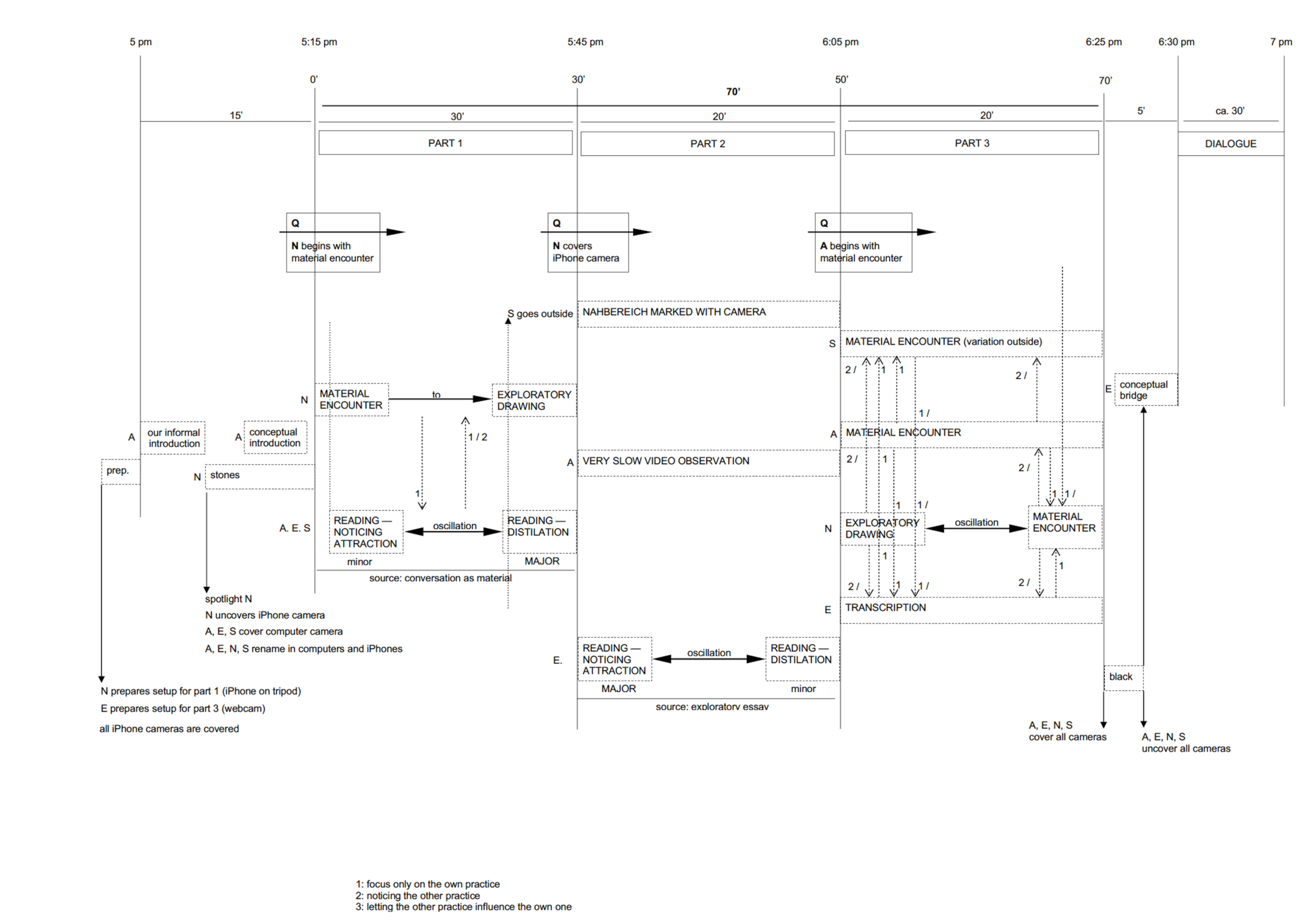
Two different attempts at or approaches towards diagramming the Ecology in Action that we activated during the Aesthetik und Erkenntnis (Aesthetics and Knowledge) conference hosted by Zurich University of the Arts (13 – 15 July 2021). At this stage in the evolution of our Ecologies in Action, we were still choreographing the transitions between practices and 'parts' of an Ecology through precise time cues. The recording of our Ecology in Action, along with our introduction and the following discussion can be encountered here.
