Question: Why the title Eastern Rebellion?
Answer: For me, the title “Eastern Rebellion” holds many meanings if one ignores the direct translation “rebel from the East.” The first thing I think of is a more personalized translation, which points to one who opposes the established Western understanding of something Eastern. The need to use this title originated during my research period when I felt that the Western interest in gamelan was too focused and detailed on the academic view of gamelan. I felt it was expected that the research should include “this,” “that,” and “it” to contribute to the field. (It is possible that I had partly imagined these expectations and dogmas myself.)
The “expectations” I felt from the academic became dogmas during the fellowship period, which felt artistically limiting. To write my application for a PhD. in artistic research, I created all these rules for the project. This was the beginning of my research, limiting my actual artistic work. Even though the mandatory seminar speakers told us to “throw away the application and start from scratch,” I made my first presentation of my research before starting it. This presentation was based on my application. I made my first project, "Basement Sessions." All the compositions contain concepts from the gamelan tradition to show “I know about tradition.” However, I am pleased with the results and see that this more traditional adaptation gave the project a unique dimension whereby I could point to these concepts and traditions. What and how I do my work is, of course, an essential part, as the research must be transparent. Nonetheless, after this first project, I felt the urge to break free from expectations about tradition and concepts. Are there other ways to do this? This is a question I believe I have positively answered through my artistic research projects.
Conversely, there is the more ordinary “tourist” view of Bali and the Balinese culture, which is based on how Bali is “sold” as a goal for tourism. The Balinese people adjust to this economic source, both in art and in life in general. There are several challenging aspects to this perspective, phenomena like cultural appropriation. I think, because of this, much more easily accessible Western-based multicultural music has its source. This is not just for the Balinese gamelan, but also for how we in the West treat other cultures’ (music).
Another reference to “Eastern Rebellion” is that it was the name of a jazz quartet I listened to in my teens, which consisted of Billy Higgins at the drums; Cedar Walton, piano; Sam Jones, bass; and George Coleman, saxophone. Despite the name, the band’s expression had no obvious references to Eastern music. Their music can be described as mainstream swing/bop recorded in 1975. Regardless of the jazz quartet "‘Eastern Rebellion’s” musical expression, this reference points to the fact that my research has an affinity for the jazz tradition, and this affinity for the jazz tradition leads to my background as a musician.
Question: Can you tell me about the working process in your research?
Answer: What are the expectations regarding artistic research? The faculty where I am employed says the following about artistic research:
|
"The artistic research must consist of an artistic result as well as material that documents critical reflection. The artistic research must be an independent work that meets international standards regarding the level and ethical requirements within the subject area. The artistic research must be at a level that contributes to the development of new knowledge, insight, and experience within the subject area". (NTNU, 2017) |
With the definition of artistic research in mind and the context of my project, I have worked purposefully toward developing artistic musical products. In my work, these products can take physically different forms, such as records, videos, and music scores. My process has revolved around a search for what I think is the highest-quality artistry possible but always with the context as a guideline. What I consider high quality is based on my aesthetics. To achieve this, I intensively attempted, practiced, read, and updated my knowledge about gamelan. I have followed what I consider “good music” and left the musical path that lacked the quality I wanted. That is my method, based on my musical development, something I have done since I started performing and making music. Making and sharing a reflection like this is, for me, what separates my earlier artistic work from this PhD in artistic research.
This is in line with what Henk Borgdorff discusses in his article “Artistic Research within the Fields of Science” (Borgdorff, 2009, p.3). Here, it is to produce painting, compositions, films, concerts, and experiences at the center, not necessarily the systematic process and the knowledge process that is the driving force for research. Such process knowledge about the artistic work may appear as a byproduct, but is rarely the driving force from the start. As an artist, one does not necessarily want a clearly defined research question that sets the framework for what and how to find out something; rather, one desires to discover what one CAN finds, based on one’s natural premise to develop an art product. This makes research on one’s own art personal, and the methods used to create an art product are based on a process one will always use to create art.
Borgdorff also mentions in the article “The Debate on Research in the Arts” (Borgdorff, 2006, p.6) that artistic research is divided into three directions: research on art, research for art, and research in art. Research on and for the arts consists of processes in which the researcher is mainly an external actor or an actor to investigate a defined area. In contrast, in research in art, the researcher’s activity as an actor occupies the center. Accordingly, this research is personal and based on the knowledge the actor has acquired through his or her work. There are no waterproof distinctions between these directions, for the researcher in the arts is involved in research on something and often with someone. Nonetheless, the most important thing is one’s perspectives and reflections on practice and development.
For me, this is the essence of artistic research and something with which I can identify. The aim of many artists is the results; therefore, this research is product-oriented. The results reflect aesthetic and artistic tastes, which cannot always be translated into words. In my research project, I add an element that can make the project more academically evaluable: an introduction of inspirational and musical elements from gamelan music in collaboration with my aesthetics and background as a musician and composer. In this way, I can point out what inspirations do with musical results. This can be extracted and analyzed as a sonic element in the form of instruments, musical concepts, and more philosophical aspects that emerge in artistic products.
Project 3, “Own Compositions” for solo gamelan and duo for the marimba and vibraphone, had an angle where the focus was on my development as a composer and simultaneously referred to how gamelan influenced other Western composers. I have done this in two ways.
1. Explored the gamelan instruments as a solo instrumental setup. How can I make personal music based on these instruments, which have references to contemporary music and, meanwhile, bring out sonic possibilities?
2. Composed for Western percussion instruments, the vibraphone and marimba. My composition is based on different composition principles from gamelan music. Among other things, the concept of kotekan is a rhythmic interlocking system, that is, two voices that complement each other rhythmically.
Project 4, “Espen Aalberg / En En En” was an improvisation project with Eirik Hegdal, Michael Duch, and Tor Haugerud. This project was, in many ways, a merging of ideas from the other projects in my research. Throughout my fellowship, I also worked with electronics and gamelan, which I recorded in several layers. Working with electronics was, first and foremost, a working tool, and I had no specific goal other than to see what I could figure out. An idea began to gather regarding making instruments setups as a basis for improvisation. I then constructed four setups with the same instrumentarium, with an image of collaborative development from one instrument to another. We rehearsed this concept and arranged it into musical form.
These projects constitute my artistic work, and my reflection is based on my experiences while I was preparing different art products.
My research consists of four smaller research projects, where my personal goal is, besides creating artistic results, to see how I can develop as an artist through the overall context of the project. Much of the reflection is written from a post-perspective view. Through this reflection, I will answer the following questions:
WHAT? HOW? WHY?
WHAT?
What is, in all its simplicity, the link between the two main elements of the research—me and my practice—collaborating with inspiration from gamelan. Is this possible? What is the idea behind the various projects?
HOW?
How is the actual content of the reflection and more a description of artistic processes and the process of creating artistic products? The artistic results and products in the various projects are a concrete artistic response to how this is done.
WHY?
Why points back to my background, my interest in other cultures’ music, and my in-depth studies of gamelan in 2012. “Why” must be greater than just becoming better at playing or composing and must be driven by a desire to find and create something new in the context of the project.
If I add “SO WHAT?” at the end, the reflection will say what this research has meant to me. What are the possible future outcomes of my research? This I will discuss later.
Through my artistic results and the reflections related to these results, I have tried to answer the following core question:
- How can I, through my practice as a performer and composer, create new musical expressions where inspiration from gamelan instruments and concepts is a prominent element?
Question: How has this become prominent when working on the different parts of your project?
Answer: The processes are different for the various sub-projects. In the first project, “The Bali Tapes,” the problem question was: Can I create fusion music between gamelan and sixties modal jazz? The process was then to find common elements, such as scales and rhythmic systems, and to compose music for the Western and gamelan instruments included in this project. My goal was to create a musical framework in which both styles of music became important.
For the second project, “Mantra,” the process changed to a more academic approach. Here, the starting point was the research question: How can I, as a performer, help a composer, Ellen Lindquist, make a work for gamelan and sinfonietta? This question also involves introducing Ellen to the soundscape of gamelan instruments, which again includes playing techniques and this music’s tradition. The process and research were accomplished through various experiments. Initially, I showcased the instruments, explained traditional ways of playing, and, through solo improvisations, showed a more personal and modern approach. This led to new attempts at duet improvisations with various Western instruments. For the last attempts, Ellen had thought more specifically about what she wanted to explore further, and now, in ensemble improvisations. Here, we worked, among other things, with overtones and how to blend the instruments of the cultures. Ellen then worked on input from these experiments, which formed the framework for the composition.
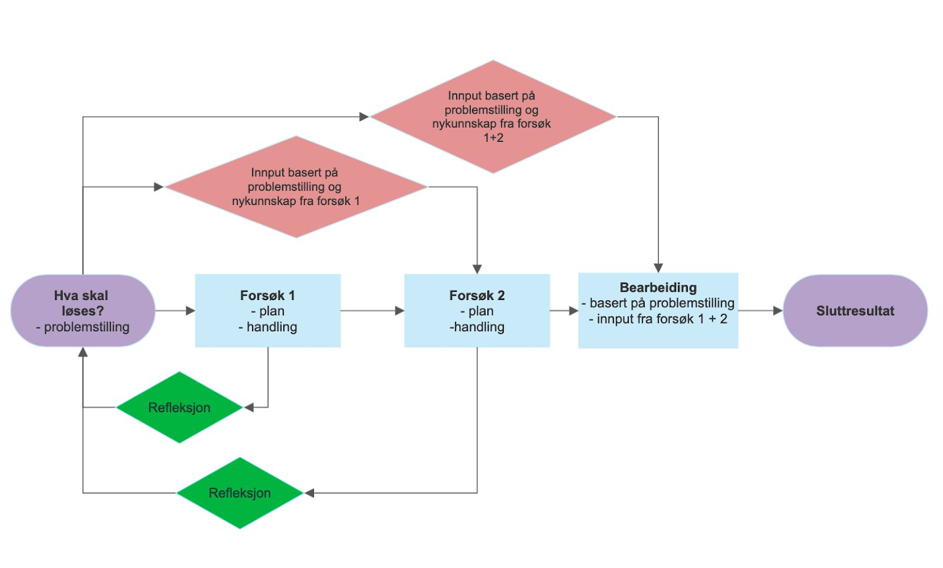
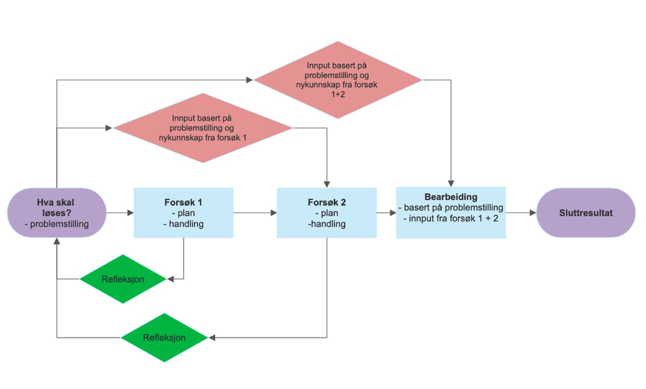
When searching the Internet for similar research models where tests solve and affect a problem, I encountered several similar models in the field of action research. Based on the model from this webpage (model), I created a new model that fits my research:
The model looks like this:

