DeleuzeApierre, for bass flute, bass clarinet and live electronics. Bass flute, Karin De Fleyt / Bass clarinet, Wouter Aerts.
Commentaire... On Variation nr. 20, for bass flute, bass clarinet, percussion, piano, viola and cello.
Moving the mouse cursor over the top of the page will display the menu bar.
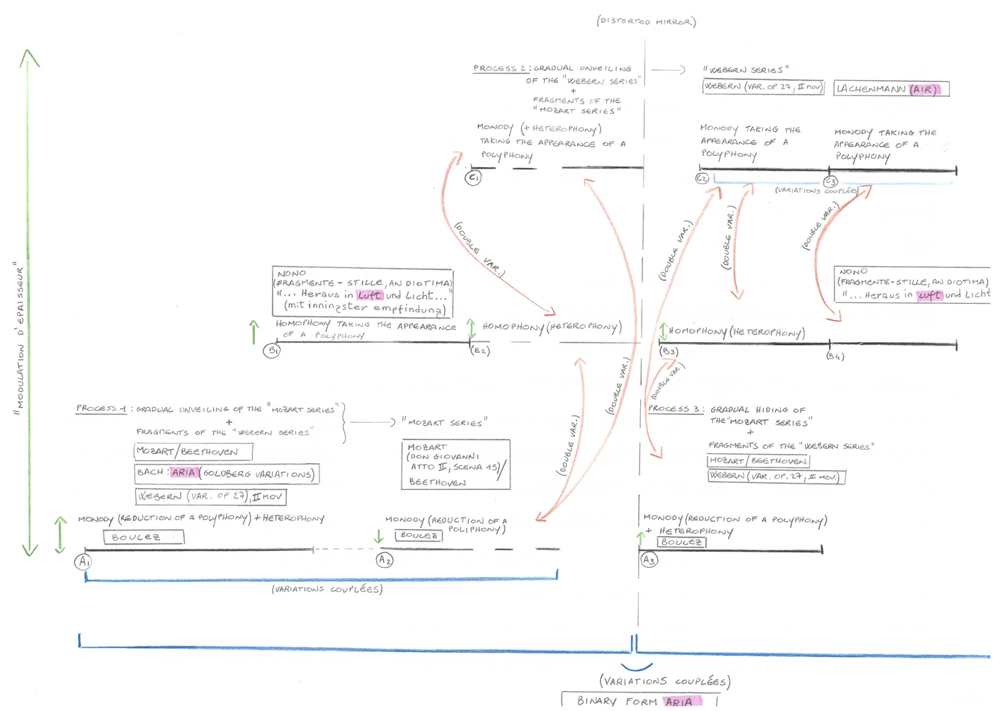
Diabelli Machines 2 — Deleuzabelli Variations I was produced by ME21 at the Orpheus Institute (Ghent), in collaboration with the Royal Antwerp Conservatoire and HERMESensemble. The subtitle is a triple homage: to Beethoven, Gilles Deleuze and Anton Diabelli. Beethoven’s music functions as the backbone structure of the performance, while Deleuze’s idea of differential repetition provides a sort of method related to processes of continuous transformation and permanent becoming; and Diabelli’s name must be highly praised, for without him none of this would ever have happened.
This page contains media that is intended to start playback automatically on opening. This may include sound. Your browser is blocking automated playback. Please click here to start media.
DeleuzeApierre, for bass flute, bass clarinet and live electronics. Bass flute, Karin De Fleyt / Bass clarinet, Wouter Aerts.
Commentaire... On Variation nr. 20, for bass flute, bass clarinet, percussion, piano, viola and cello.












