Methodology 

In this exposition, we will view John Cage's Child of Tree, Caleb Pickering's Secondhand, Matthew Burtner's Six Ecoacoustic Quintets, and Ann Southam's Natural Resources, and see with each piece how different methods of innovation and recontextualization can develop different meanings for each piece, while still maintaining variables within the piece that if altered, would affect, mask, or impact in some way the intention behind the composition. I will also discuss the possible limitations of these innovations for each piece in the contexts they were performed in. Further, this exploration will aim to link these pieces to environmentalism and attempt to raise awareness for environmental issues or more broadly the local environment through performing music. 

 

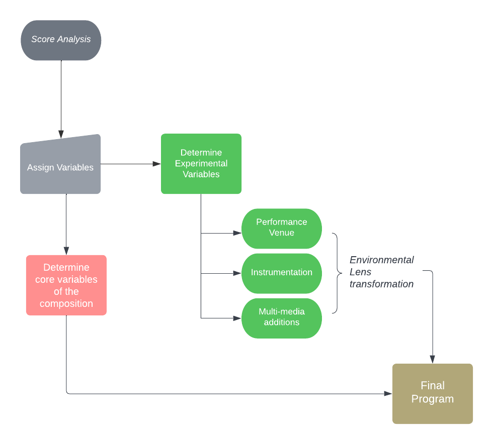
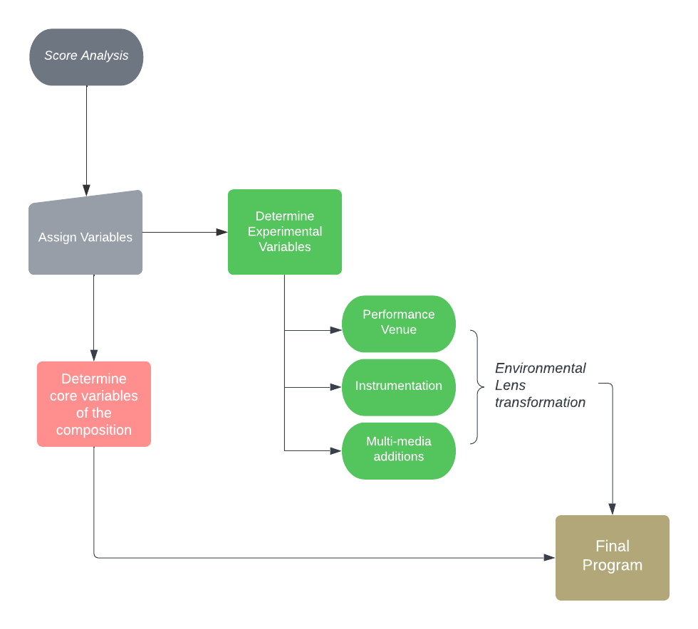
For each piece, variables that can be altered will be identified. Through analysis of the scores, a number of these will be determined to be integral to the intention of the piece (such as instrumentation, performance space, the structure of the score, etc.). Then, the remaining variables not chosen as integral to each piece will be available for alteration. This will vary from piece to piece, but this also allows a performer many opportunities to imbue their own interests or creative alterations into the piece while still maintaining the core values of each composition. 

 

Through this method, multiple ways are possible to program pieces that highlight two primary goals of mine as an artist: 

- providing an enjoyable concert experience

- offering an opportunity for audience members to connect with the natural world either at the moment or to inspire them to be conscientious of their surroundings following the performance.

 

To limit the scope of this research, we will view these pieces through an environmental lens, strictly looking at the options and possibilities within each of these pieces to be as creative as possible to express concern for an environmental issue, a targeted ecosystem/part of an ecosystem, or a particular event. Through this filter, I hope to show not just that a program for a specific intention or cause can be diverse and that it is as creatively liberating as programming for a traditional concert program, while still taking into account more standard programming concepts such as audience, energy flow, and style of music. I will be using examples from my own performances of these pieces to demonstrate the effectiveness, or lack of effectiveness, of each of these pieces in the contexts I decided to use them. 

 

 

 

 


Here I take considerations as any performer would in preparing a work. 

We would determine the composer's intention through biographical research, comparisons to other works, conversations with the composers, and in-depth study of the musical content itself.  

Following the preliminary research, I can begin to assign variables to critical aspects of the piece that a performer would have control over. For example, a performer could identify mallet choice, the location of instruments collected, the backdrop of the performance, or the use of visual elements in performances. These will ultimately become possible routes to alter the work to suit a version more effectively. 


After determining some variables to experiment with, the filtration of that material would create a by-product that is ultimately what I call the core fundamentals of a piece. By changing these, one would alter the intention of the music, or effectively be creating a new piece of music. This may be intentional, but for the purposes of this research, I am curious how far I can transform a piece without ultimately changing its nature. These elements will thus be left alone. For example, in the Burtner Quintet, we strictly follow the score's notation, utilizing the instruments requested, and do not alter the tape in any significant way to preserve the composer's intention.

 The methodology of applying this to each piece will be as follows:

1. Score analysis of each piece, dissecting the musical and extra-musical aspects of each piece.

2. Opting to alter instrumentation or number of performers.

3. Opting to include additional contextualization such as video, art installation, program notes etc.

4. Opting to change the standard performance venue

5. Opting to include relevant issues of the modern day (political leaders' stances, threatened or endangered species of plants, greenhouse gas emissions) through any of the above methods.

 

Through this process,  a performer's creative liberty does not completely impinge the composition's intention, allowing a more diverse approach to musical compositions and generating a sustainable method that can both re-use already learned music in new contexts, or enhance the performance of music to be learned.

 

 

The variables created before now are split between two classes: core and experimental elements of the music. Due to the prior research done into environmentalism and activism and to limit my scope, I chose four variables that I would like to affect for each piece: Instrumentation, Personnel, Location,  and Multi-media. Within each of these variables for certain pieces one may be left out, due to being a core variable of the piece. For example, "secondhand" is intended to be played on a vibraphone, and altering this would not enhance the environmental message unless extreme measures (creating a plastic idiophone or similar) were taken, and for the scope of this research, I will save that for later experiments.