After this initial welcome page though, you will no longer be met with graphs and standard analytical processes, but with a journal of sorts, excerpts taken from my own diary and daily logs. I am a very practical person and had planned to conduct this independent project as any scientific exploration, but realised in the process that I have stumbled upon musical, psychological and emotional discoveries that are of a far too personal nature to compress within the confines of academic speech.
As such, I invite you to read through my story as contained within the next pages, in an order of your choosing since, as is the case with any journey, one can reach the same destination by traveling many different routes.
Once upon a time...
Storytelling in improvisation-based composition
- a classical flute player's experience with experimental music -
Welcome to explore the documentation of my journey towards self-discovery and artistic development which took place during my two years as a NoCom (Nordic Master for the Composing Musician) student at the Academy of Music and Drama in Gothenburg, Sweden.
My name is Cătălina and I am a flute player, composer and singer from Romania.
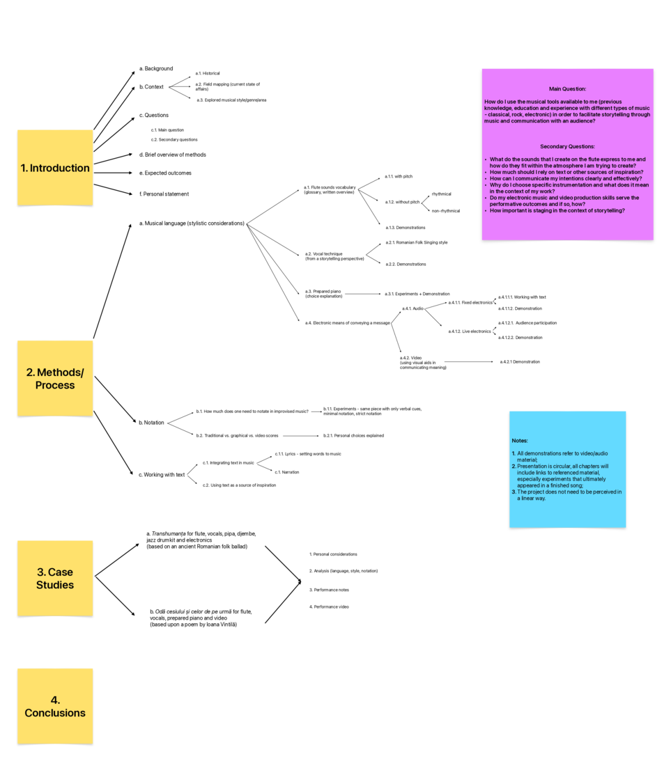
In the following pages, I have gathered ideas, reflections, analysis, experiments, scores and audio/video material that, I feel, surmise the work I have done during my studies. However, beyond the tangible elements offered, I believe this content tells the story of my process towards coming into my own practice. As you can see from the work plan I had set for myself at the beginning of this artistic trip (by clicking on the document below), there is a clearly defined structure that serves as a basis for my creative incursion.



