Experimental Model for Artistic Interaction and for Teaching
This study helps to develop a blueprint for a new framework that improves both the practical and theory based artistic interactions amongst musicians in professional settings, as well as helping to develop pedagogical formats for the ongoing developement of artistic research in arts education. Furthermore, data gained here can suggest structures for effective social and intellectual interactions that are perhaps even adaptable for other areas of education and the society at large, looking to the arts as a socail catalyst and ethical repositioning tool. The sustainability, both for the discipline of art in this society, and for the climate, can be aided by the ability to adapt and non-verbally communicate quickly, regardless of stylistic or cultural differences with new musical partners.
This study implemented artistic laboratories for interactions during collaborative musical improvisation observing the impact of action tasks with the aim of moments of shared empathy and possibly even shared flow state.
Offering a brief outline of the relevance for this study of these four terms, from the artistic perspective, will help to systematically trace the questions, causalities and results from this short artistic study.
This exposition introduces an original artistic research project, as well as thoughts towards the development of a framework of an innovation in musical interaction and education.
Framework, principles, acting environment
The goal of most musicians is a form of nuance in their artistry besides the wish to philosophically comment on societal situations and other macro-processional aims. This applies not only to soloists but also to groups. Real-time composing ensembles use the art of improvisation as a means for non-verbal communication and exchanging of musical intuitions, while simultaneously ensuring an aesthetic structure that remains in place as a guiding force. Especially then, technical nuance and grit may have to be compromised in favor of creative freedom, collaborative group mentality and unbridled (communal) intuition. In some cases, this can also lead to overly cognitive approaches to creativity (i.e. conceptual planning and therefore reduction of intuitive freedom) and focus on sound and media research over collaborative artistic performance and flow.
If flow state was reachable systematically controlled by following a clear structure in creative collaboration that prioritizes the individual’s artistic personality and excellence in symbiosis with the group’s shared experience and, more specifically shared emotive state of empathy, practical tasks, trained collaboratively, could lead to the goal in question. Linking moments of ‘shared empathy’ in members of an ensemble for free improvisation to successful creative symbiosis and subsequently systematically creating situations in which flow may arise from such shared moments, can be linked to a rise in grit for the communal musical goal and thus, artistic excellence.
In many musicians, flow state is linked to successful concert performances or fruitful creative outbursts. Can flow help improve artistic excellence? This assertion is based on my previous experience as a participant in a study for flow in musicians that left me linking my functionally neuro-dynamically proven flow state experience with the artistically perceived excellence in performance (Rakai et al., 2022).
If flow can be linked to greater creativity (Stevens Jr, C. E., and Zabelina) and flow state is desirable in musicians because of the grit to reward hypothesis (Rakai et al., 2022), a method must be found to systematically induce flow during the creative process as a means of heightened artistic expression and self reward for the hard work. Flow can deliver ease of execution and greater creative freedom. Therefore it would seem to be desirable to create situations in which flow can arise or increase flow proneness in the musicians, especially because collaborative improvisation requires a large amount of creative freedom.
How can flow state be brought about in creative collaboration? Developing these questions and causalities during my previous artistic projects and case studies, the concept of flow has often played a supporting role that helped inspire useful thought and action processes; but it has never been the central focus. As an artist and artist researcher, flow state represents a fascination and often a theoretical goal on the way to exploring artistic goals and technical problems, including dealing with emotional anxiety, stage fright or shyness to present personal creative ideas within a group, an improvisation ensemble. Flow state cannot be tested or defined in a final manner by artistic research. However, non-verbal, non symbol bound data from artistic expression and subjective introspection in musicians can help explore the thought processes around flow theories. This can elucidate new methods and processes in artistic production that can be implemented in education in order to innovate music pedagogy at the level of young professionals in music.
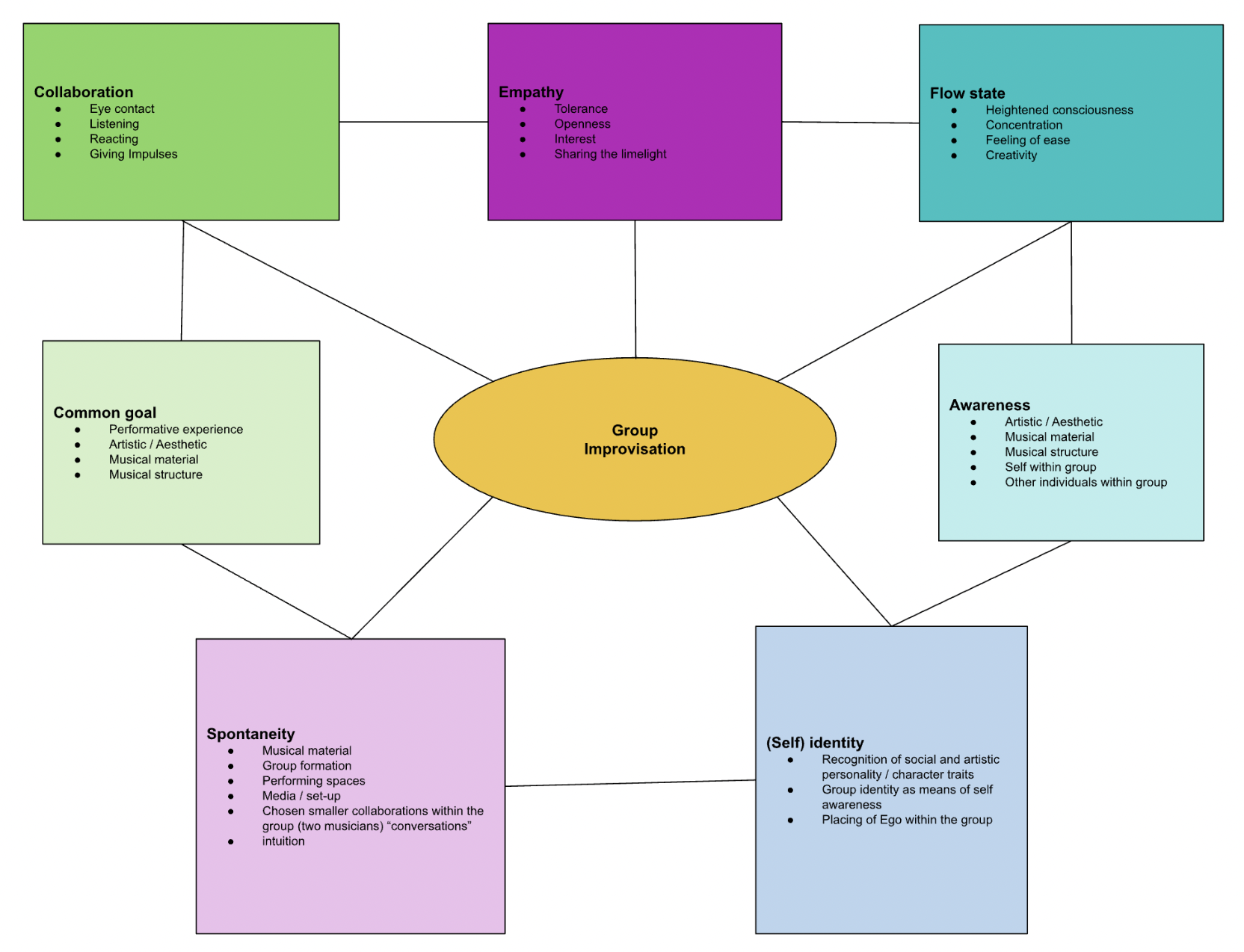
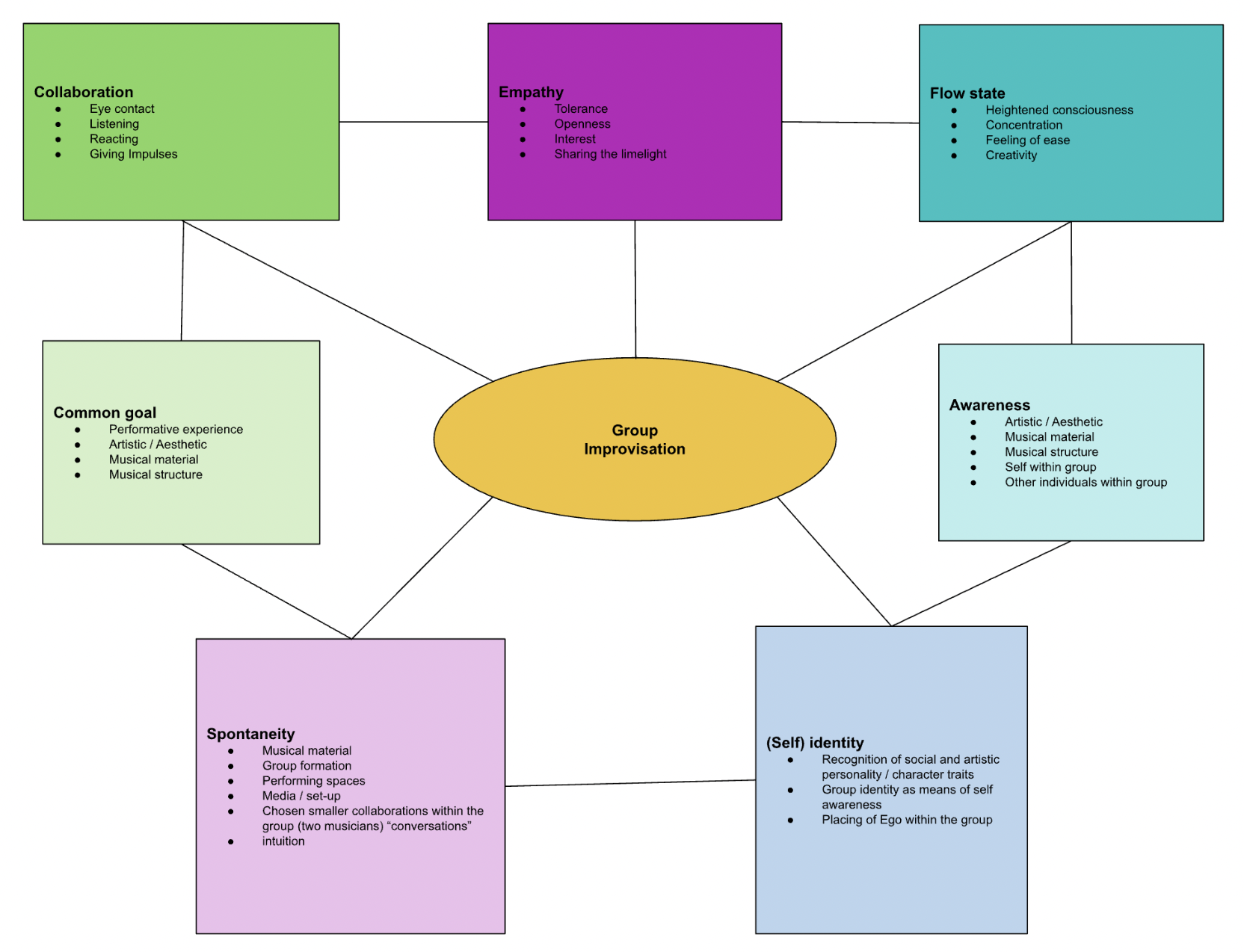
Both the question and hypothesis from my previous artistic study, done with my duo partner in 2019, served as a basis for the current hypothesis. ‘Does collaborative improvisation enhance the level of empathy between artistic performers of different disciplines? If artists of different disciplines collaborate through improvisation, their joint creative work is likely to increase the empathy between them, leading to a more successful artwork.’ (Beers, 2019). This hypothesis, taken from a study exploring collaborative improvisation between myself as a soloist pianist-composer and the soloist dancer-choreographer Ingo Reulecke served as a basis for developing the questions and hypothesis (Fig. 1) of this study with student musicians from divergent cultural and artistically stylistic backgrounds at in Vienna (MUK).
Introduction to the subject matter
Reaching a symbiosis amongst musical collaborators primarily requires a willingness for empathic interactions and openness to learn or actively perceive musical styles and cultural backgrounds as well as personalities that differ from one’s own. Finding. methods and systems that work could in turn be globalized by developing results towards a blueprint for societal interactions. A creative symbiosis can be developed further towards aiding the state of flow in performance (or rehearsal), as a possible parameter for measuring artistic quality and/or success without imposing external ‘qualifiers’. By means of self-reflection linked to the perception of the self (of each musician) within the group and within the artistic experience, artistic excellence can be qualified by exploring the ability to achieve flow state singularly or communally as perceived by the musical agents themselves. This is interesting, as flow state can be linked to a high level of grit and creativity, which in turn can encourage artistic excellence, due to the highly desirable state of reaching flow in performance, which enables heightened levels of concentration and creativity due to enhanced grit in combination with perceived ease of doing.
Therefore, systematic creative experiments that allow for situations in which flow may arise, were explored with the E i E in this research project introduced in this RC exposition.
The core goal of my artistic research, or research through and with art, with the ensemble I founded, Ensemble Improvisation Experimentell (E i E) as part of my teaching of contemporary music performance playing at the Music and Arts University of the City of Vienna (MUK) since the summer of 2021, was and is, the encouraging of artistic excellence in both the creative process and the final product or performance, while ensuring a socially sustainable interaction that allows for intersocial and prosocial, of empathic, behavior to arise amongst the group. Artistic excellence can be ensured on a technical and cognitive level with musicians joining the E i E being specifically chosen and self-chosen individuals with a high level of technical skill set and professionalism, well advanced in their tertiary education biography. Divergent in this group, however, were parameters such as cultural backgrounds and language capabilities, and especially interestingly musical and stylistic backgrounds and expertises that varied from contemporary music and extended playing techniques through Romanticism to Jazz. Instruments ranged from piano, accordion, viola, cello, to clarinet, saxophone and voice (and performance), while some performers came to discover new forms of expression by means of moving outside of their instrumental constraints into performative/theatrical expressions.
Herewith, experts from documentations and insights gained from my on-going study Empathy in collaborative Improvisation will be exposed. An Experiment in Education (2021-today) and explore intersections with several aspects of art and sociality. Furthermore, documentation collected during the sound walks I led for the E i E in Vienna, was used to create a collaborative sound piece exploring both the sonic environment of the city as perceived by different members of the ensemble, as well as their individual and a joint view on cultural aspects arising from this environment “acting upon them”. This was presented as a performance piece (concert) at an international symposium Wiener Perspektiven - Kunst, urbaner Raum und soziale Un-/Gleichheit at MUK (Nov. 2022), excerpts of which will be shown in the presentation alongside several other live performances that saw interactions with the natural and societal environment as central to the artistic goal. These were at the Re:pair Festival Wien 2022 with the ensemble performance Repairing Borders between the Known & the Unknownand at the Wir sind Wien Festival with open air improvisatory interactions between musicians and dancers throughout the Labyrinth Garten Aspern (June, 2022).
Initial impressions gained since the start of my research through my own artistic practice of leading the E i E will aim to contextualize here in this RC exposition how the chosen parameters of collaboration and improvisation affect emotive states in musicians that may be linked to flow state in performance. Results of ‘professional empathy’ or ‘moments of shared empathy’ during the collaborative artistic experience can allow for intersocial behavior promoting prosociality that is sustainable in the long-term. Later on, this exposition will give an overview of subjective experience based data gained from second person perspective observation and introspection using a post-hoc questionnaire, as well as group discussions for re-lived experience explication and using audio- and video documentation as a means of process analysis.
Image 2: Again, the picture shows a moment (screenshot from video) of a concert by the Ensemble Improvisation Experimentell. The graphic score, shown, expresses the listening experience by one of the members of the ensemble (shown on image 1b, far left), which was created as a mirror of another listeniong experience. In this picture, it is used as a visual stimulus for a new experience, a graphic score to create another improvisaton.
Video, ibid. see link above.
Over the course of several years of working with a flexible group of between eight and fifteen fellow musicians, all trained intensively in the classical and new music traditions of their instruments or voice, we have – through a form of completely free ensemble improvisation, ignoring any stylistic or material boundaries that may be relevant in various categorised styles and modes of improvisation – collaboratively explored our own, each other's and the media's boundaries.
Background and rationale
The research background, rationale and analysis relies on artistic qualification and subjective introspection methods to help understand the lived experience-based data. The nature of this research is so multi faceted that it cannot be honed onto one particular aspect, as the parameters and aspects explored during this study, improvisation, collaboration, empathy and flow, are mere stepping stones on the path to developing a framework for future explorations as part of an interdisciplinary fundamental research project. It may seem natural for persons outside of the music business to assume that empathy and other positive and somewhat idealistic emotional states should necessarily play a central role in the arts. But business models of today’s globalized and digitalised societies do not hesitate to drag the arts out of their utopian ivory tower of aesthetic vision. Music students need to prepare for a world of versatility and flexibility to adapt to a changing social framework, by learning skills pertaining to sociocentric rather than egocentric empathy and creative symbiosis as part of a group.
The concept of empathy as one of the goals for musically creative artistic interaction has enjoyed relatively little attention from music researchers thus far. For the purpose of this study, empathy is defined according to artistic parameters using a combination of documentation and analysis techniques. Collaborative work was chosen as a focus, utilizing numerous verbal and non-verbal communication techniques during improvisation sessions and performance. The study worked with intuition as a didactical tool, training young musicians to use a combination of their own intuitive musical memories (mental sound library) and the search for empathic communication techniques in real time creation of music.
Spontaneity played an important role in the way the group interacted with one another and how the divergent musical styles they brought to the table from their study programmes that ranged from contemporary music, to romantic repertoire and Jazz, sharpened their adaptability and influenced each other’s intuitive responses, creating symbiotic moments of “shared empathy” in the unique merging of timbres and styles.
Structural observations and analysis of non-verbal communication processes in musical group improvisation, in combination with first and second person perspective introspection methods, can help to develop new concepts in artistic research and beyond. Non-verbal communication as found in creative interplay between musicians during free improvisation with moments of shared empathy in mind, can elucidate traces of collaborative and self awareness that may allow musicians and researchers to benefit from an extended perspective. Especially when minimizing constraints of musical rules rooted in the choice of a single style in improvisation; non-symbol bound processes can be explored and analyzed using experience based explication.
However, above all, the focus of this contribution is for the field of art itself, its sustainability in society, and art education as carrying the torch forward for new generations of artists and appreciators of art. The challenges for artists and especially students arising from social and musical communication between instrumental and vocal performers and composers from a variety of cultural and social backgrounds, divergent musical styles and stages in their development need to be addressed. The adaptability necessary in the current social climate forces artists to diversify their portfolio and network, beyond traditional solo concerts, chamber- and orchestral music.
In a non-verbal setting, artistic satisfaction and gain in the artist’s individual development can be experienced relatively spontaneously by creating moments in which the shared experience of exchanging aesthetic values and joining forces for momentary joint creative decisions.
Hypothesis in artistic practice
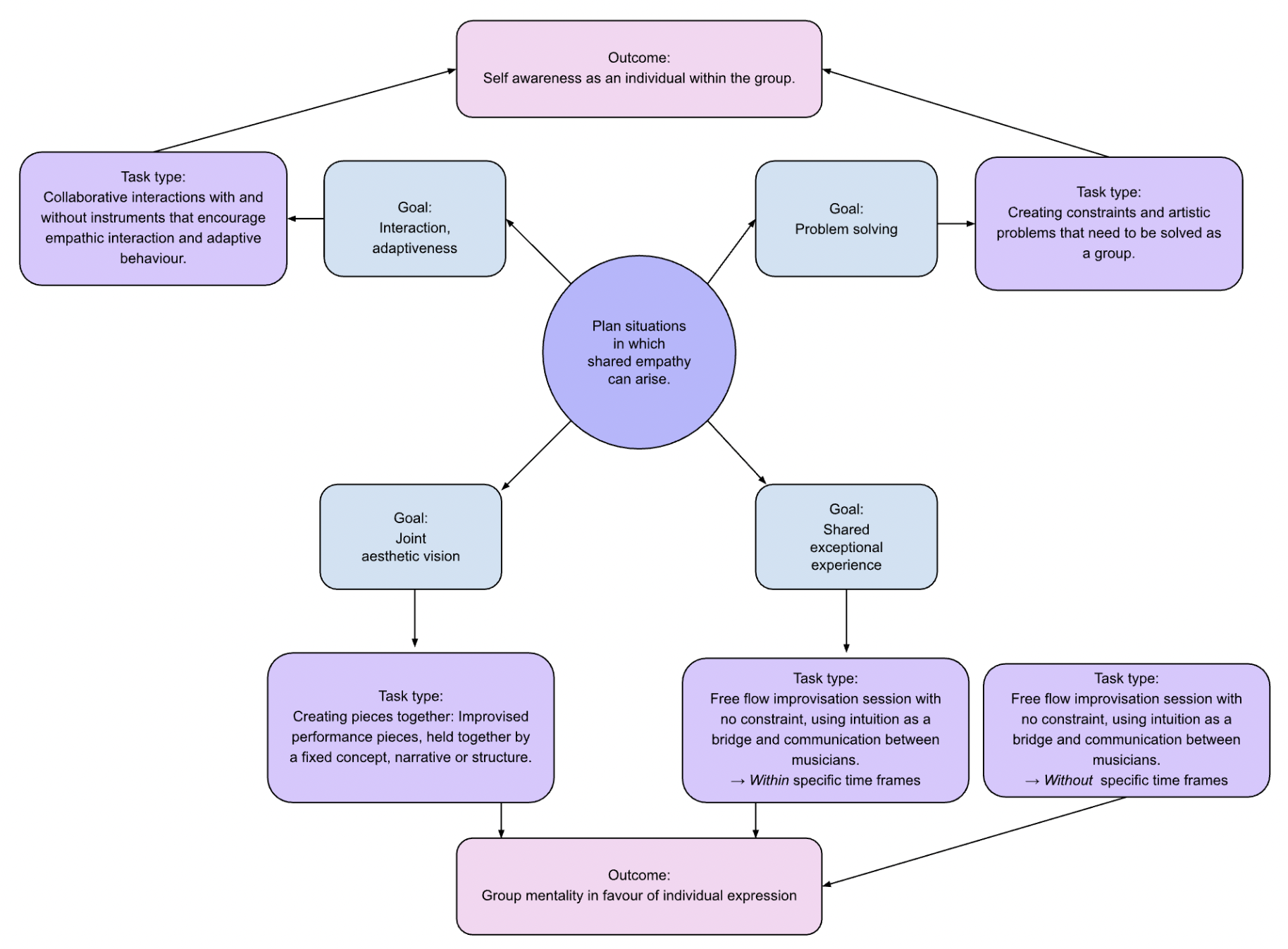
Practical artistic actions were devised in order to explore the aforementioned questions and causalities and implement these into activities for the ensemble (and myself as participant and/or conductor or at times off-stage director) designed to allow moments of ‘shared empathy’ to arise within the group of students (Fig. 2).
Artistic actions were devised and transmitted in the form of tasks with the aim of creating situations in which ‘shared empathy’ can arise within the group of musicians that are all at a high level of artistic proficiency. These focused on specific goals that were conceptualized exactly for this purpose. Figure 2 shows an example of the systematic structured framework developed during this study with five task types achieving the four goals. The goals and their task types can be interpreted in two categories: the task types designed to train interaction and adaptiveness as well as problem solving capabilities within the ensemble are geared towards improving self awareness as individuals within the group. Contrastingly, the other two task types designed to explore a joint aesthetic vision and bring about a shared (exceptional) experience favor group mentality and flow within the group over individual expression. Second person interviews with individual musicians and group discussions with re-lived experience explication in this study have shown the second category to have been successful in creating moments of shared empathy and even flow state as a group with a reduction in or loss in self awareness as an individual. The individualist category, on the other hand, was shown to help musicians, especially in early stages of the project, to improve their personal skill-sets for non-verbal communication and allow for moments of shared empathy and even flow state to occur in brief one-to-one interactions, favoring the focus on one other person and with a high level self-awareness over the common goal of the group.
From these collaborations, structurally conceived tools and skills for achieving empathic or prosocial behavior amongst musicians towards a symbiosis in a collaborative improvisation ensemble, as well as flow or related cognitive states have been conceived. This work in progress is shared in this exposition, inspired by research and dissemination methods from psychology.
Contribution to the field
Finding methods of exploring and improving versatility in artistic excellence in group improvisation is a problem that has not previously been focussed on extensively by music researchers and educationalists, as artistic excellence on the highest level of nuance tends to be reserved for soloists. However, this study has found that the honing of excellence in a group in combination with creativity and intuition during collaborative improvisation holds potentials for elucidating artistic and creative as well as emotive processes in musicians that see empathy and the work towards achieving flow state as being key factors in achieving an artistic product or experience that is perceived as excellent or helping individual musicians towards a gain in distinction in their field. In order to contribute to the field, this study helps to develop a blueprint for a new educational concept that improves music and arts education, as well as suggesting structures for effective social and intellectual interactions that are possibly even adaptable for other areas of education and society. The sustainability, for the discipline of art in society, and for the climate, aids the ability to adapt and non-verbally communicate quickly, regardless of stylistic or cultural differences with new musical partners.
Image 1a (right): This picture shows a moment (screenshot from video 1) of a concert by the Ensemble Improvisation Experimentell. The graphic score, shown, expresses the listening experience by one of the members of the ensemble (shown on image 1b, far left), was created on a tablet connected to the projector screen, mirroring the listening experience of this currently "inactive" (or non-performing) musician of the performance going on at that moment.
Image 1b (left, semi-transparent, b/w): Same concert still, including live score artist (also a musicians and member of the Ensemble Improvisation Experimentell), drawing the live score while musicians on stage react to the score in real time.






















