Snarveg til dei ulike delene av eksposisjonen
DET SOM ER MELLOM / TUNING IN / FROSNE ØYEBLIKK / DEN VARME PUSTEN PÅ RUTA / DET Å REISE, DET Å BLI/ SOM OM EG HAR VORE HER FØR / SAMARBEIDSPROSJEKT/ OMGITT AV BØLGER/ FORMIDLING / TAKK
2021 Den varme pusten på ruta
TEKS.studio, hausten
Frå programtekst, TEKS
Den varme pusten på ruta.
Alt skulle starte med den varme pusten på ruta. Dogg som legg seg som ei tynn hinne der. Ein augneblink og så borte. Skriv namnet ditt på ruta. Så er det sant. Så har eg sagt det. Som å kviskre det høgt for seg sjølv. Krafta i det å skrive noko. Krafta i det å kviskre det eller rope det høgt. Trekk pusten djupt og pustar ut sanninga, eller noko som nærmar seg sanninga.
Denne installasjonen er eit samarbeidsprosjekt mellom lyskunstnar Evelina Dembacke og komponist og tekstforfattar Gyrid Nordal Kaldestad. Dei har gjennom hausten 2020 og våren 2021 utveksla tankar om stillstand og endring, om det varige og det forgjengelige i ei underleg tid. Saman utforskar dei korleis rommet kan bli noko som pulserar og endrar seg gjennom det lydlege og visuelle. Målet er at ein kan oppleve noko både frå utsida og innsida av gallerirommet – tett på og på avstand. Eit levande rom som lyser opp i den mørke tida på året.
Teknisk tilrettelegging er gjort av Eirik Blekesaune. Alle tekstar er skrivne av Kaldestad. Som lydkjelder brukar ho opptak av stemme og skriving på papp og papir og opptak av saksofon og klarinett spela av Klaus Ellerhusen Holm. Kaldestad har gjort alle lydopptak – og bearbeidingar.
Lys – og videoarbeid er skapt av Dembacke gjennom ein hybrid av analoge og digitale metodar. Found objects og gjenbruksobjekt har ein sentral funksjon i arbeidet med komposisjonen. Materialet blir til gjennom iterasjonar der digitalt videobilete belyser dei analoge objekta
Prosjektet er del av Kaldestads kunststipendiatprosjekt ved NTNU.
Utgangspunktet for verket
Ideen for verket starta eigentleg med noko som vart umogleg å gjennomføre på grunn av pandemien. Utgangspunktet var at eg ville bruke sensorteknologi basert på fuktsensorar for å sette i gong lyden i installasjonen. Publikum skulle puste varm luft på ei glasrute/ glasplate som hang ved inngangen i galleriet den skulle visast i, som igjen skulle sette i gong det lydelege materialet. Eg var alt hausten 2019 i dialog med Thom Johansen ved Norsk senter for teknologi i musikk og kunst (Notam) om denne ideen, sidan han på denne tida jobba på eit anna prosjekt der fuktsensorar vart testa ut. Uansett, eg er ikkje lengre så sikker på om den ideen var så god, og kanskje det var ein bra ting at pandemien sette ein stoppar for den. Eg kom i alle fall i prosessen med å lage verket fram til at måten eg nok arbeider meir lineært enn tilfeldig, slik ideen om fuktsensoren la opp til. Eg ville ein slags dramaturgi på opplevinga, og la opp lydarbeidet slik at det kunne gå i loop, og bite seg sjølv i halen lydleg. Det som han att av den opprinnelege ideen var pusten. Pusten som kan minne om vind, som igjen gir meg assosiasjonar til regn på takvindaugo. Ideen om pusten på ruta heng for meg også saman med det å skrive noko i sanden på stranda, som så blir vaska vekk av bølgene. Det ein skriv i doggen av pusten på ruta er også slik, det er der ei lita stund før det fordampar. Eg tenkjer også at det heng saman med historia eg hugsar frå filmen 2046 av Wong Kar Wai, der det vert fortalt om at om ein har ein hemmeligheit ein ikkje kan fortelje til nokon, så kan ein gå til eit tre, hule ut litt av treet, kviskre hemmelegheita inn i hulrommet og tette det igjen etterpå. Eg likar dette som for meg også heng saman med det forgjengelege- slik lyd og musikk i konsertsamanheng kan opplevast, det er, og så er det ikkje. Slik sett er skrifta i sanden og i doggen på ruta meir forgjengeleg enn å kviskre inn i eit hol i eit tre- men kjensla av å ha sagt noko ein ikkje kan sei til nokon høgt for seg sjølv er likevel den same. Eg inviterte Evelina Dembacke med inn i prosessen våren 2020, og starta å dele tekstar og tankar med henne då.
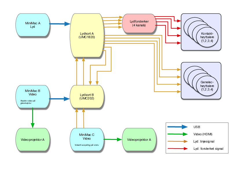
Den varme pusten på ruta vart vist for publikum hausten 2021 ved TEKS.studio i Trondheim, der den stod frå 19.oktober til 14.november. Verket var laga spesielt for den mørke årstida i Trondheim, og opplevinga av installasjonen endra seg gjennom døgnet. Jo mørkare det vart ute, jo meir trådte dei visuelle delane av verket fram- video proijsert på vindauge og gata, det pulserande lyset i galleriet, videoen som vart styrt av deler av lydbildet og som vart projisert gjennom eit glasfat hengande frå taket og kasta mønster som var i stadig endring på veggene, og som igjen vart reflektert i vindaugo når det vart heilt mørkt ute. Transduserar festa på vindaugo gjorde at lyden kunne opplevast både inne i gallerirommet og ute på gata, og tranduserar på veggene i galleriet gjorde at publikum kunne velge å lytte til lyden i rommet, eller legge øyra inntil veggen for å få ein anna oppleving av lyden. Lyddelen av verket vart miksa i galleriet, og vart spela av gjennom eit 6-kanalssystem - 2 genelecs hengande i taket på ein slik måte at lyden vart reflektert via eine veggen og ut i rommet, to transduserar på kvart sitt vindauge ut mot gata og to på den eine av veggen i galleriet som er står på hjul og som er hol på baksida, noko som igjen gjer at denne fungerer som ein resonanskasse. Lyset var programmert slik at det vart fada opp og ned i ein sakte puls, og videoen som vart projisert gjennom glasfatet som hang i taket, vart styrt av deler av lyden. Videoen som vart projisert på eit spesialmateriale på vindauga var fiksert, og metoden som vart brukt gav ei kjensle av at det var bevegelse i sjølve vindauga. Prosessen med å lage verket vart gjort på avstand, på grunn av korona, og materiale vart delt mellom lyskunstnar og komponist gjennom heile prosessen. Alle tekstar brukt i installasjonen er skrivne og lesne av Kaldestad. Som lydkjelder brukar ho opptak av stemme og skriving på papp og papir og opptak av saxofon og klarinett spela av Klaus Ellerhusen Holm. Kaldestad har gjort alle lydopptak – og bearbeidingar. Lys - og videoarbeid er skapt av Dembacke gjennom ein hybrid av analoge og digitale metodar. Found objects og gjenbruksobjekt har ein sentral funksjon i arbeidet med videokomposisjonen. Materialet blir til gjennom iterasjonar der digitalt videobilete belyser dei analoge objekta. Teknisk tilrettelegging vart gjort av Eirik Blekesaune- det vil sei at han laga programmet som skrur lyden i installasjonen av og på (mellom 7 om morgonen og 23 om kvelden, videoverket stod på gjennom heile døgnet), han bistod også lyskunstnaren med å programmere det pulserande lyset, og Kaldestad med å teikne opp skisse over korleis installasjonen skulle routast i galleriet, denne skissa er vedlagt, då eg tenkjer på den som ein del av mappinga til lyd- og videokomposisjonen i galleriet. Programmet som styrte installasjonen av og på, samt lyspulseringa vart skrive av Eirik i SuperCollider.
Eg samla ulike tekstar eg hadde skrive i løpet av 2020, i løpet av pandemien, og plukka ut dei som eg kjente kunne passe tematisk inn her.
Våren 2020 fekk eg ein avtale med Espen Gangvik om å vise arbeidet i TEKS.studio. På grunn av pandemien vart mykje forskyve, og for min del førte dette til ein heftig haust 2021 med fleire prosjekt som skulle opp og stå i løpet av eit par månader.
Den varme pusten på ruta
Skriv namnet ditt
Ser det forsvinne
Lyden av is som knekk
Lyden av fottrinn i frose gras
Nordlyset som stille sveipar forbi
Held fast i denne augneblinken
Prøver å hente fram minna om det som var
Dei varme hendene
Brua
Elva som renn svart og voldsom under oss
Den veksande kjensla av noko ekte
og varig
(Dikt som vart lesen som del av lydbildet,
diktet er med i redigert form som del av den poetiske refleksjonen
Omgitt av bølger)
Komposisjonsprosess
Eg visste tidleg at eg ville bruke transduserar på vindauga i denne installasjonen, men det som endra seg etter at eg hadde vore på befaring i rommet, var ideen om å bruke veggene også til å plassere desse på. Den eine veggen som ein ser inn på om ein står ute på gata, er ein vegg på hjul som er hul bak, og denne fungerer svært godt å feste transduserar til. Espen Gangvik som driv visningsstaden, hadde testa å ha transduserar på vindauga i pandemien, til dømes til eit videoverk ein kunne sjå frå gata og spela lyden ut på gata. Galleriet har store vindauge mot gata og sidan det var pandemi, og tanken på at publikum kanskje berre skulle kunne oppleve installasjonen frå gata, gjorde at eg og Evelina Dembacke begynte å diskutere korleis me då skulle arbeide med rommet. Eg starta å teste kor langt unna eg kunne høyre lyden om eg sette transduserane på vindauga, og det viste seg at lyden potensielt sett kunne høyrast over på andre sida av gata. Det var bra for meg at det ikkje var nye og lydisolerande vindauge, men vindauge som likna meir på det eg på den tida hadde på kontoret mitt i Fjordgata, som hadde vindauge ut mot gangen i staden for vanleg vegg, noko som gjorde det mogleg for meg å teste lyden på kontoret mitt i ein variant som kunne likne på det eg skulle gjere i galleriet.
Eg starta tidleg i prosessen å dele idear og tankar med Evelina Dembacke. Eg delte ein minidokumentar med kunstnaren Joan Jonas som eg såg ei separatutstilling av på Tate Modern i 2018, og som også skulle vise seg å resonnere hos Evelina. Eg delte fleire av mine poetiske tekstar med henne, samt skisser til ulike lydcollage basert på pust og stemme. Me opplevde begge to at denne måten å arbeide på, skapt av pandemien, var svært fruktbar. Prosessen fekk ta si tid, og me kunne sende skisser og sjå og lytte og sende skisser tilbake. Sidan ho bur i Småland i Sverige, var det heile vegen ein fare for at ho ikkje skulle kunne vere fysisk til stades i galleriet når alt skulle setjast saman.
Lys som blir brote og som speglar seg i flater på veggen, i taket. Magien som er slik som den var då ein var barn. Lage denne magien for vaksne også. Finne det som er enkelt, og likevel magisk. Skuggar, glimt, bølger som kastar refleksjonar på ein vegg. Ta vare på dette.
(notat, prosess, mai 2020)
Fordi dette skulle bli ein installasjon med varighet over tid (3 veker), bestemte eg meg tidleg for å kontakte og engasjere Eirik Blekesaune. Eg ville sparre med han kring det å lage eit program som kunne styre avviklinga av installasjonen. Det vil seie at den slo seg av og på til gitte tidspunkt, og for å kunne styre lyset slik Evelina ønska at det skulle utvikle seg over tid. Lyden er meir ei rein avspeling av ein 6-kanalskomposisjon som køyrer frå A- Å og så blir loopa. Eg hadde mulighet til å vere i galleriet ei veke åleine for å mikse lyden i rommet før Evelina kom, og me skulle gi fokus til det visuelle. Det å mikse lyden i det rommet installasjonen skal vere er av erfaring svært viktig og noko eg veit at mange som arbeider med lydinstallasjonar gjer. Av dei eg har snakka med dette om er mellom anna Jana Winderen og Asbjørn Blokkum Flø, og sjølvsagt veiledar Øyvind Brandstegg. Lydmaterialet er tatt opp og miksa i ProTools og Ableton Live. Nokre prosesseringsmetodar gjer eg i Ableton, for så å ta inn materialet i ProTools og mikse og komponere der. Kombinasjonen av Ableton og ProTools , Ableton og Reaper eller ProTools, Ableton og Reaper har vist seg å vere fruktbar for min del.
Lydmaterialet er ein kombinasjon av lyden av pust og stemme gjort av meg, lyden av skriving med tjukk penoltusj på papp og papir, og lyden av klarinett og saksofon spela av Klaus Ellerhusen Holm. Eg ba Klaus om å spele heilt spesifikke teksturar, samt å spele saman med eit strekk der eg syng ein melodi fleirstemt med meg sjølv. Klaffelyd med ikkje- tonal speling vart brukt som ein assosiasjon til regn, eg klipte vekk attakket i lyden, altså luftattakket, slik at berre klapringa av klaffene var att. Eg søker ofte mot ein lydleg kvalitet som kan gjere at lyden har ulike grader av avstand i seg, at den kan kjennas nær og intim, men også fjern, som eit ekko frå noko som var. Ekkoet frå fortida kjem tilbake i ei ny form i verket Som om eg har vore her før.
Det visuelle materialet er utvikla av Evelina Dembacke, og består av to ulike vidoarbeid, samt lys. Videoen som vert prosjisert gjennom eit glasfat som heng frå taket, blir styrt av lyden ved bruk av programmet Resolume Arena. Lyden som er mappa til videoen er utan tale, då denne gir litt for tydelege utslag visuelt, og me ønska å vise ein meir sutbil samanheng mellom lyd og video. I rommet var det også svakt pulserande lys. Videoen som er projisert på vegg og vindu var laga med Resolume, filmkamera, overhead og ein glasvase. Videoen som vart projisert på vindu vert vist på gjennomsiktig folie som blei festa til vinduet og som gjer det mogleg å bakprojisere. Videoen på vinduet fungerte også som eit lysspeil som viste på asvtand og som blei reflektert i gata utafor og som ein kunne gå gjennom. Saman med transduserane som var festa på vinduet, gjorde dette at installasjonen også var mogleg å oppleve frå gata, samt at den på kveldstid ga rommet liv. Glasfatet og videoen som vert styrt av lyd, vart tatt med som ein del av Som om eg ha vore her før.
Kunstnarar som i fleire år har inspirert arbeidet med installasjonar for mitt vedkommande, er mellom andre Janet Cardiff og Georg Bures Miller og Olafur Eliasson.
ArtScene Trondheim sin anmeldar Håkon Viksmo Lie, skreiv ei anmelding av installasjonen som kan lesast her.















