ik hou mij voor mijn afstudeerproject bezig met de Utrechtse nachtcultuur. Allereerst omdat ik veel affiniteit heb met de nachtcultuur als bezoeker en heel af toe ook als dj, producer en vj.
In de nacht heb ik geleerd om mij gecontroleerd te kunnen verliezen in de sfeer en muziek. Naar de mensen om mij heen te kijken en mij ook voor hun plezier verantwoordelijk te voelen, ongeacht wie zij zijn. Ook zie ik mensen om mij heen iets vinden in de nacht wat zij overdag niet of moeilijk kunnen. Ik zie mensen van gedaante verwisselen in de nacht en vrijheid ervaren die ze anders nooit hadden. Hier ligt voor mij enorme waarde en ik vind het daarom ook belangrijk dat er ruimte wordt gemaakt voor de nacht.
Ik ben een ontwerper met een maatschappelijke blik. Ik probeer mij (soms tot in den treure)dienstbaar op te stellen en probeer ook altijd respect te hebben voor anderen. Ik ben thuis in een breed scala digitale en analoge gear en kan hiermee snel prototypen. Ik ben goed in het ontwerpen van creatieve systemen en het scheppen van narratieven hier omheen. Dit zijn allemaal skills die ik denk toe te kunnen passen binnen mijn onderzoek om voor anderen en hopelijk ook voor mijzelf tot een dieper inzicht te komen en hopelijk nieuwe perspectieven te vormen voor/over de Utrechtse nachtcultuur
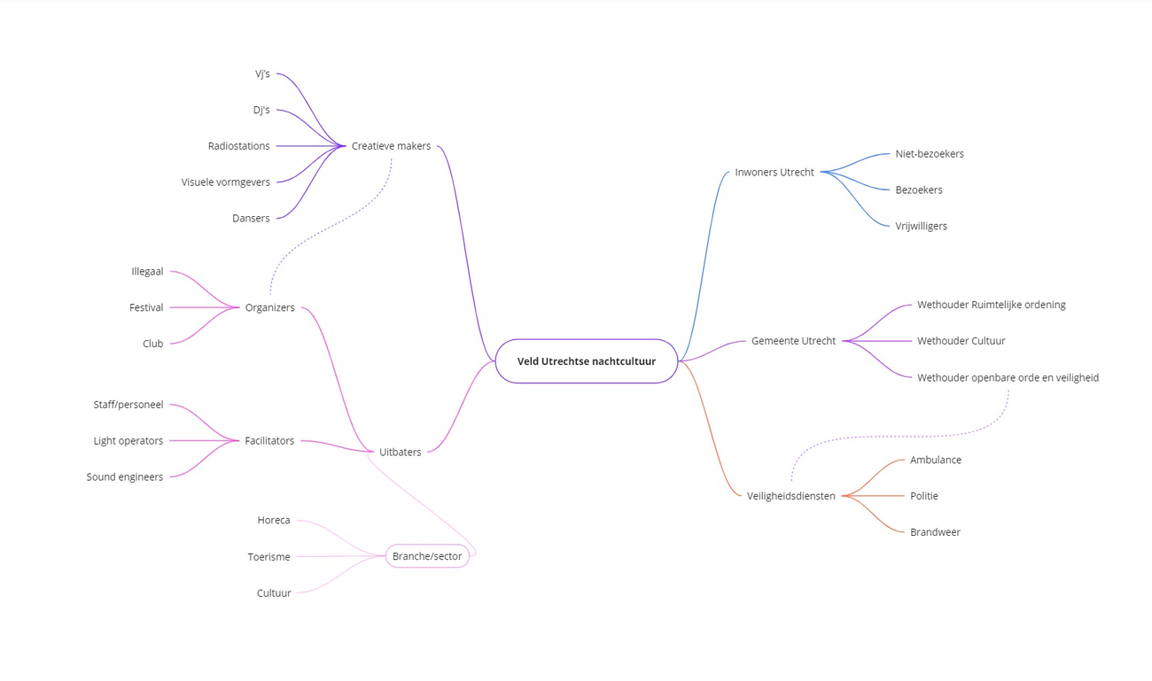
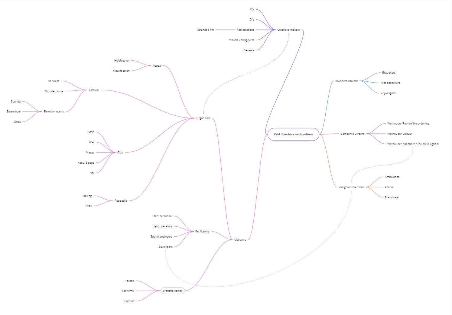
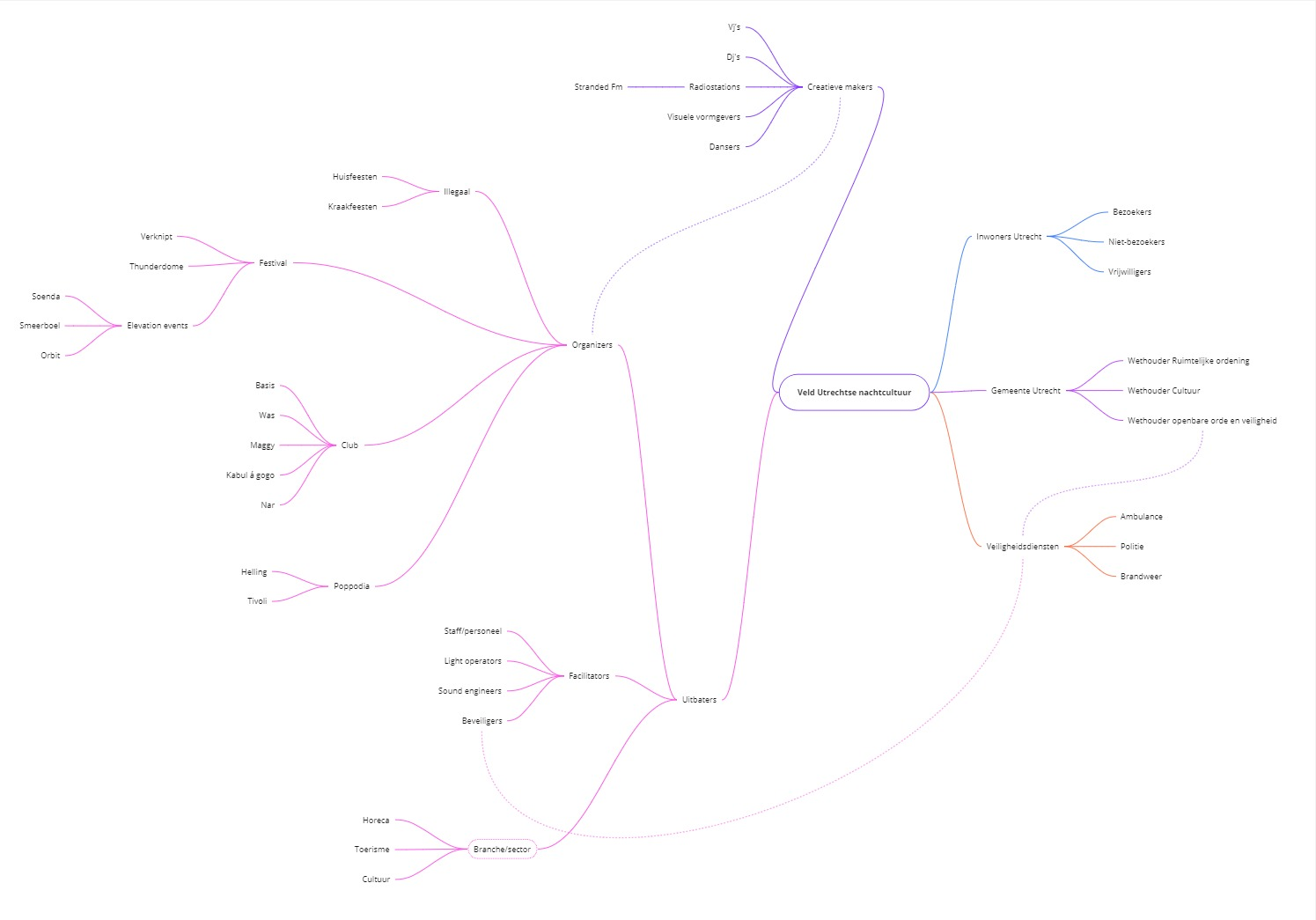
De 2 bovenstaande afbeeldingen zijn stakeholder maps die ik heb gemaakt op basis van input uit de Utrechtse nachtvisie en uit eigen associatie met het thema. Het is geen uitgebreide stakeholder map met diepgaande analyse. Ik zie het eerder als een soort veld omschrijving. Ik heb een korte en een uitgebreide versie gemaakt.
Tijdens het edite van de straatinterviews voor het creatief onderzoek raakte mijn aandacht getrokken door het snel afspelen van korte stukjes audio. Hierdoor ontstonden er ritmes en muzikale ideeën waardoor ik mij graag liet afleiden. Hierboven een voorbeeld van het soort snelle sample schetsjes die ik hiermee maakte.
- Tekst
- Audio
- Video
- Foto
Het bovenstaande audiobestand (8 min) is een heftig bewerkte versie van interviews die ik op straat heb uitgevoerd. Direct maak ik mijn proces voor dit onderzoek inzichtelijk en maak ik reflectieve opmerkingen tussendoor.
Om bekend te raken met het thema nachtcultuur heb ik ervoor gekozen om een snelle auditieve schets te maken met mijn associaties rondom nachtcultuur. Ik heb hiervoor veel inspiratie gehaald uit een interview in de Bakkie Bakkie podcast met Connor Schumacher.
https://open.spotify.com/episode/3BCAK6jJC5MECV8paCU89B?si=c25eda3988c04e17
“There is no light inside the body, inside of all of us is darkness. from that darkness can come friction, vibration, energy and heat and then choice and how we then choose to use that energy, that power to share with others” Connor Schumacher, 2022
Reflectie city of imagination.
Op donderdagavond 23-11 was ik aanwezig bij de City of Imagination bijeenkomst in de Social Impact Factory. Hier heb ik veel geleerd over het academische en systemische perspectief op 'imaginative infrastructures'. Daarnaast heb ik mooie contacten kunnen leggen met 2 medewerkers van 'Dutch Culture'. Een organisatie die mensen helpt hun projecten naar europese schaal te tillen. Hier kan ik direct niet veel mee, maar wie weet ligt er in de toekomst mogelijkheid om van elkaar te leren.
Er kwamen tijdens de bijeenkomst vier thema's naar voren die in groepen werden uitgediept:
1. Hoe kunnen alle verschillende creatieve praktijken die in Utrecht plaatsvinden toegankelijk en transparant worden gemaakt en deel uitmaken van het algemeen belang van de stad?
2. Hoe kunnen gemarginaliseerde groepen worden betrokken bij de ontwikkeling van de fantasierijke en creatieve praktijken van de stad, en wat is de rol van machtsverschillen?
3. Hoe kunnen ondergrondse gemeenschappen en praktijken worden verbonden met de mainstream?
4. Wat is de rol van Utrecht in een internationale context en hoe staan deze internationale netwerken open voor lokale participatie?
Ik besloot mij vanuit mijn project thema aan te sluiten bij thema 3 omdat ik dacht hier het meest te kunnen leren in relatie tot mijn eigen project en mogelijk ook wat vanuit mijn perspectief kon inbrengen. Ik was blij om te horen hoeveel aanwezigen ook naar de waarde van culturele ruimte wijzen als broedplaats van 'imaginative infrastructures' vanuit de 'underground'. Dit getuigt voor mij alleen maar van het belang in het ondersteunen van de Utrechtse nacht. In dit geval wordt er gekeken naar de waarde van de nacht als systemische tool. Iets wat de creativiteit en uitwisseling binnen de stad bevordert. Ik kijk graag nog verder door ook de waardes als individuele vrijheid, plezier en gelijkheid hier aan toe te voegen.
Michiel Lancee
Projectleider Nachtvisie - Culturele Zaken gemeente Utrecht''
Stand van zaken
De organisatie is pas net op gang. De nachtvisie was het startpunt om de nacht in het vervolg ook mee te nemen in de vorming van beleid. Dit betekent dat er momenteel ook intern (projectteam) de vraag wordt gesteld: 'Hoe kunnen wij helpen?’.
Totstandkoming nachtvisie
De nachtvisie is ontstaan vanuit een behoefte in de stad. Deze behoefte is komen rollen uit de nasleep van Covid en is bij het lokaal bestuur ingebracht via de gemeenteraad. Dit tekent ook het eerste moment dat de gemeente de nacht actief meeneemt in de beleidsvorming.
Rol gemeente
Michiel beschreef de rol van de gemeente binnen de nacht als voornamelijk faciliterend. Vanwege de korte levensduur van zijn afdeling is het nog moeilijk te zeggen wat precies wel en niet binnen de taken van de gemeente valt. Het proces dat de gemeente aangaat met Omar Waseq wordt gezien als een soort leertraject/pilot.
Michel is bijvoorbeeld heel benieuwd wat het openen van een club als Kabul á Gogo doet met de verdeling van bezoekers in de stad. Wat blijft er over als het stof daalt?
Hij zei hierover ook dat de gemeente nooit zal zeggen: ‘We openen een club omdat daar merkbaar behoefte aan is’. Wel ziet hij het als taak van de gemeente om te ondersteunen wanneer een burger met een initiatief aankomt. Dit kan door echt naast die burger te gaan staan. Zij kunnen dan bijvoorbeeld helpen met:
- 
Subsidies en de weg daar naartoe. 
- 
De businesscase valideren door bijvoorbeeld mee te doen in een financieringsaanvraag. 
Toekomst
Het is nog moeilijk om te kijken naar de toekomst omdat ze pas net begonnen zijn, maar er worden wel voorzichtig plannen gemaakt voor een nachtloket die in 2024 van start zou kunnen gaan.
Ook willen ze nog graag leren voor welke groepen er nog iets mist in de stad. Hierin ging het al snel over aantallen, maar Michel gaf aan ook natuurlijk te willen kijken naar andere elementen die de waarde van wat er nog mist onderschrijven of bevorderen.
N.a.v. mijn stakeholder mapping waarin ik het veld beschrijf en mijn bronnenonderzoek ben ik tot de conclusie gekomen dat ik de nacht steeds meer als stakeholder ben gaan zien. In gesprek spreek ik haast over de nacht als een persoon. Iemand die de ruimte bied aan een grote groep waar de dag dit niet kan. Zo anthropomorfiseer ik de nacht en hier wil ik graag dieper op ingaan.
In dit gedeelte van mijn research catalogue ga ik in co-creatie met de nacht dit concept uitdiepen. Ik kan echter niet met de nacht spreken waardoor ik mij moet berusten op de ervaringen van anderen en mijzelf met de nacht. Hoewel ik nooit een volledig beeld van de nacht kan schetsen, probeer ik het toch over het gedeelte dat de nacht aan mij toont. Ik zal hierin rusten op een zo breed mogelijk scala aan inputs, maar moet hiervoor toch ook accepteren dat ik nooit volledig kan zijn.
Dit mp3tje is het resultaat van een snelle schets waarin ik heb geprobeerd met mijn opnames "nieuw" geluid te creëren. Hierin is de basis sample te horen met daarna alles tussenstappen die uiteindelijk tot dat gewenste nieuwe geluid kwamen.
Gesprek Omar
Na wat moeilijkheden is de fysieke afspraak helaas niet doorgegaan en hebben we elkaar telefonisch kunnen spreken. Behandelde gesprekspunten:
- 
Plannen voor Kabul a gogo 
- 
Nachtvisie / nachtoverleg 
- 
Ervaring van de nacht + visie voor de nacht 
- 
Netwerk 
- 
Plannen voor Kabul a gogo 
Omar beschreef de plannen voor Kabul á Gogo als groots. Het is de bedoeling dat het een nachtclub wordt voor en van Utrechters op de “rafelrand” van de stad. Er moet ruimte zijn voor experiment en dans. De insteek is open-minded zonder daar de nadruk op te leggen. Omar denkt dat iedereen zich hier welkom en vrij zal voelen zonder dit expliciet te hoeven maken “We gaan niet met een regenboogvlag staan zwaaien”.
Locatie
Het vinden van een locatie was een van de grootste uitdagingen voor Omar om zijn visie waar te kunnen maken. Dit heeft te maken met een drietal oorzaken
- 
Markt/grond. Deze is ontzettend duur 
- 
Gebrek aan fysiek bruikbare plek 
en als die 2 in orde zijn dan komt nog punt 3
- 
Bestemmingsplannen, De gemeente is hierin een lastige en toont nog weinig beweging hiervoor. Hierdoor kom je al snel op de rand van de stad uit. 
Doordat Omar had naar eigen zeggen geluk met het vinden van een projectontwikkelaar-groep waar ook sociaal ondernemers in zitten. Die de waarde van culturele ontwikkeling in Utrecht ook inzagen en vanuit hier konden meedenken en faciliteren.
- 
Nachtvisie / nachtoverleg 
Omar is betrokken geweest bij de vorming van de nachtvisie en zit ook in het nachtoverleg. Dat de nachtvisie er is gekomen is Omar heel tevreden over. Wel zei hij dat het op systeemniveau wel 10 jaar kan duren voordat het een beetje op hetzelfde schema ligt als in Amsterdam. Als voorbeeld gaf hij dat er afgelopen jaar in Amsterdam 12 nieuwe nachtaangelenheden zijn gekomen.
Het nachtoverleg is een 2 maandelijkse bijeenkomst van ondernemers in de nacht. Op deze avonden wordt kennis uitgewisseld en houden ze elkaar op de hoogte van plannen. hier hebben we het niet uitgebreid verder over gehad.
- 
Ervaring van de nacht + visie voor de nacht 
Toen ik vroeg aan Omar om de huidige Utrechtse nacht te omschrijven noemde hij deze troosteloos en in vergelijking met andere steden haast zielig. Zijn visie voor Utrecht is een grootschalig nachtleven, Dit kan hij niet alleen. Andere ondernemers, beleidsmakers en bezoekers moeten hier ook de schouders onder zetten.
De huidige situatie in de binnenstad is volgens Omar een van terrassen en cafés. Hier ontmoet je een oude vriend en drink je wat om vervolgens om 1:00 naar huis te gaan. Er zijn echt wel toffe plekken in de binnenstad, maar in de Ekko komt bijvoorbeeld een te jong publiek voor iemand in de 30 “dan voel je je haast een creep, waar kan je dan nog dansen?”.
- 
Netwerk 
Omar is betrokken bij het Nachtoverleg en kent veel ondernemers/mensen die betrokken zijn met de nacht. Ik kan hem hier altijd vragen over stellen.
Intro
“Night culture refers to the social and recreational activities that take place during the nighttime hours, typically from evening to early morning. It encompasses a wide range of activities and experiences that occur after sunset and often revolve around nightlife, entertainment, and nocturnal leisure.” (GPT 3.5, 2023)
Hier vind je een weergave van mijn onderzoek naar de Utrechtse nachtcultuur. Gaandeweg zal ik deze verrreiken.
De informatie is in 4 rijen naast elkaar semi chronologisch weergegeven. Die kolommen zijn;
- Verwerkingen - a.d.h.v. het onderzoek
- Bronnenonderzoek - Geraadpleegde bronnen en learnings hieruit
- Inspiratie - punten van inspiratie.
- Tussentijdse reflecties
N.a.v. mijn stakeholder mapping waarin ik het veld beschrijf en mijn bronnenonderzoek ben ik tot de conclusie gekomen dat ik de nacht steeds meer als stakeholder ben gaan zien. In gesprek spreek ik haast over de nacht als een persoon. Iemand die de ruimte bied aan een grote groep waar de dag dit niet kan. Zo anthropomorfiseer ik de nacht en hier wil ik graag dieper op ingaan.
In dit gedeelte van mijn research catalogue ga ik in co-creatie met de nacht dit concept uitdiepen. Ik kan echter niet met de nacht spreken waardoor ik mij moet berusten op de ervaringen van anderen en mijzelf met de nacht. Hoewel ik nooit een volledig beeld van de nacht kan schetsen, probeer ik het toch over het gedeelte dat de nacht aan mij toont. Ik zal hierin rusten op een zo breed mogelijk scala aan inputs, maar moet hiervoor toch ook accepteren dat ik nooit volledig kan zijn.
N.a.v. mijn stakeholder mapping waarin ik het veld beschrijf en mijn bronnenonderzoek ben ik tot de conclusie gekomen dat ik de nacht steeds meer als stakeholder ben gaan zien. In gesprek spreek ik haast over de nacht als een persoon. Iemand die de ruimte bied aan een grote groep waar de dag dit niet kan. Zo anthropomorfiseer ik de nacht en hier wil ik graag dieper op ingaan.
In dit gedeelte van mijn research catalogue ga ik in co-creatie met de nacht dit concept uitdiepen. Ik kan echter niet met de nacht spreken waardoor ik mij moet berusten op de ervaringen van anderen en mijzelf met de nacht. Hoewel ik nooit een volledig beeld van de nacht kan schetsen, probeer ik het toch over het gedeelte dat de nacht aan mij toont. Ik zal hierin rusten op een zo breed mogelijk scala aan inputs, maar moet hiervoor toch ook accepteren dat ik nooit volledig kan zijn.
De 2 bovenstaande afbeeldingen heb ik gemaakt als visualisaties van mijn vraagstuk tijdens het maken van het plan van aanpak. Op de afbeelding links heb ik mijn associaties met het thema in een collagestijl te vangen. Op de afbeelding rechts heb ik het publiek in de foto met ai vervangen door mensen in een pak. Dit is een visualisatie van het systemische perspectief op nachtcultuur. Een waar de mensen in pak het nachtpubliek hebben verdrongen. Een gedacht die gevormd werd door het lezen van beleidsstukken rondom de nacht.
Programme
19.30: Doors open and drinks
19.45: Introduction by Joost Vervoort and Annemiek Temming followed by plenary discussion with members of Utrecht-based organizations and institutions (see above) and the audience. Identification of key questions to be discussed further.
20.30: Open space sessions across the SIF with discussions happening on different questions raised in the plenary session.
21.15: Reporting back from open space sessions.
21.30: End of official programme; drinks
22.00: Close
De bovenstaande visuals heb ik gemaakt om mijn beeld van de wie de nacht is te schetsen. Ik maak hieruit op dat de nacht donker is en ruimte biedt aan kleur, hiervoor is contrast nodig.
Op de afbeelding links vang ik mijn impressie van de nacht als een soort zwart gat waar van alles in wordt gezogen en wordt uitgespuwt als kleur.
Op de afbeelding links wordt de nacht geschetst als een verzameling bewegingen van kleur die elkaar af en toe raken en diverse grootte aan kunnen nemen. Ik heb hierin mij laten leiden door de ruimte die de nacht biedt aan (sub)culturen die een gedeelt van hun sociaale kapitaal zien in het onzichtbare profiel van de nacht.
Visuals of dance and movement Senses of Motion - Listening Attitude Teamwork by Eugen Bilankov
Deze visual was de inspiratie voor mij om een interface te bouwen waar de gebruiker zelf een soortgelijke visual kan genereren. Deze interface heb ik ingezet tijdens een test.
Hier onder zijn 2 schetsen gemaakt door Eva en Karim op de vraag hoe zij hun dansruimte zouden willen schetsen.
Bovenstaand de schets van Michiel over de Utrechtse nacht. Deze wilde hij benaderen vanuit zichzelf.
Schets
Michiel verkende eerst de knoppen en wilde toen weer terug naar de eerste situatie (de witte bollen). Hij vertelde dat hij deze schets als zichzelf maakte (een bezoeker en maker in de nacht). Hij benaderde de Utrechtse nacht in mijn optiek als iets wat in ruimten plaatsvindt. Het ging bij Michiel veel over ruimte (fysieke plekken gebouwen of privé sferen)”.
flarden van quotes terwijl hij draaide aan de knoppen:
“Ruimte om te ontmoeten“
“Band voor het leven”
“Dingen die je overdag niet ziet”
“De nacht is een binnentreding van het onbekende, dat kan heel overweldigend zijn. Je gaat daarin als mens in de ruimte op een ontdekkingstocht.”
“Je treedt op in een massa maar bent ook alleen. “
Dit vorm onderzoek leidde bij mij tot meerdere inzichten
- Als ik mensen vraag naar hun nacht, onvang ik veel beelden en geluiden waarin er gefeest wordt of een bepaalde sociale meetup is te zien. Opzich logisch, maar in mijn optiek niet dekkend voor wat de nacht allemaal kan zijn.
- De diversiteit aan input levert wel nieuwe vorm-mogelijkheden op. Ik focus mij nu op audio doordat dit mij ligt, maar ik ontving ook bijvoorbeeld geschreven stukken. Hierdoor ben ik ook gaan nadenken over mogelijkheden hiermee, spoken word kwam bijvoorbeeld direct in mij op.
- Door het verwerken/schetsen van de ontvangen samples weet ik nu dat ik nog meer wil leren hierover voordat ik een sample pack kan ontwikkelen met/voor Utrechtse makers. Ik mis nog een stukje kennis en visie.
Reflectie op deze stap.
Het gesprek met omar was verhelderend. Ik kon op basis hiervan het ondernemersperspectief uitdiepen en het bood haakes om over na te denken De visie van Omar op de huidige staat van de nacht en de ruimte voor 'oudere' bezoekers in de nacht zijn hier voorbeelden van. Tegelijkertijd schuurde zijn verhaal aan de beleidskant waardoor de drang ontstaat om ook dit perspectief verder te onderzoeken en aan die beleidskant. Ook haalde ik hier nieuwe leads uit voor contacten binnen het ondernemersveld.
In het kader van de divergente stap waar ik momenteel in zit kies ik ervoor om het ondernemersperspectief even te laten voor wat het is en verder op zoek te gaan naar verbreding.
Reflectie op deze stap.
Deze stap heb ik vanwege het korte tijdskader van een sprint vooral gerust op wat ik al wist. Dit betekende in mijn bronnenonderzoek dat ik vooral op de oppervlakte bleef. Hierdoor kwam er een mooie kadering aan deze sprint waardoor ik het thema (dans)ruimte kon onderzoeken. Mijn tests waren op een houtje touwtje manier aan elkaar geknoop en zagen er ook enigzins zo uit. Wel heb ik hierdoor snel getest en een volledige sprint doorlopen .
Het thema (dans)ruimte heb ik nu even aan de kant gezet omdat ik het idee heb dan ruimte voor de nacht nog veel meer gezichten heeft. Ik kan hier altijd nog op terugkomen.
Reflectie op deze stap.
Ik heb door dit uit te voeren het idee dat ik als ontwerper binnen dit thema wat sterker in mijn schoenen sta. Het biedt mij een fijne start in de basis van mijn vertrouwen. Tegelijkertijd weet ik uit ervaring ook dat ik dat meer ontwikkelen naarmate ik meer met het thema werk en niet kan verwachten dat ik hier alle benodigde vertrouwen uit put voor de rest van het project.
Reflectie op deze stap.
Het maken/beschrijven van de actoren in het veld heeft mij geholpen om de ruimte en actoren te categoriseren. Dit helpt mij in mijn denken en praten over dit onderwerp. Op basis hiervan kan ik ook beter bepalen welke stakeholders in mijn probleem of oplossingsruimte (nog) onderbelicht zijn. Ik kan altijd terugvallen op deze kaart en/of aanvullingen maken.
Op basis van verkregen feedback na mijn tussentijdse presentatie ben ik gaan nadenken over welke Stakeholder(s) ik uit praktsche overweging even links kan laten liggen.
Reflectie op deze stap.
Ik neem 2 leerpunten mee uit deze stap:
- Vorm - De interviewvorm in VOXPop stijl werkt heel goed en levert snel gesprekkenn op straat op.
- Inhoud - In de binnenstad is weinig ruimte voor nachtcultuur en daarom is de betrokkenheid met de nacht van de gesproken personen ook minimaal. Wel ontstonden zelfs hier ideeën over hoe het anders/beter kon
- Tijd - het verwerken van de audio kostte mij veel tijd. Ik heb nu een duidelijke werkvorm gevonden, dus daar hoef ik niet meer naar te zoeken, maar het editen blijft een tijdrovende klus.
Nachtcultuur
“Nachtcultuur is een overkoepelend begrip voor het domein waar dj’s, kunstenaars, vormgevers, creatieve professionals en publiek samenkomen.” (“De Utrechtse Nachtvisie 2030”, 2023)
"Raves, and the orgasmic fevers of enjoying the sounds of technology, are like a political manifesto on the uneasiness of being together of mass individualism."
- Paul Virilio
https://www.li-ma.nl/lima/catalogue/art/marijn-ottenhof/the-governed-subject/22069#
Sprintweek
Tijdens de sprintweek heb ik mij beziggehouden met 'Nachtcultuur' als thema/domein. Dit thema heb ik meegenomen uit mijn rode draad sessie. In de nachtvisie voor Utrecht beschrijft de gemeente, in samenspraak met de stad, over de ambitie dat iedereen die dat wil zich welkom voelt in de Utrechtse nachtcultuur. Dit betekent voor de gemeente dat zij beleidsmatig zich buigen over het bieden van ruimte, sociale veiligheid en inclusiviteit. Iets waar op de dansvloer al lang en uitvoerig mee wordt geëxperimenteerd.
Deze quote uit een interview met danskunstenaar Connor Schumacher heeft mijn focus voor de sprintweek bepaald:
“There is no light inside the body, inside of all of us is darkness. from that darkness can come friction, vibration, energy and heat and then choice and how we then choose to use that energy, that power to share with others”
Connor zet naar eigen zeggen zijn lichaam in als 'vessel for the vibe' en hoopt hierin anderen te activeren ook te communiceren met hun lichaam. Hij gelooft heilig in de ontwikkeling van Soft-skills d.m.v. dans. Hier zijn ook studies naar gedaan die dit onderschrijven.
Schets
Ik heb ervoor gekozen om te starten met een audioschets waarin ik korte snippets en geluiden heb samengevoegd in een kleine audioscape (nachtcultuur.mp3). Dit heb ik gedaan omdat ik veelal in geluid denk/associeer en snel digitaal met geluid kan schetsen.
Rest van de sprint
Het schetsen a.d.h.v. de crazy 8 was een waardevolle oefening om mijn gedachten te structureren en te verkennen hoe ik mijn concept visueel kon vertalen. Omdat ik al een focus had op dans en ruimte heb ik mijn schetsen ook veelal daarover laten gaan, maar ik kon ook tot nieuwe ideeën komen. Na het schetsen heb ik 2 van mijn ideeën om gezet in een prototypes. Ik testte deze prototypes op school, waarbij ik feedback verzamelde van medestudenten. Dit gaf me inzicht in wat wel en niet werkte en hielp me om mijn concept verder te verfijnen. Ik koos ervoor om 1 variant mee te nemen de 'straat' op.
Ik maakte gebruik van Resolume Arena en een MIDI-controller om visuals te genereren die iets konden zeggen over de fysieke ruimte tijdens het dansen van de testers. Deze uitgewerkte prototypes waren bedoeld om een tastbaar voorbeeld te bieden aan de tester tijdens ons gesprek over dans/ruimte/participatie in- en consumeren van nachtcultuur. resultaten hiervan zijn ook in de bijlage te zien.
Take aways
De design sprint was voor mij een goede kickstart van het schooljaar omdat ik er voor mijn gevoel al een tijdje niet meer helemaal in zat. Ik heb ook weer ervaren hoe het is om vast te lopen. Wat mij enorm hielp was om hier anderen bij te zoeken vuur hulp en om soms mijn eigen project even uit te zetten. Door te luisteren en mee te denken met een ander kwam ik zelf ook weer verder.
Wel had ik gevoel, doordat ik mij niet helemaal heb verdiept in het thema en niet veel tijd had, dat ik alleen tot zogenaamd laaghangend fruit ben gekomen binnen mijn ideeën en uitvoering. 
Thema
Na de designsprint heb ik besloten om verder te gaan met het thema nachtcultuur en de vraag of participatie binnen nachtcultuur kan worden bevorderd.
Deze afbeelding Andreas Gursky trok mijn aandacht omdat ik hier allereerst een trypofobisch gevoel van kreeg. Tegelijkertijd illustreerde het voor mij wel een bepaalde organische flow die in een (nachtelijk) publiek voelbaar is.
Tijdens een coachingsessie met Lotte kwam ze met de analogie dat de iteratieve mogelijkheden van het co-creeëren van sample packs en loops met verschillende stakeholders beschreven kan worden als het droste effect. Ik vond dit een mooi kader omdat het mijn (aankomende) proces mooi illustreert. en tegelijkertijd rust schept in mijn denken hierover .
Deze afbeelding illustreert dat.
https://nachtburgemeester.amsterdam/ClubEthics
ClubEthics is een initiatief van Stichting N8BM A’DAM om het nachtleven veiliger en inclusiever te maken. Bijna elke club zegt veiligheid en inclusie belangrijk te vinden, en veel besteden er op hun eigen manier aandacht aan. Toch bestaat er vaak geen duidelijk beleid voor. ClubEthics helpt hierbij, met workshops en trainingen voor clubpersoneel onder leiding van Stichting Sexmatters. We gaan ook met clubs in gesprek in online en offline programma’s. Met ClubEthics komt de verantwoordelijkheid voor het creëren van een inclusief en veiliger nachtleven bij de clubs te liggen.
Tijdens een coachingsessie met Lotte kwam ze met de analogie dat de iteratieve mogelijkheden van het co-creeëren van sample packs en loops met verschillende stakeholders beschreven kan worden als het droste effect. Ik vond dit een mooi kader omdat het mijn (aankomende) proces mooi illustreert. en tegelijkertijd rust schept in mijn denken hierover .
Deze afbeelding illustreert dat.
De modellen links vond ik inspirerend om te kunnen gebruiken als eventuele duiding van een handeling en de waarde daarvan binnen de context. Als ik een meer kunst beinvloedde stap zet is hij in dit model ook zeker te waarborgen.
Tegelijkertijd wordt hierin in mijn ogen ook een mooie infrustructuur weergegeven waar veel stakeholders van mijn project en de interacties tussen elkaar plaatsvinden.
De bezoeker ontwerpt (bewust of onbewust) fysieke bewegingen op de creatie (kunst) van een maker. Hieruit ontstaat warmte (energie) in de ruimte. Dit heeft weer effect op allerlei andere biologische, fysieke en/of metafysieke processen in de maker/bezoeker/organizator/personeel e.d.
Reflectieverslag straatinterviews
Wat: Straatinterviews
Waar: 14-10-2023 tussen 00:30 en 3:00
Wanneer: Binnenstad van Utrecht
Reflectie
Op een regenachtige zaterdagnacht trok ik de Utrechtse binnenstad in om de mensen die ik straat tegenkwam te vragen wat ze heeft bewogen om deze nacht hier te zijn? Ik heb rondgelopen over het Neudeplein, de Oudegracht en een aantal vertakkingen van deze plekken. Dit deed ik bewapend met een paraplu, een field recorder en een bekabelde microfoon met deadcat (harige plopkap). Ik sprak verschillende mensen aan en vroeg ze of ze even tijd hadden voor een kort interview. Ik vroeg ook om toestemming om deze op te nemen (audio). Vanwege de harde regenval stonden veel mensen die ik sprak te schuilen onder overkappingen of kwamen ze onder mijn paraplu staan tijdens het interview/gesprek.
Mijn wens was om een gesprek op gang te krijgen over de Utrechtse nacht met diverse personen in de nacht. Ik nam daarom de rol van interviewer aan om op deze manier een beeld te kunnen vormen van de Utrechtse nacht. Deze voxpop-esque methode werkte naar mijn idee heel goed. Ik trok bekijks met mijn microfoon en dit maakte het voor mij makkelijker om op mensen af te stappen. Wel hebben een aantal personen vriendelijk bedankt voor een interview omdat het juist werd opgenomen waardoor er wat gaten zitten in de diversiteit van aangesproken personen.
Ik heb in totaal 38 minuten aan ruwe audio vergaard. Dit waren 8 verschillende gesprekken, variërend van 1 á 2 personen tot groepen van 5 personen. Veel geïnterviewden beschreven de Utrechtse nachtcultuur als een van kroegen, popmuziek, het studentenleven en gezelligheid. Ik denk dat de gekozen locatie en tijdstip voor het interview in de binnenstad hier een grote rol in speelden. De binnenstad is voornamelijk gevuld met danscafés en zij richten zich op een bepaald publiek. Omdat de nachtclubs geen specifieke nachtprogrammering hadden deze nacht kwam ik weinig mensen tegen die een uitgesproken affiniteit hadden met nacht/clubcultuur zoals bijvoorbeeld beschreven in de nachtvisie.
Door mij een volgende keer te positioneren in specifieke tijd en ruimte rondom nachtclubs zou ik een beter beeld kunnen vormen over de ervaren nacht/clubcultuur in Utrecht. Wel ben ik tevreden met het verkregen resultaat omdat het in mijn ogen een heel specifiek beeld kan schetsen van de huidige situatie in de binnenstad en dit nodigt uit om te speculeren over andere mogelijke scenario's in de binnenstad.
Projectreflectie
Het proces van het project waar ik in zit is voor een groot deel niet uit te denken in een mooi model zoals hiernaast. Hoewel ik dit wel graag zou willen. Dit komt naar mijn idee doordat een ontwerpproces open moet zijn. Er is behoefte aan ruimte om (nieuwe) invloeden van stakeholders in het proces toe te laten en daarmee ook de koers aan te kunnen passen. Ervan uitgaande dat iedere stakeholder vanuit zijn/haar expertise een bepaalde sensitiveit over/in het thema bezit waar de ontwerper (nog) niet over beschikt.
Wat is de ontwerpopgave (probleemruimte) en hoe kijken verschillende stakeholders hier vanuit hun 'wereld 'naar? Op basis hiervan verandert de ontweropgave (probleemruimte) en is er sprake van een co-creatief proces.
Reflectie op het gebrek aan methodisch werken tot nu toe
Na de opstart les van het Co-creatie blok ben ik door een vraag over methodes en keuzes hiervoor eens goed gaan nadenken over mijn ontwerpmethode. Ik heb tot nu toe namelijk niet bewust een methode toegepast en/of gebruikgemaakt hiervan binnen mijn project. Het is niet in mij opgekomen om dit te doen omdat ik eigenlijk veelal standaard in mijn eigen versie van een double diamond model werk. Dit heb ik alleen nooit expliciet gemaakt en de keuze hiervoor is op het moment van schrijven niet helemaal voor de geest te halen. Daarom lijkt het mij goed om hier binnenkort bij stil te staan en een onderbouwing te maken voor mijn gekozen methode tot nu toe en het vervolg hiervan.
4-12 Reflectie op gesprek Ricardo Meijer
De afgelopen ochtend spraken Ricardo en ik af om elkaar te spreken over waar we momenteel mee bezig zijn in ons leven, maar vooral in onze studie. Eerst keken we naar waar Ricardo mee bezig is, dat is een soort interface waar mensen gezamenlijk muziek mee kunnen maken zonder op hetzelfde moment bij elkaar te zijn. Ik heb zijn eerste papieren prototype getest en hieruit feedback gegeven en een brainstorm waar mooie nieuwe ideeën voor Ricardo uit kwamen rollen.
Ook hadden we het over mijn project/proces waarin ik benoemde het moeilijk vind mijn werk positief te waarderen. Ik merkte dit tijdens mijn gesprekken met Lotte ook al op. Op sommige momenten heb ik een gebrek aan zelfvertrouwen en kan ik moeilijk mijzelf op waarde schatten. Dit is een denkpatroon waar ik mijn hele leven al last van heb, maar in projecten waarin ik het voor een groot deel uit mijzelf moet trekken wordt dit zichtbaar tot een punt waarop ik er niet omheen kan. Hier ligt op persoonlijk vlak iets om aan te werken, maar desalniettemin moet ik er nu ook bewust van zijn. Het betekent bijvoorbeeld dat ik soms ideeën geen ‘levensadem’ gun omdat ik hier vanuit mijn eigen perspectief geen waarde in zie. Iets wat voor een andere (stakeholder) helemaal niet zo hoeft te zijn.
Ricardo vertelde mij dat ik het gevoel kon loslaten om absoluut representatief te moeten zijn (dit volgde uit een gesprek over de nacht als entiteit te benaderen) en mij van dit loslaten ook bewust te zijn. In dat moment heb ik dan ook besloten dit te doen en daarom schrijf ik het hier op. Het erkennen helpt mij in het denken en benaderen van de nacht zonder persoonlijk (te) hoge eisen te stellen waar ik toch niet aan kan voldoen (wat soms resulteert in beklemmende passiviteit).
De modellen links vond ik inspirerend om te kunnen gebruiken als eventuele duiding van een handeling en de waarde daarvan binnen de context. Als ik een meer kunst beinvloedde stap zet is hij in dit model ook zeker te waarborgen.
Tegelijkertijd wordt hierin in mijn ogen ook een mooie infrustructuur weergegeven waar veel stakeholders van mijn project en de interacties tussen elkaar plaatsvinden.
De bezoeker ontwerpt (bewust of onbewust) fysieke bewegingen op de creatie (kunst) van een maker. Hieruit ontstaat warmte (energie) in de ruimte. Dit heeft weer effect op allerlei andere biologische, fysieke en/of metafysieke processen in de maker/bezoeker/organizator/personeel e.d.























