Abstract
In the context of machine improvisation, non-representational data analysis refers to data that is not directly tied to musical representations. The research project speculates on the aesthetic potentiality of non-representational data analysis within computing processes in the framework of machine improvisation. In other words, this research project aims to suggest an experimental approach to retrieving analysis data that describes the improvisational environment for the musical agent. The objective of this inquiry is to re-think standard approaches to musical agent design, to instantiate novel processes and to explore what aesthetics, possibilities, and new forms of collaboration such systems can offer. The use of non-representational data in machine improvisation can potentially allow for more diverse and speculative approaches to creating music, breaking away from conventional compositional methods and exploring new forms of expression in free improvisation.
آنکه کرد او در رخ خوبانت ، دنگ نور خورشید ست از شیشه سه رنگ
شیشه های رنگ رنگ آن نور را می نمایند این چنین رنگین به ما
چون نماند شیشه های رنگ رنگ نور بی رنگت کند آنگاه ، دنگ
خوی کن بی شیشه دیدن نور را تا چو شیشه بشکند ، نبود عمی
(Masnavi, Book 5, 988-991).
This is a poem that metaphorically describes how our perception of beauty is influenced by our perspectives and biases in representation. The poet compares the reflection of sunlight through colored glass to how we see beauty. Imagine a dome made of colored glass. When the sun shines through, you will see beautiful colored lights on the floor if you look down. If you remove the glass, you will only see one light, the direct light of the sun. So according to Rumi, what makes you amazed and fascinated, is the effect of these colorful glasses. The sunlight, symbolizing the truth, has no color behind that screen. Rumi writes in another work of his, “…the lack of light was taken captive by the light.”
Just like how the colored glass reflects the sunlight in different colors, our perceptions of beauty are colored by biases, properties, and affordances of the representation media as well as our personal and cultural perspectives. However, the poet warns that if we only see beauty through colored glass, we may be blinded to the true essence of beauty. In the final lines, Rumi makes an epistemological conclusion and advises us to see beauty without the colored glass, in its pure and unfiltered form, so that we can truly appreciate its true essence.
Non-representational aesthetics
Non-representational aesthetics refers to artworks that do not aim to represent or depict specific objects, figures, or scenes from the real world. Instead, these artworks focus on purely abstract forms, colors, textures, and shapes to create a visual experience that is freed from any recognizable representation.
Non-representational aesthetics has a long history, dating back to the early 20th century with movements such as Abstract Expressionism, Constructivism, and Suprematism. These movements sought to break away from the traditional representation of reality and explore the inherent beauty and expressive potential of non-representational art.
One of the key goals of non-representational aesthetics is to provoke a more subjective sensibility toward an aesthetic experience rather than the recognition of specific objects or scenes in order to achieve aesthetic experiences. It encourages viewers to engage with the artwork on a more abstract level, inviting them to reflect, interpret, and immerse themselves in the sensory qualities and emotional resonance of the art itself.
Islamic art can serve as an example of non-representational aesthetics. Geometry plays a central role in Islamic art, and its use can be seen in a wide range of artistic expressions, including architecture, calligraphy, ceramics, and textiles. One of the distinctive features of geometry in Islamic art is its tendency towards non-representational aesthetics, as Islamic art generally avoids the depiction of human and animal forms. The following aspects can, to an extent, contribute to a sense of non-representation in Islamic aesthetics.
- Universality: Islamic aesthetics often emphasize the universal principles of beauty, harmony, and balance that transcend cultural boundaries. Islamic art avoids the use of specific representations of human or animal forms to discourage iconism, instead focusing on non-representational elements such as calligraphy, geometric patterns, and vegetal motifs. By avoiding the depiction of specific individuals, Islamic art seeks to communicate deeper spiritual and metaphysical concepts that are more universally interpretable.
- Less Culturally Specific: Islamic aesthetics have developed and evolved within diverse cultural contexts over centuries. It includes influences from the Arabian Peninsula, Persia, Central Asia, South Asia, and other regions. Consequently, Islamic art exhibits a wide range of artistic styles, materials, and techniques. While Islamic aesthetics reflect the cultural and regional characteristics of these diverse contexts, the avoidance of specific representational elements allows for broader cultural inclusivity and understanding.
- Objective Narratives: Islamic aesthetics often focus on representing spirituality, transcendence, and the divine. The use of non-representational elements such as geometric patterns and calligraphy enables Islamic art to convey abstract ideas and metaphysical concepts. This emphasis on the objective and symbolic representation of the divine serves to transcend individual identities and cultural specificities, aiming to connect with a broader human experience.
It is important to note, however, that the notion of non-representation in Islamic aesthetics should not be understood as a complete absence of representation. Islamic art does incorporate representational elements in various forms, including miniature paintings, figurative ceramics, and illuminated manuscripts, especially in cultural contexts where such representation is deemed acceptable. Thus, while non-representation plays a significant role in Islamic aesthetics, it is not the sole characteristic of the tradition and should be understood within its broader cultural and historical contexts.
A different example of non-representational approaches to art is the Mono-ha movement. The Mono-ha movement, also known as the School of Things, was a Japanese art movement that emerged in the late 1960s and early 1970s. It emphasized the relationship between materials and their surrounding space, rejecting traditional representations and focusing on the essential nature of objects. Non-representational aesthetics played a significant role in the development of the Mono-ha movement's artistic philosophy. An important aspect of non-representational aesthetics in the Mono-ha movement was the emphasis on the viewer's direct engagement with the artwork. Rather than relying on symbols or narratives, the artists sought to evoke sensory and contemplative experiences through the physicality and materiality of the objects. The viewer was encouraged to perceive and explore the textures, weights, and spatial relationships present in the artworks, experiencing their presence in the world directly, without the mediation of representations.
Overall, non-representational aesthetics challenges traditional notions of art as a reflection of the physical world and instead celebrates the power of artistic expression in its purest form. It encourages viewers to embrace and appreciate the abstract, emotional, and subjective aspects of art, fostering a deeper engagement with the visual experience.
Problem Definition and Research Questions
Models of artificial improvisers often mimic human perception and behavior. For instance, conventional audio analysis modules employed in these models demonstrate a predilection for extracting audio descriptors that are intricately linked to the acoustic attributes of the incoming sound signal, such as pitch or amplitude. In doing so, these models draw inspiration from the intricacies of human auditory perception for analytical purposes. Underlying the generation and interaction of these artificial improvisers lies a highly intricate non-representational computational system, which undergoes a metamorphosis during the final stage, in order to effectively interpret these complex processes into a comprehensible and perceivable output. These covert systems encompass a myriad of technological infrastructures, interfaces, hardware specifications, and other indispensable components essential for the operation of these agents.
Could data that do not represent acoustic features or musical structures, but rather describe computing processes be aesthetically employed in free improvisation?
Would it be possible to follow internal computing processes instead of sonic parameters in designing analysis modules in multi-agent machine improvisation?
When such systems improvise, would the emergent sonic patterns be convincible as forms of improvisational interactions?
The term non-representation in the context of this project, refers to an approach that refrains from describing and analyzing sounds with the sole purpose of simulating human perception. By shifting away from the limitations inherent to human perception simulation, the concept of non-representation in musical agent design allows for a broader exploration of the sonic realm. Embracing alternative approaches, such as sonic ontologies and alternative forms of listening, provides new avenues for understanding sound beyond the confines of human-centric frameworks. By recognizing the agency of non-human actors, it encourages a more inclusive examination of the sonic landscape, embracing both biological and technological agents as active participants in sonic environments.
The research project speculates about the aesthetic potentiality of non-representational data in the framework of machine improvisation. Multiple live algorithms were developed and programmed to autonomously participate in an improvisational performance. They handle decision-making, sound generation, and spatialization tasks, communicating through internal computing processes and hardware performance data, rather than representational sonic data. This approach allows the agents to understand their improvisational environment and respond with sound generation based on recognized patterns within the hardware resource allocations of computational processes in improvisation.
Computer Ontology
This approach touches upon the field of computer ontology, a branch of philosophy that deals with the nature, properties, and relations of computer entities, such as programs, algorithms, information, and data structures. Generally, computer entities refer to various components and systems within a computer system. This can include hardware components such as the central processing unit (CPU), memory (RAM), storage devices (hard drives, SSDs), and input/output devices (keyboard, mouse, monitor). It can also refer to software components such as operating systems, applications, and data. Additionally, computer entities can include network devices, servers, and other interconnected systems within a computer network.
Computer ontology recognizes that digital entities, like computer programs, algorithms, or data, do not exist in a physical sense. Instead, they are abstract entities that are instantiated by physical hardware at a particular moment in time. This perspective acknowledges that computers deal with information and manipulate symbols, giving rise to complex behavior and functions.
Another distinguishing feature of computer ontology is the concept of computational irreducibility. This idea, stemming from the computational theory of mind, suggests that the behavior and outcomes of complex computational systems cannot be reduced or predicted simply from the knowledge of their initial state and the rules governing their operation. This perspective embraces the notion that computers can exhibit emergent and unpredictable properties.
Furthermore, computer ontology recognizes the importance of information and its organization. It examines how information is represented, stored, and processed in computers, addressing questions about the nature of data structures, algorithms, and their relationships. It also considers the role of semantics, meaning, and interpretation in computer systems.
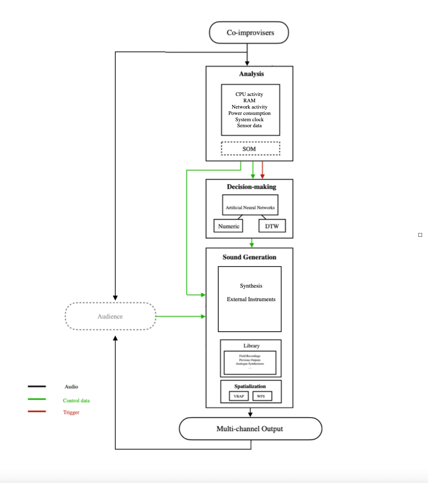
Architecture
In order to investigate possible answers to the aforementioned questions driving this research project, an artificial improviser was designed. To model the perception, cognition, and action architecture, the artificial improviser consists of three circularly interconnected modules that represent each of the aforementioned. Using these modules, the agent takes data from the improvisation environment, makes a compositional decision according to the data, and generates sound in real time. Taken together, these modules, communicating using OSC messages, comprise a dynamic system. This modular approach allows for further developments of the code and more a straightforward evaluation debugging process, as it means that technical issues are easier to detect. Furthermore, the models represent conceptual functionalities, which makes the workflow more intuitive for composing music.
Approach
In order to approach the design of the analysis module from the perspective of computer ontology, sound is described for the agent via following the fluctuations of hardware processing data rather than audio descriptors. The following steps were defined to experiment with the speculation:
- Identify the hardware components relevant to sound generation. This typically includes the CPU, RAM, and audio interface.
- Measure the performance data of these hardware components during sound generation. This can be done using various tools like task managers, performance monitors, or benchmarking software.
- Run SuperCollider and generate sound using different synthesis techniques or code snippets, making sure to vary the complexity and intensity of the sound generation process.
- Monitor the hardware performance data in real-time while sound generation is taking place, possibly plotting or sonifying them for observation purposes. Pay attention to metrics like CPU usage, memory usage, and disk I/O.
- Compare and analyze the performance data for different sound generation scenarios. Look for patterns or correlations between the hardware performance metrics and the complexity/intensity of the sound generation process.
- Experiment with different hardware setups or configurations to observe the impact on sound generation performance. For example increasing the processing power by upgrading the CPU or adding more RAM.
Observations
Used RAM Percentage
- Increasing RAM Usage: If the RAM usage percentage consistently increases while sound-generating processes are running, it can indicate that these processes are resource-intensive and require more memory to perform efficiently. Heavy audio editing or processing applications, virtual instruments, or complex sound synthesis can contribute to higher RAM usage.
- Fluctuating RAM Usage: Fluctuations in RAM usage percentage during sound generation might indicate dynamic memory needs. Some sound-generating processes, such as real-time audio effects or virtual instruments with varying memory requirements, can cause RAM usage to fluctuate as different processing tasks are performed.
- Constant RAM Usage: If the RAM usage remains stable without significant fluctuations while sound-generating processes are running, it suggests that the processes are not heavily demanding in terms of memory. Basic sound playback or lightweight sound generation tasks may fall into this category, and they do not require a substantial amount of memory.
- Increase in CPU usage: If the CPU usage percentage consistently increases while sound is being generated, it indicates that the sound-generating processes are utilizing more of the CPU's resources. This may suggest that the sound generation requires more computational power, typically experienced with complex audio processing or high-quality sound rendering, which can impact overall system performance.
- High and constant CPU usage: If the CPU usage percentage remains consistently high and close to the maximum while sound is being generated, it suggests that the computer is under heavy load due to intensive sound processing tasks. This could indicate resource-intensive sound generation, such as real-time synthesis or complex audio effects, which may require significant processing capability.
- Fluctuating CPU usage: If the CPU usage percentage fluctuates irregularly during sound generation, it might suggest intermittent or intermittent resource demands by the sound-generating processes. This behavior can happen with variable sound sources or different layers of simultaneous sound processing, where the CPU usage fluctuates depending on the complexity and demand of the current sound being generated.
- High RAM usage and low CPU usage: This generally suggests that the sound-generating processes heavily rely on memory resources, rather than CPU processing power. It indicates that the processes are likely loading and manipulating large audio files or utilizing memory extensively for sound synthesis.
- High RAM usage and high CPU usage: In this case, both the memory and processor are actively used for generating sound. It may indicate complex sound manipulation tasks or running resource-intensive virtual instruments or effects.
- Low RAM usage and high CPU usage: This scenario implies that the sound-generating processes primarily rely on CPU processing power rather than memory resources. It suggests that real-time audio processing or signal manipulation is being performed, where the processor performs calculations on small chunks of audio data without requiring significant memory usage.
- Low RAM usage and low CPU usage: In such a situation, the sound-generating processes might not be very resource-demanding, utilizing minimal memory and processing power. It could indicate low-complexity sound playback or simple audio tasks that do not require extensive system resources.
Data Selection
There are several hardware performance data that can change when generating sound using SuperCollider. Some of the primary ones include:
- Memory Usage: Sound generation may require temporary storage of audio data in the system memory. Therefore, the memory usage can increase when generating sound. The amount of memory used depends on the size and duration of the sound being generated.
- Disk Activity: Sound generation may involve accessing audio samples or sound libraries stored on the disk. Therefore, disk activity can occur, especially if the sound generation process needs to read or write audio data to the disk.
- Network Usage: In some cases, sound generation may involve streaming audio from a network source. In such cases, network usage can increase, as the system pulls audio data from the network to generate the sound.
- Power Consumption: Generating sound can be a resource-intensive task for the system, which may result in increased power consumption. The power requirements may vary depending on the hardware used for sound generation and the efficiency of the system components.
- System Interrupts: As SuperCollider interacts with the underlying audio drivers and sound interfaces, system interrupts may occur to handle real-time audio processing. These interrupts can be observed in the system activity monitor.
Data selection, extraction, and communication
The hardware resource allocation of computing processes is extracted by utilizing the psutil library.(https://psutil.readthedocs.io/) Subsequently, the acquired data undergoes conversion, mapping, and ultimately transmission to SuperCollider via OSC. The list of selected parameters is as follows:
- RAM used percentage
- RAM used in GB
- CPU used percentage
- Network: bytes sent
- Network: bytes received
- Network: packets sent
- Network: Packets received
- SuperCollider CPU: Time spent in user mode
- Supercollider CPU: Time spent in Kernel mode
- Supercollider CPU usage percentage
- Supercollider RAM usage: Resident Set Size
- Supercollider RAM usage: Virtual Memory Size
Conclusions on Data Fluctuations
The changes in hardware performance data, in the context of sound generation, will vary based on several factors.
Complexity of sound generation: The more complex the sound being generated, such as intricate musical arrangements or high-quality recordings, the more it will demand from the hardware. Complex sound generation may require more processing power and memory, leading to potential performance changes.
- Number of simultaneous sound sources: If there are multiple sound sources playing concurrently, such as multiple sound processes being executed at once, it can put additional strain on the hardware. Handling multiple sound sources simultaneously requires more computing power, potentially impacting hardware performance.
- Audio effects applied: When applying various audio effects like distortion, it introduces additional computations for the hardware to process. The complexity and intensity of these effects can affect hardware performance differently, depending on the capabilities of the hardware being used.
- Capabilities of the hardware used: The hardware's specifications and capabilities, including processor speed, memory capacity, and sound card quality, determine its ability to handle sound generation tasks. Higher-end hardware or specialized audio equipment is generally better equipped to handle complex sound generation with minimal impact on performance.
Sound Generation methods
Considering the aforementioned influences of various sound generation techniques on hardware performance data, continuums of complexity in sound generation depend on how computationally demanding they are rather than perceptual criteria. For instance, the number of simultaneous sound processes, or the intricacy of computational operations in sound synthesis and decision-making define how the other agents perceive the improvisational environment and therefore their behavior in response.
Interaction possibilites
Following hardware performance data instead of audio analysis in machine improvisation can indeed open up new possibilities for interfacing with artist or audience interaction during a performance. By relying on hardware performance data, such as CPU usage, temperature, battery level, or network activity, the improvisation system can respond to more diverse and unconventional input sources.
Here's how unplugging the computer from electricity and letting it run on the battery can serve as an example:
- Energy as an Input: When the computer is running on battery power, the improvisation system can monitor and respond to fluctuations in battery level. This information can be used to dynamically adjust the intensity, complexity, or density of the generated music by modifying the sound generation processes.
- Performer-Audience Relationship: Unplugging the computer and relying on battery power can create a more intimate and engaging relationship between the performer and the audience. The audience becomes aware of the machine's dependency on power, making them actively participate in the performance's sustainability. Both the performer and the audience are reminded of the ephemeral nature of the machine's capability to generate music, emphasizing the concept of impermanence.
- Constraints and Creativity: Operating solely on battery power introduces constraints into the improvisation system, forcing it to adapt to limited resources. These constraints can spark creative solutions, prompting the machine to explore alternative algorithms, sound synthesis techniques, or generative strategies. The improvised music becomes more exploratory, adaptive, and in tune with the environment, as the machine adjusts its behavior in response to its dwindling "life force" or available energy.
- Physicality and Embodiment: By relying on hardware performance data, the improvisation system extends its interaction with physicality and embodiment. For example, changes in CPU usage or temperature might relate to the intensity or emotional content of the music being generated. The performer can physically interact with the machine, manipulating its power source and performance environment, resulting in a more palpable connection between human and machine.
Other interventions in machine improvisation that can utilize hardware performance data include:
- Temperature sensing: Adapting the performance based on the computer's internal temperature, leading to changes in sound generation as the system responds to heat fluctuations.
- Motion detection: Using sensors to capture movement in the performance space, influencing the improvisation based on the physical dynamics of the environment.
- Network connectivity: Modifying the performance in response to variations in network bandwidth or latency, allowing for real-time adjustments based on the quality of the internet connection.
- Peripheral interactions: Integrating with external devices such as smartphones, MIDI controllers, or custom-built interfaces to create interactive elements that influence improvisation.
- Geolocation data: Adapting the performance based on the geographical location of the system, allowing for improvisation that responds to changes in location or movement.
- Radio frequency interference: Modifying the performance based on the presence of radio frequency signals, creating variations in the improvisation in response to electromagnetic interference.
First experiments on comparing machine listening outputs and hardware performance data, re-evaluating a DemandEnvGen process. The data is plotted in real time using a processing script.
Performance Report
The first lecture/ performance took place at IEM on January 30th, 2024. Two live algorithms were developed and programmed to autonomously participate in an improvisational performance, communicating their hardware performance data. Each computer, representing an improviser, was facing the audience. Using the Python script, each agent extracts its own hardware allocation data and sends it to the other agent via OSC. These data streams are then communicated to Wekinator as input data. The Wekinator’s output values control the agent’s sound generation module.
The sound generation module included waveshaping, and binary operations with frequency and phase modulation, in combination with processing techniques such as filters, delays, and interruptions. This allowed to achieve a sound system that reflects the dynamics of the data streams while creating complex textures with variations. Binary operations can be used to manipulate the digital representation of the audio signal, allowing for unconventional processing and distortion effects that can introduce grit and character to the sound. Waveshaping, on the other hand, involves applying non-linear transformations to the waveform, resulting in diverse and distinct harmonic content.
The models were trained with 159 input/output samples. This number was found to be in a range where changes in input values would result in noticeable sound results, as more training samples would blur out changes between states, and fewer ones would not be able to capture the relationship between the input and output variables accurately. A scenario demonstrating the concepts of underfitting and overfitting in a musical context.
Concerning the sound material used for this performance, the sound generation module included feedback oscillators, binary operations, pulsar synthesis, and a few sampling SynthDefs that read from buffers of field recordings. The initial plan for the sound generation module was to use solely real-time synthesis to acquire more expressive and mouldable sound material. However, since reading from a pre-recorded sample would directly result in fluctuations of RAM usage values, and therefore trigger changes in the agent’s behavior, the sampling SynthDefs were later added. This decision facilitates a different approach to expressivity and variation in the resulting sounds.
The performance was an experiment on various aspects of the projects, one of which was to investigate the interaction possibilities that such systems offer. The interventions selected for this performance were around activities that influence hardware performance data, namely loading media files from the disk or manipulating power consumption for instance changing the brightness of the display, or unplugging the computer from the power source. Since tracking network activities was part of the analysis, tasks like loading webpages, downloading files, and interruptions in the OSC communications, also served as intervention interfaces. As the computers were facing the audience, navigations on the web or loading media were visible. Such a setting allows us to highlight the materiality and the ontology of the computer as an entity in improvisation, bringing to attention the computing processes that shape its perception from the sonic environment. This brings up another noteworthy point: whether/when to intervene.
During this specific experiment, it was found that when the two agents were left alone without any intervention, they would fall into a state of equilibrium, resulting in a static and unchanging sonic state. This process is musically interesting by itself and can be used as a compositional strategy. On the other hand, the aforementioned interventions unfold the system’s distinct affordances. Therefore, the choice of whether to intervene or not influences the performative aspects, but also the overall structure of the piece.
Audience feedback
The audience seemed to have been engaged to a proper extent in terms of actively taking part in the discussion. Interesting comments and points were brought up, namely the choice of opening my emails as a form of interaction by influencing the network's traffic. It was mentioned that it contains personal and private content and this establishes a more intimate relationship with the audience compared to other types of intervention.
Another interesting question that came up was about the SynthDef design approach, and how faithful the synthesis strategies were to reproducing the characteristics of the data. The was answered by clarifying the structure and synthesis techniques, with which I aimed to keep a balance between desired aesthetics, and data representation. This was elaborated on by explaining decisions such as using cross-synthesis instead of direct sonification techniques.
Another question was about working with the system in a more experimental fashion, for instance trying to use inefficient processes in terms of power and CPU usage, in order to demonstrate the lack of context comprehension in the case of such an agent.
Future work
The first presentation experience sparked new questions and ideas. For instance, as mentioned above, the act of intervention, when and how to intervene, and whether to intervene becomes a significant performative aspect. The influence of these choices is enhanced in the case of more physical interventions such as unplugging the power supply.
In the next performance experiments on this project, I aim to collect more non-representational data by combining sensor data, electromagnetic field recordings from the performance site, and cameras or Kinects. These approaches allow for extending interaction possibilities with the audience as well as including the space as a compositional element.
References
• Dewdney, Andrew, and Katrina Sluis, eds. 2023. The Networked Image in Post-Digital Culture. Abingdon, Oxon: Routledge.
• Fazi, M. Beatrice. 2018. Contingent Computation: Abstraction, Experience, and Indeterminacy in Computational Aesthetics. Media Philosophy. London; New York: Rowman & Littlefield International.
• MacKenzie, Adrian, and Anna Munster. 2019. “Platform Seeing: Image Ensembles and Their Invisualities.” Theory, Culture & Society 36 (5): 3–22. https://doi.org/10.1177/0263276419847508.
• Whitehead, Alfred North, and David Ray Griffin. 1985. Process and Reality: An Essay in Cosmology. Corr. ed. The Gifford Lectures 1927/28. New York: Free Press.







