Practice-based research outcome
The primary purpose of this study was to generate data related to Cairene car culture through practice. The data highlights Cairo residents’ behavior regarding their cars, sonic behaviors, sentimental attachment, navigation styles, sonic automotive design choices, and traditional car practices within Cairo. This data pointed out the substantial sonic contribution that human connection and behavior have concerning vehicle use in Cairo, in addition to compiling and documenting many car practices grounded in the Cairene car culture.
The practice-based research technique utilized in the study was built sequentially, where the practices conducted lead and build up toward each other. The methods were also used to collect data and gain insight into the research question. Three out of the four methods used in the study were purely for data collection; however, the fourth method was designed to fulfill two purposes.
Firstly, it was a means of data collection, where the performance was used to highlight and map the differences between the car’s soundscape and the city’s soundscape. It was also a way to study select members of society as they behave with and around their vehicles sonically. Secondly, the staged performance is designed as an outcome for this study as it is a fully designed experience that creates room for reflection and self-evaluation while highlighting and displaying some of the research findings.
The staged performance titled ‘A Cartet and A Carductor’ was conceptualized as a final buildup upon the collected data within the study, as each of the utilized methods compiled different findings that built upon each other.
The first method used in this study defined the sonic and physical characteristics of the car and its relationship with the city. This led to the following method, which explored the relationship of humans with their vehicles as they navigate the city. The third method continues this investigation by attempting to recreate certain car-related behaviors in the city to generate raw feedback and gain insight into how the city and the car influence the soundscape. These data helped shape the fourth and final method.
Accordingly, the performance is considered the study's primary outcome as it was designed based on research findings while being used as a method to generate more research findings.
Cairo is an overpopulated city, bustling with people, sounds, and cars. However, as David Sims (2010) mentioned in his book ‘Understanding Cairo: The Logic of a City Out of Control’ the city flows at its own rhythm, and despite its crowdedness, it functions. The overall experience of the city can have many influencing factors, including the physical shape of the city, the behavior of residents as they interact with others, and the city's soundscape, which is categorized as one of the loudest in the world. Car sounds are a significant part of Cairo's soundscape, identified as unfavorable by half of residents in Ismail's 2013 study. Despite this negativity, these sounds contribute to the city’s “phonic identity,” as noted by Rehan (2014). This paradox shows that, while least favored, car sounds are vital to Cairo’s aural landscape, highlighting the city's dependency on cars.
This study is built around the relationship between the soundscape and the existence of the private car as a significant commodity within the city of Cairo. It questions how this relationship can be documented and discussed through design practices. To grasp an image of this relationship, this study breaks it down into several clusters to have a focused understanding of how the soundscape of Cairo is affected by and affects the use of cars in the city. The study also highlights the city's influences on automobility, the human-rooted reasons for automobility, the history of the car as a commodity, and the relationship between the car and the soundscape. The methodology follows a practice-based technique, using four methods as both an outcome of the study and a way to generate data, which is best suited to the phenomenological nature of the study.
The City and The Car
Metropolitan, old, new, developing, under construction, and informal are all idioms that can describe or refer to different parts of Cairo. The city's complexity is not only implied while talking about it; it is also embedded within its physical environment.
Cairo has continually been expanding with newly built settlements into the desert, east, and west of the river. With such complexity and vastness comes a development in travel mode choice among residents. This choice often leans towards motor vehicles, especially since the road network in Cairo has been developed to facilitate this choice.
The urban fabric of the city is composed of several types that have been developed over the course of many centuries; Ghonimi (2017) categorized Cairo’s urban structure into three main district types, early developed, early planned, and newly planned, where he highlighted the increase in road percentage within each district type, suggesting that an increase in road percentage can influence the preference in travel mode choice as the city becomes less walkable.
The reduced walkability in the city has led residents to lean towards vehicle commuting, especially when several early planned districts experienced road expansions and the implementation of bridges to overcome traffic congestion, as stated by Elkhateeb (2020) and Elbih (2020).
While these urban developments have increasingly affected Cairo’s automobility, they are not the sole reason that Cairene’s depend on and prefer the use of cars. A paper studying Cairo Traffic by Nakat, Herrera, & Cherkaoui (2014) found that more than 50% of vehicles roaming Cairene Streets were private passenger cars, indicating high car ownership preceding the urban structure developments. This statistic also showed a systematic increase in private car ownership since the 1970s in Cairo.
This surge in car ownership in Cairo was partially caused by a lack of easily accessible public transportation systems, as Nakat, Herrera, & Cherkaoui (2014) indicated. However, there were many other socio-economic reasons behind Cairo’s automobility.
Cullinane & Cullinane (1995) stated that many governments view car ownership as a sign of prosperity and economic stability. This eventually led to the facilitation of car loans in the early 2000s, which ultimately led to a surge in car ownership in Cairo since many members of different societal classes unexpectedly afforded to own passenger cars.
Accordingly, the city's urban structure and government can be concluded to play a huge role in car ownership and use. Additionally, the physical city itself promotes Cairene’s dependency on cars as the reduction in walkability leads residents to use private vehicles to run even small errands, which leads to the creation of new patterns of traffic congestion.
Moreover, the emergence of new settlements placed on the city's outskirts increases travel distance and daily commute to areas closer to central Cairo. These settlements are also isolated from most public transport, which, in turn, makes using cars the most optimum method of transportation.
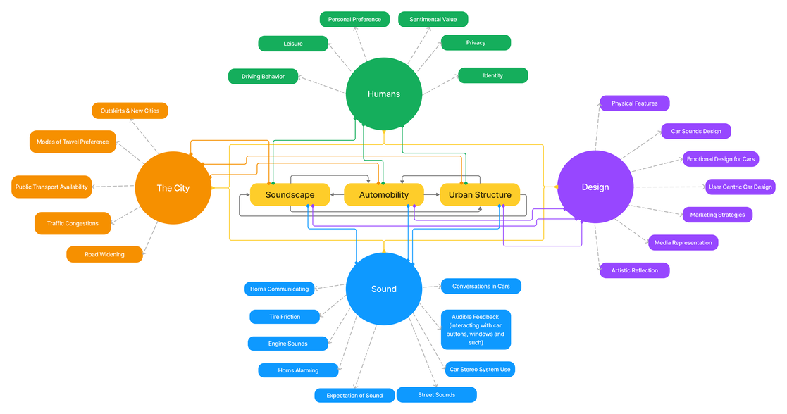
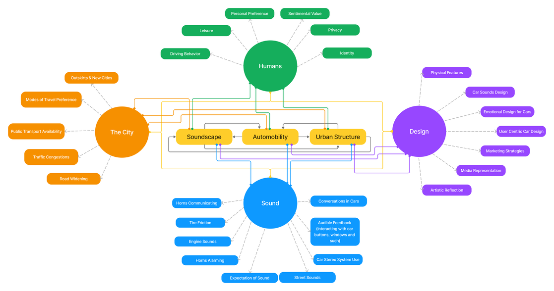
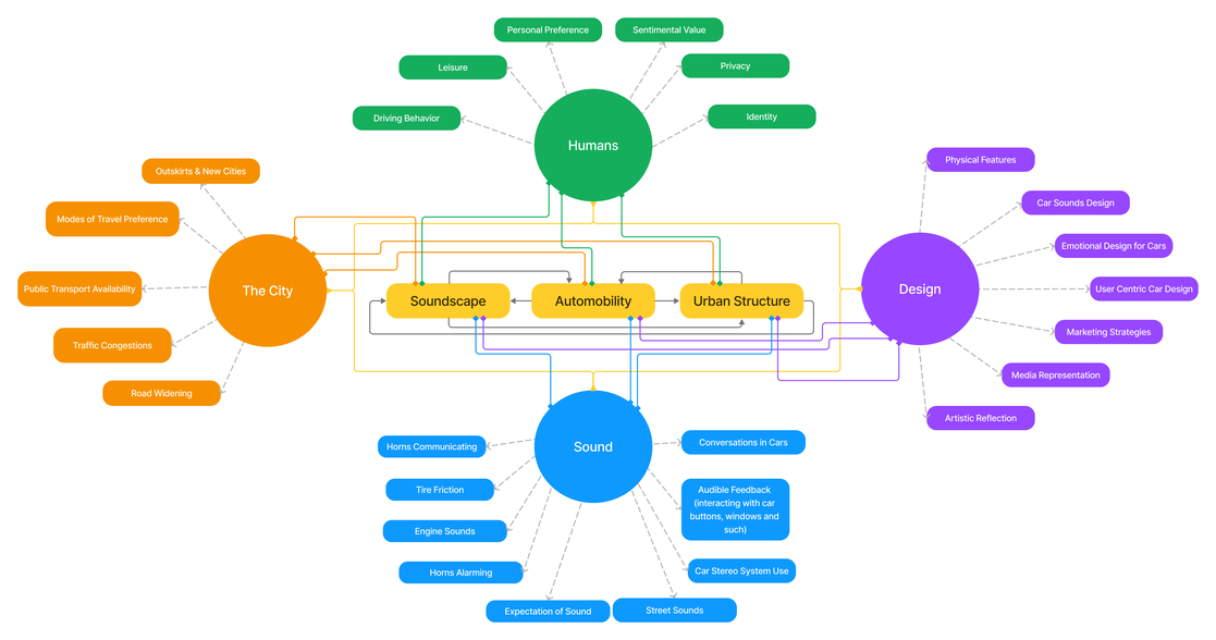
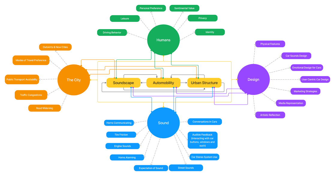
The theoretical research concluded that previous literature had addressed isolated issues, each at a time; some focused on the soundscape, some on the urban structure, some on the soundscape, and others focused on human behavior. While the findings from the literature were significant, conducting research that considers the four disciplines together can form a bigger picture, highlighting the root cause and informing the physical and aural experience of the city. Building upon this theoretical conclusion, the framework and methodology of this study were formulated.
This research appropriates a phenomenological approach to the selected methodology, composed of four different methods. The use of more than one research method in a study is often referred to as triangulation, which is applied in this research. Given that this study is qualitative, using several qualitative research methods, bracketing is applied to avoid research bias. The methods selected for this research are grounded theory observations in archived materials, participant observations, action research, and semi-structured interviews. This complex methodology was selected to achieve the study's objectives and find possible answers to the research question, which examines a link between automobility, human behavior, urban structure, and the soundscape of Cairo. Each defined method examines three stated variables together to explore different theories and generate a range of data. The upcoming diagram showcases a simplified overview of what each method is exploring, either in terms of ideas or practices. The diagram centralizes the implicated relationship between the four variables and associates specific research methods with certain variables while stating how the variables are being studied.
Semi-Structured Interviews are conducted with particular members of the Cairene society. These members must depend on their private cars and use them on a daily basis. They are asked to participate in the interview, which is structured to be held in their vehicle while they engage in a casual driving experience. These interviews are audio recorded and analyzed through transcript and sound analysis.
This method focused on interviewing members who practice automobility and it is used to identify cultural and ritualistic activities commonly practiced among Cairenes. The results of this method highlight sentimental connections developed with cars while showcasing the gap between behavioral self-awareness and practicing cross-car prejudice.
Semi-Structured Interviews Practice:
- Recording the interviewees as they drive through a location of their choice.
- Ask the interviewees a series of predetermined questions.
Grounded Theory Practice:
- Listening to and analyzing audio recordings: identifying and categorizing soundmarks, soundobjects, and patterns.
- Viewing and analyzing video recordings: identifying and categorizing issues affecting the urban structure, the use of vehicles, and how they influence the soundscape.
Observations Done Through Grounded Theory Analysis of audio and video content, as well as unstructured conversations related to private cars. This content is retrieved from three sources: the researcher’s personal audio and video archive dating back to 2013 and conversations held or witnessed by the researcher. This method uses archives to define sonic categories from the compilation of recurring sounds audible inside the car and analyze their meaning. Additionally, the video analysis highlighted factors influencing the relationship between the car and the city and human factors influencing automobility. These categories were later used in the analysis of the data collected from other methods.
The below media shows a few examples from the audio and video recordings archived and studied in this method.
There are four different audio recordings collected by the researcher from different car rides across the city.
There are also 4 videos included to represent the video archive clusters highlighted in the study. The included video files were collected between 2017 and 2019, documenting several rides.
Interview Questions
- Describe your relationship with your car.
- Describe your relationship with the interior of the car. Do you feel privacy and safety?
- What is your preferred mode of transportation? Why?
- Do you use your car for leisure? In which ways?
- What rituals do you have that are related to the car?
- Which areas do you like driving through? Why?
- Which type of drivers annoy you the most? Why?
- Do you pay attention to the sounds of the car? Which sounds? Why?
- Do you pay attention to the sounds outside of the car? How do you respond to them?
- Do you notice the sounds you make while using the car?
- Narrate a car-related story.
The Interventions conducted are clustered into 3 main categories:
Interventions reenacting everyday life situations, repeating certain behaviors (Pushing a faulty car, driving in the wrong direction, and wrongfully parking on the side of the road)
Interventions amplifying everyday life situations, exaggerating certain behaviors (driving in reverse, going through a U-turn, remaining still at the traffic light)
Intervention mimicking a traditional practice (Car Zaffah, which is a traditional Egyptian practice where a bride and groom are driven towards their new home with a certain car horn pattern produced throughout the ride to publicly announce their union)
Circular Interdependent Link
As aforementioned, an interdependent link between the data gathered within the four findings was found in the analysis of the study. This symbiotic relationship dictates that Cairenes’ dependency on the cars is linked to social behavior revolving around the vehicle, influencing the city's urban and sonic fabrics as they change accordingly. This link was found to be reversible as well since the shape of the city and the soundscape of the city are found to influence how residents interact and behave with and through cars. The findings resemble this, as residents were selecting cars as a preferred mode of transportation for personal reasons. They were also more inclined to use vehicles more often as the city is more challenging to navigate without a car. Cairo residents also used car sounds to respond to driving behavior and the congestion caused by the city's shape. At the same time, they were also noticed using vehicles to escape severe sonic conditions.
Therefore, the data analysis signified essential findings that are noted to be influential to one another. This data is connected to findings in the literature review to highlight how unchanged behavior can lead to circular patterns. These patterns are noticed to happen independently within each studied discipline and across the four disciplines. Accordingly, the findings are arranged in a sequential and looped way to highlight this influence, which can help form a bigger picture of how the city functions around the use of cars. The presented circular scenarios are also affected by the interdependent link between the four disciplines, as these factors are connected and not isolated. The diagram of the combined scenario shows one possible sequential loop connecting the four disciplines.
This simplified link between the data is an example of a speculative scenario that can showcase the complex nature of car culture as Cairo residents experience it. The link in this scenario is shown to be equally and extensively affected by all four studied disciplines: human behavior, urban structure, automobility, and soundscape. This indicates that studying those disciplines together highlights and documents modern Cairene car culture. These circular scenarios are considered significant in the city's understanding and development; each can be individually proposed as a future research subject.
In conclusion, this study aimed to find the nature of the connection between the urban structure, the soundscape, the use of cars, and social behavior in Cairo. The study used multimodal methods to tackle the subject and collect data. The methods adopted in the study followed the research by-practice style to fit the phenomenological premise of the study.
The literature review covered some of the most critical studies covering each part. Additionally, the literature review covered the presence of cars in several different media outlets that are believed to have influenced the use of vehicles, either on a global or a local scale. This part covered the presence of cars in print advertisements, TV commercials, automotive journalism, cinema, social media, exhibitions, installations, and performances. The literature review also compiled a brief history of automotive design that is believed to have influenced global automobility. Several design interventions were emerging into new markets and clientele, including Cairo in the 1970s with the compact car design. Additionally, the implications of automotive design on car sounds were highlighted.
The literature review laid the foundation for the study's methodology. Four different methods, each focusing on gaining a particular knowledge, were suggested, planned, and executed.
The first method used in the study was archiving and analyzing personal audio and video recordings collected from the inside of the car for over a decade. This helped the study categorize and explore the main sounds commonly heard inside the vehicle and how the car interacts with the city. The second method conducted in the study focused on collecting insights from selected members of society as they drive while engaging in a semi-structured interview with the researcher. The data collected from this method showcased the many cultural associations Cairo residents have with their vehicles.
The third method focused on creating a series of performances in the city that involved the uniformed public to generate genuine feedback on common driving behaviors that can be witnessed in the city. This method highlighted and amplified how Cairenes use their vehicles as communication tools and how certain driving behaviors generate car interactions and secondary car interactions that tend to commence sonic engagements between cars. The fourth method used in the study used a designed experience to create room for a selected group to reflect on their personal relationship with their vehicles and how they engage sonically with their cars. The data collected from this performance showcased how Cairenes enjoy playfully engaging with their vehicles. The data also highlighted the difference between the car's internal soundscape and the car's external soundscape, which can create a massive difference in the experience of the city from the pedestrian and car rider’s point of view.
The gathered data allowed for the creation of several suggestions on how the four studies disciplines in this research are interlinked and synergetic, as each part influences the other and is influenced by another. These speculative theories help formulate a more comprehensive image of how the Cairene car culture functions and intersects with the city’s soundscape.
References:
- Aburawis, A. A. M., & Dokmeci Yorukoglu, P. N. (2018). An integrated framework on soundscape perception and spatial experience by adapting post-occupancy evaluation methodology. Building Acoustics, 25(1), 3–16. https://doi.org/10.1177/1351010x18758478
- Bruce, N. S., & Davies, W. J. (2014). The effects of expectation on the perception of soundscapes. Applied Acoustics, 85, 1–11. https://doi.org/10.1016/j.apacoust.2014.03.016
- Bull, M. (2001). Soundscapes of the Car: A Critical Study of Automobile Habitation. In Car cultures (pp. 185–202). Oxford: Berg.
- Bull, M. (2004). Automobility and the Power of Sound. Theory, Culture & Society, 21(4-5), 243–259. https://doi.org/10.1177/0263276404046069
- Cullinane, S. L., & Cullinane, K. P. B. (1995). Increasing Car Ownership And Use In Egypt: The Straw That Breaks The Camel’s Back? International Journal of Transport Economics / Rivista Internazionale Di Economia Dei Trasporti, 22(1), 35–63. http://www.jstor.org/stable/42747527
- El-Nashar, M. (2016). “Discourse on the Go”: Thematic Analysis of Vehicle Graffiti on the Roads of Egypt. Advances in Language and Literary Studies, 7(5). https://doi.org/10.7575/aiac.alls.v.7n.5p.227
- Elbih, M. (2020). Restoring the Dead Spaces Underneath the Elevated Highways to the Public Realm: A Case Study in Cairo, Egypt (Master’s thesis). ESTONIAN UNIVERSITY OF LIFE SCIENCES Institute of Agriculture and Environmental Sciences.
- Elkhateeb, M. W. (2020). The Bridges are coming! How local planners continue to cut through the fabric of Cairo by building mega highways and flyovers through its neighborhoods [Paper presented at the SUBMonitor, May 17, 2020]. Retrieved from https://www.researchgate.net/publication/344259591_The_Bridges_are_coming_How_local_planners_continue_to_cut_through_the_fabric_of_Cairo_by_building_mega_highways_and_flyovers_through_its_neighborhoods
- Elyachar, J. (2011). The political economy of movement and gesture in Cairo. Journal of the Royal Anthropological Institute, 17(1), 82–99. https://doi.org/10.1111/j.1467-9655.2010.01670.x
- Fernie, M. (2016, July 28). Why Do Different Engine Configurations Make Different Sounds? | News | CarThrottle. Retrieved from www.carthrottle.com website: https://www.carthrottle.com/news/why-do-different-engine-configurations-make-different-sounds
- Ghonimi, I. (2017). Towards Sustainable New Settlements in Egypt: Lessons Learned from a Comparison between Traditional and Modern Settlements in Greater Cairo Region - Egypt. Journal of Sustainable Development, 10(5), 1. https://doi.org/10.5539/jsd.v10n5p1
- Labelle, B. (2008). Pump up the Bass—Rhythm, Cars, and Auditory Scaffolding. The Senses and Society, 3(2), 187–203. https://doi.org/10.2752/174589308x306420
- McLuhan, M. (1997). Understanding media: the extensions of man. Cambridge, MA; London: The MIT Press.
- Meyer, K. E. (2007). Riding the Cairo Carousel. World Policy Journal, 24(4), 108–112. https://doi.org/10.1162/wopj.2008.24.4.108
- Miller, D. (2001). Driven Societies. In D. Miller (Ed.), Car Cultures (pp. 1–35). Oxford: Berg.
- Misol, M., Algermissen, S., & Monner, H. P. (2012). Experimental investigation of different active noise control concepts applied to a passenger car equipped with an active windshield. Journal of Sound and Vibration, 331(10), 2209–2219. https://doi.org/10.1016/j.jsv.2012.01.001
- Murtagh, N., Gatersleben, B., & Uzzell, D. (2012). Multiple identities and travel mode choice for regular journeys. Transportation Research Part F: Traffic Psychology and Behaviour, 15(5), 514–524. https://doi.org/10.1016/j.trf.2012.05.002
- Nakat, Z., Herrera, S., & Cherkaoui, Y. (2014). Cairo Traffic Congestion Study Executive Note. In The World Bank Group. Retrieved from
- Namy, J. (2012). Automobile [Performance].
- Ortega, D. (2004). Moby Dick [Performance].
- Refat, M., & Eissa, Y. (2014). Cairo, a Possible Aural Comfort: Factors Affecting the Cairene Perception of Soundscape. Invisible Places Sounding Cities Sound, Urbanism and Sense of Place., 60–80. Portugal: Jardin Efémeros.
- Rehan, R. M. (2016). The Phonic Identity of The City Urban Soundscape for Sustainable Spaces. HBRC Journal, 12(3), 337–349. https://doi.org/10.1016/j.hbrcj.2014.12.005
- Rizk, N. (2017). A Glimpse into the Sharing Economy: An Analysis of Uber Driver-Partners in Egypt. SSRN Electronic Journal. https://doi.org/10.2139/ssrn.2946083
- Schafer, R. M. (1994). The soundscape: the tuning of the world. Rochester, Vermont, United States: Destiny Books.
- Tuuri, K., Mustonen, M.-S., & Pirhonen, A. (2007). Same sound – Different meanings: A Novel Scheme for Modes of Listening. In K. Delsing, H. Grossmann, S. Cunningham, L. Johansson, M. Liljedahl, D. Moffat, … N. Roeber (Eds.), Audio Mostly 2007: 2nd Conference on Interaction with Sound; September 27-28, 2007, Röntgenbau, Ilmenau, Germany; conference proceedings. (pp. 13–24). Ilmenau: Fraunhofer Inst. for Digital Media Technology.
The intersection between the city's soundscape and the car-space soundscape
The theoretical and practical research conducted in this study mirrored one another as the theoretical research provided information that could be globally applied. In contrast, the practical research provided data emerging from the Cairene society. The research mapped the audio environment as experienced from within the car-space; it identified personal motivations and connections tied to the use of cars in Cairo. Additionally, the link between the four disciplines of the study was found to be interdependent.
The juncture between the car-space’s soundscape and Cairo’s soundscape is considered a very complex relationship. Firstly, the car is proven to be one of the significant factors influencing the city’s soundscape. Secondly, the car-space has an independent soundscape separate from Cairo’s. Thirdly, there are several points where both soundscapes meet and influence one another. Fourthly, human interaction with the car is discussed to impact the city’s soundscape prominently. Fifthly, the city’s soundscape perception from the internal perspective is skewed, which can further affect the sonic interactions emitted by cars.
The soundscape mapping showcased that the sounds originating inside the car-space are mainly audible within the internal aural perspective, except for curated content that is played loudly. Sounds originating outside the car-space are audible with clarity outside the car-space, and they are audible inside the car-space as muffled or distant. Lastly, sounds that originated through interactions with the car body itself, are audible with clarity inside and outside of the car-space.
The multi-sourced and multi-directional sounds audible from an internal car-space perspective give complexity to the aural experience as the space simulates a surround sound experience where different sounds exist in different parts of the space. Some sounds are more prominent closer to the floor of the car, and others are closer to the front or rear of the vehicle; overall, these sounds are experienced with several intensities simultaneously and throughout the car ride. This also creates different aural experiences within the car-space itself as each position in the car is closer to specific sound sources. These different sonic experiences were captured through different recording positions within the vehicle. Additionally, these different sonic experiences within the car space can change the perception of the external sonic environment.
Common Data
The collected data highlighted how cars contribute to the soundscape, including using the car horn, car mechanisms, and playing curated content inside the car-space. It also explores how the soundscape of the car-space is different from the soundscape of the city, where both soundscapes can influence one another. Additionally, the data showcased how various areas have different audio prints as they require a particular type of vehicle for navigation.
The data also emphasized how different cars can create separate internal soundscapes that generate different aural experiences within the same street or location. This further highlights how various factors, including the type of car itself, influence soundscape perception. Specific car models have uniquely designed sounds audible inside and outside the car space. Moreover, automotive design was noted to affect the driving experience and driving behavior, which can contribute to the city’s automobility and urban and sonic fabrics.
This concludes that the analyzed data in the study mainly examined how human behavior stimulates the evolvement of the city. Driving behavior is noted to be a reason for traffic congestion, which is directly tied to urban and soundscape changes. Human attachments and connection to the vehicle are viewed as a cause for automobility and the evolution of automotive design, contributing to Cairo's urban and sonic development. Humans’ sonic responses to driving behaviors and using the car as a communication tool are viewed as a leading contribution to the unique soundscape of Cairo. This centralized behavior is a primary aspect that can be further studied and addressed.
Additionally, it is essential to note that the relationship between automobility, social behavior, and Cairo's sonic and urban fabric is complex and multifaceted. No single factor can explain how the city has developed around vehicles. However, these factors are all interconnected and play a role in shaping how Cairo is navigated and physically and aurally experienced.
As a byproduct of the data analysis and collection, a clearer picture of Cairene car culture was noted as the data generated through the different research methods aided a comprehensive understanding of how Cairene society functions around the use of cars. The data showed that Cairo residents depend on vehicles in many ways, leading to the city's constant physical and aural structure changes. This highlights how sonic practices are habitual and deeply rooted in culture; this indicates that changing habits does not only mean changing the soundscape and the city but could also mean changing the culture itself.
From the city to the individual and from the individual to the city: through the car
Accordingly, the research indicates that the shape of the physical city influences the experience of it, as well as automobility. This ultimately affects personal travel mode preference to be more inclined toward the private car. When more residents use vehicles more often, they start to behave through them in many ways, including sonically, which ultimately changes the soundscape. Moreover, drivers often tend to develop personal connections with the machine that also contribute to automobility and the soundscape, leading to the ultimate transformation of the city.
How are Automobility and Social Behavior
Linked to The Development of The Soundscape and Urban Fabric of Cairo.
This exposition showcases an abbreviated version of practice-based research conducted to fulfill an MSc degree. The submitted thesis is a qualitative combination of exploratory and analytical research that utilizes various composite media practices as research methods.
Audio Recordings
One of the focal points of this study is to archive and analyze audio recordings collected from inside cars to examine the relationship between the city's soundscape and the vehicle's soundscape as an insulated mobile space contributing to the city’s soundscape.
The study utilizes around 35 audio recordings from the researcher’s personal archive, which were collected for personal documentation between 2013 and 2022 during various activities. The recordings vary in duration from a few minutes to over an hour. These recordings are analyzed collectively rather than individually due to their similar nature, as they were mainly collected during commutes. However, each recording also captured unique sonic moments.
Shared and unique sounds were identified and categorized, and factors affecting the car's interior soundscape were also noted. These factors include microphone placement, window position, car speed, traffic conditions, curated sounds played through the internal speaker system, air conditioning, and the presence of passengers.
Particular sound objects and events were commonly observed, while others were unique. These sounds were clustered into eight main categories, each with subcategories, identified and analyzed according to the rate of occurrence and sonic characteristics. The audio categories are: Car horn, Curated Sounds played through the speaker system, Car Mechanisms, External ambient, Gadget interaction, Ground friction, Personal belongings, and Verbal.
The audio recording analysis follows a two-step process. First, different types of noted sounds are categorized, and their frequency of occurrence is studied in the recordings. Second, the sonic characteristics of each sound category are analyzed.
The analysis of these sound categories showcased the separation between the car’s interior soundscape and the city’s soundscape, indicating that they are essentially different spaces where the car body can filter the city’s soundscape.
Video Recordings
By filtering personal archives and digital documents, around sixty video files were found that had been recorded from inside a private car. These collected files have been casually recorded between 2013 and 2022 with no specific intention. The videos were clustered into four main themes: videos highlighting the physical body of the car, videos highlighting areas that witnessed changes in its urban fabric, videos documenting traffic conditions, and videos documenting stimulating encounters with other vehicles.
The video analysis process in this method showcased features of the car that influence automobility in Cairo and highlighted several driving behavioral patterns. This helped inform the study of local car cultural practices in different areas of Cairo at different times, which clarifies how automobility shapes the city and its soundscape.
Key Findings
- The car body creates a framed viewing experience of the surroundings, which creates an expanded awareness of the environment.
- Car design influences the viewing experience of the surroundings as specific car models provide different viewing perspectives; for example, some car models have sunroofs.
- The car body shelters from harsh weather conditions and unwanted situations.
- The car body creates social separation, which can help residents avoid social interactions if desired.
- The car mirrors give drivers an additional view of the surrounding environment, allowing them to see and communicate with other drivers.
- The car-space can be perceived playfully by children.
- Urban structure changes harmed walkability.
- Urban structure changes decreased a lot of the green spaces in the area.
- Road expansions were created to overcome traffic congestion.
- Road expansion constructions create traffic congestion.
- Urban structure changes repositioned U-turns, which created longer routes for simple trips.
- Urban structure changes affected entry points to residential areas.
- Location significantly impacted traffic conditions.
- Deserted roads are empty, while vital roads are often congested.
- The time of day influences traffic, with less congestion late at night.
- Driver behavior during congestion includes engaging in activities like checking social media.
- Traffic conditions affect the speed of vehicles.
- Traffic conditions varied according to different locations and times of day, and no clear pattern was identified.
- Cars were witnessed to serve many purposes, such as advertising or self-expression.
- A typical pattern of conducting driving behaviors that defy traffic regulations was observed.
Process of Interviews
This method explored the personal aspect of car ownership and interaction by conducting semi-structured interviews with three members of the Cairene society. All interviewees were considered highly reliant on their cars. The interview questions consisted of 10 main questions that were asked to all three interviewees. Additionally, all interviewees were asked to narrate a short story from their personal history related to the car. Other conversations also arose throughout each interview. The interviews were held in each of the interviewees' cars as they drove it through a location of their choice.
All participating interviewees happen to belong to the same age group and gender. However, their reasons for depending on their vehicles differ, and their answers to the interview questions are tackled from this perspective. All interviews were recorded through two microphones; one focused on the interviewee's voice, and the other focused on capturing the soundscape of the car-space.
The interview data reveals the deep integration of cars into Cairene’s lives, shaping their work, social interactions, and sense of privacy and safety. Additionally, the data highlights the cars' complex role in Cairo and their cultural significance, as they go beyond mere transportation to encompass leisure activities and emotional connection. The data also reveals the challenges and complexities of navigating Cairo's traffic and experiencing its soundscape. Moreover, the interviews granted valuable insights into the complex relationship between Cairo residents and their cars, as they revealed the emotional and social dimensions of car ownership in Cairo.
Key Findings
- Car dependency in Cairo has multiple reasons, including but not limited to work conditions, identity, sense of freedom, sense of independence, sense of privacy, force of habit, and direct transportation.
- Car owners have sentimental connections with their cars.
- The interior car-space is perceived as an individual space.
- The interior car-space is cared for as a home.
- The interior car-space commands feelings of privacy and security.
- The feeling of privacy and safety associated with the car are conditional.
- The car is a preferred mode of transportation in Cairo by car owners.
- Using public transportation requires a car, as stations are not evenly distributed across the city.
- Using the subway or public transportation is considered optimum while navigating areas around central Cairo.
- Different areas in Cairo require different navigation styles.
- Cars are used as mobile leisure spaces; this behavior has increased since the COVID-19 pandemic.
- Everyday habits related to the car include checking for safety measures and conducting routine maintenance.
- Car cleaning is considered a ritual for some Cairo residents.
- New settlements and Cairene outskirts are considered optimum locations for smooth and enjoyable car rides.
- Driving behavior is categorized by vehicle type and by the driver’s gender.
- Unexpected driving behavior is considered agitating, and other drivers often judge it.
- Drivers pay attention to car mechanism sounds produced by their vehicles while driving, which can affect their perception of the external soundscape.
- Listening to the car is considered a form of safety precaution and a form of care.
- Drivers listen to the city’s soundscape as a way to aid their navigation.
- Listening to the city’s soundscape is not a preferred activity, and it is often avoided by closing the car windows.
- Drivers in Cairo are not fully aware of their contribution to the soundscape; they tend to underestimate the sonic production of their vehicles.
- The car horn sounds are the only sounds recognized as a contribution to the soundscape.
- Experiencing different cultures can help with the consciousness and mindfulness of car interactions, such as using the car horn.
- Education can help with the excessive use of the car horn.
- Implementing penalties on car horn use can help change Cairene’s interaction with it.
- The car is used and considered as a social space.
- Car breakdowns can be stressful but create a sense of responsibility and emotional attachment to the vehicle.
- The car is humanized and treated as a pet or plant.
- Sentimental connections with the car can be different according to the gender of the car driver.
- Sentimental connections with cars can last as drivers share their emotional link towards previously owned vehicles.
- Different car models and designs influence driving behavior, as each car model requires a specific driving style.
- Traffic congestions are believed to be rooted in atypical driving behavior.
- Drivers can have very different driving experiences based on the car model itself.
- Positive driving experiences can motivate automobility.
Interventions
The performances, including sound-drives, conducted in this method act as catalysts for sonic production and engagement. The researcher created a series of interventions using a car in the streets of Cairo. These performances stage and exaggerate everyday life car-related situations. The reenacted and amplified situations include car malfunctions, defying traffic regulations, waiting in unexpected locations, unexpectedly navigating a U-turn, and recreating a traditional celebratory car activity. This selection was based on the most common car practices typically and traditionally conducted in Cairo. All performances were practiced to an uninformed audience. The researcher conducted the performances according to a pre-set production plan with a videographer, as audiovisual performance documentation was necessary for data collection and analysis. The performances were also audio recorded from the car-space; these audio recordings were the most consistent source of documentation inside the car. The video documentation varied according to feasibility between a passenger’s perspective and a pedestrian’s perspective.
Sound-drive
The Sound-Drive is a simple car ride that starts and ends on the same street. The car should be moving during the sound drive at a reduced speed compared to the average speed of the road with the front windows rolled down. During the Sound-Drives performed in this method, the car was moving at a speed that varied between 10 km/h to 30 km/h; during the Sound-Drive, the driver and the passengers inside the car got to practice concentrated listening and explore the surrounding soundscape. Given that the car is moving at a reduced speed, interactions coming from adjacent vehicles are expected and observed. A part of this activity is to conduct listening practices inside the car. This technique is adapted from the soundwalk practice.
Results
These performative interventions examined how human behavior changes the soundscape within certain city areas, which highlighted how Cairenes behave with their vehicles in response to unjustified behavior conducted by other cars on the street. Additionally, this method showcased the different uses of the car horn that are rooted in Cairene traditions and car culture. The data also suggests that car horns are often used for purposes other than their original function, which can be a dynamic and context-dependent language that drivers use as they navigate the city's street. Moreover, the data indicated that driving behavior significantly impacts the city's soundscape. These findings highlighted the complex connection between driving behavior, communication, and the urban soundscape in Cairo.
Key Findings
- Car malfunctions create empathy among car owners.
- Strangers tend to stop their cars to help others with their car problems on the street.
- Car malfunctions cause disruptions in traffic flow, which creates sonic responses.
- Unexpected driving behavior causes sonic engagement in Cairo, even when no traffic disruptions are created.
- Car movement influences the city’s soundscape.
- Car movement influences how the city’s soundscape enters the car-space, influencing its perception.
- The performances impacted the movement of surrounding vehicles.
- The performances caused secondary interactions where surrounding vehicles would interact sonically with each other.
- Some performative actions were witnessed as coincidentally occurring by a nearby vehicle.
- Sonic engagement was mainly through car horns, verbal communication, and light-flickering interactions.
- Sonic engagement varied according to the intervention area, as drivers had specific expectations of driving behavior relevant to the area’s type.
- Different areas in Cairo require the use of specific vehicles, such as the excessive navigation of trucks through the New Capital.
- The car horn was used in various ways throughout the performances, depicting and communicating several messages; some car horns expressed anger, and others expressed celebration.
- Certain car horn patterns were used in specific areas only.
- Soundscape perception was occasionally influenced by sounds generated inside the car-space.
- The neutral sonic environment was different in different areas depending on the size of the street, the type of vehicles navigating the area, and the traffic conditions of the location at the time.
- Different audio recording perspectives captured various aspects of the soundscape.
A Cartet and A Carductor
The staged performance is designed as an homage to the Italian art movement that gave birth to noise art, Futurismo. Since the staged performance uses noise to create an almost musical performance. The performance is titled ‘A Cartet & A Carductor’ as a wordplay on the two words: quartet and conductor. This is to help the participants view their car from a sonic point of view. The setting of the performance helps trigger the participants to use their imaginations to see the car as a musical instrument and to try and engage with the others as musical performers.
In the staged performance, four selected participants were initially asked to engage with their cars in response to each other’s interactions. However, due to unforeseen circumstances, five participants partook in the staged performance; four were using their personal cars, and one was sharing the researcher’s vehicle. This created thought-provoking data for the study. The staged performance was designed to help Cairenes consider the sonic properties of cars concerning one another while evaluating their relationships with their vehicles through playful activity. It was divided into four parts: the first part involved participants experimenting with different sounds and interactions; the second part encouraged participants to increase the intensity of their interactions; the third part was a gradual resolution where the sonic intensity quieted down, leading to the performance’s conclusion.
This method aimed to explore and understand how automotive design influences automobility and the soundscape in Cairo. Additionally, it was designed to be an improvised experience where participants could use their vehicles as tools for sound production in a surreal way as a form of self-reflection and evaluation. It also highlighted how participants behave with their cars away from the city. This is believed to allow the participants to witness how a few vehicles' sonic actions can alter a space completely. Additionally, the experience facilitated social interaction through sonic communication and highlighted the isolation created by cars, as participants were separated within their vehicles. This set-up recreated the way people interact on the streets with room for examination. The sound analysis of the staged performance revealed that the different vehicles produced unique audio prints. The data collected from this method were on-ground observations, as well as video and sound documentation. The data analyzed from this method suggest that human sonic interactions through vehicles can be the main factor dictating Cairo’s sonic fabric.
Key Findings
- Each car model is noticed to produce unique sounds from external and internal perspectives.
- Each participant created different sounds, interactions, arrangements, rhythms, and combinations of interactions as they performed.
- The researcher’s car was noticed to produce completely different styles of engagement as three different people operated it.
- Participants were witnessed to enjoy experimenting and creating sounds with their cars.
- Each participant's unique journey within the study influenced their performance.
- Participants were noticed to synchronize their engagement with one another.
- Participants were witnessed to create car horn patterns they usually use as they drive.
- Participants were noticed to mimic or respond to each other’s engagement, highlighting how driving behavior and car sonic engagement can be contagious.
- The sonic intensity of the performance increased as it progressed.
- The neutrally quiet environment of the location was noticed to completely transform to resemble a very busy Cairene Street, with only the five performing vehicles producing sounds.
- After the staged performance was concluded, the participants improvised with a drifting activity based on their own suggestions.
- The suggestion of drifting activity indicates the value of car movement and large empty spaces that can support free-style driving.
- A member of the public who was witnessed driving a truck around the drifting activity verbally picked a winner out of the participants; this indicates that some appreciation was expressed for witnessing the playful engagement with cars.
- The presence of the cars created six separate soundscapes within the environment.
- Music used by the participants within each of their cars showcased their individuality, highlighting the characteristics of the car-space.
- The interior and exterior soundscapes often intersected when the windows or doors of a car were open.
- Recording the five different interior car-spaces and the exterior space highlighted the aural isolation and social separation created by the cars.
- Each car model was noticed to have a different active noise canceling system, which made the perception and experience of the external soundscape variable across the different car-spaces.
- Despite the loud and intense sounds, the participants reported enjoying the performance and finding it stimulating and creative. This suggests that using cars as sonic tools can provide a cathartic experience, even with sounds typically associated with negative emotions in Cairo.
- The performance highlights the potential of car sounds to create unique and engaging experiences, even in a sonically dense city like Cairo.
Humans and The Car
In the opening article of the book Car Cultures, edited by David Miller (2001), he paints what seems to be a surreal image of how Earth can be viewed. However, this image is very realistic as it portrays the importance of cars to their owners. Miller describes how people revolve a prominent sector of their lives around cars.
Accordingly, drivers view their cars as more than just a transportation method; they view them as a private space, a commodity, and an investment in itself that can be appropriated into different sources of income, which adds to Cairo's automobility. A study by Risk (2017) mentioned that since the introduction of Uber in Egypt, another increase in car ownership has been witnessed, as many have invested in cars to gain an income. This consideration of private cars as sources of income is also reflected in many car-related business models found on the streets of Cairo. Additionally, another socioeconomic and cultural automobility factor is the collective belief that the private car symbolizes societal status, pushing many to own and use cars as an indicator of wealth.
Other psychological reasons that factor in global automobility are related to identity, as many prefer the use of cars since they identify as drivers, as stated by Murtagh, Gatersleben, and Uzzell (2012). Therefore, they tend to use their cars as often as possible in order to fulfill this part of their identity. This can lead them to move into parts of the city where cars are used more so that they practice this part of their character for a more extended period of time. This can flare up traffic congestion as more people use cars for reasons other than commuting between two destinations.
Additionally, several sentimental factors influence the use of vehicles, including the sense of privacy, mobility, and freedom associated with the car. People also have emotional relationships with cars that go beyond comfort and functionality.
The car could also be considered an extension, as McLuhan (1997) mentioned, allowing drivers to view their vehicles as an extension of the private space and the body. This can be especially true in Egyptian culture, as many use the car's body to post graffiti representing personal ideologies, as studied by El-Nashar (2016). Viewing the car as an extension of the body has also allowed many behavioral practices to develop, allowing the car to be viewed as an equal to humans. This is viewed in how cars synchronize speeds, as Elyachar (2011) witnessed.
Moreover, the car is often used as a communication tool and an extension of voice in Cairene streets. This can be witnessed in the culturally developed car-horn language referred to by Meyer (2007). The development of car-horn language is one of the many practices developed by Cairenes when it comes to driving; however, this behavior is one of the driving factors of the Cairene Soundscape. As Cairo’s traffic congestions have a high influence on driving behavior, leading people to use their horns more often to communicate with one another.
In this sense, it can be deduced that Cairenes are influenced by each other’s driving styles, including how drivers speed up and slow down, make U-turns, park their cars, and use their car horns and headlight flickers to communicate small messages with other drivers.
Sound and The Car
The soundscape of the city can be defined as its sonic landscape, as defined by Schafer (1994). It is composed of all the different layers of sonic data that are audible at any given moment. Accordingly, the environment in which these sounds occur significantly influences how the soundscape is conceived and perceived. Rehan’s (2016) study suggests that soundscape perception in Cairo is highly influenced by its urban structure, as different urban structures can shape, reflect, and diffuse sounds in many ways. However, Aburawis and Dokmeci Yorukoglu (2018) stated in their study that human perception of the soundscape may actually be more influential to the human aural experience than the physical environment. They argued that how humans listen to the soundscape is affected by many factors, including focus, activity, and the type of listening conducted.
In many studies conducted on listening, several different types of listening that can be performed were identified. In a study by Tuuri, Mustonen, & Pirhonen (2007), eight different modes of listening were identified, suggesting that the type of listening conducted can highly influence the perception of the soundscape.
Another factor that was found to influence the soundscape was human expectation, as a study done by Bruce & Davies (2014) found that humans have particular preferences when they encounter soundscapes. These preferences are believed to be rooted in the way humans expect a specific place to sound; for example, if a place is expected to be loud, then it would feel unnatural to experience it quietly and vice versa. This can be applicable on a large scale where the city’s soundscape can be involved; as Schafer (1994) questioned, how much of the soundscape is a result of human contribution?
The combination of soundscape perception and expectation, therefore, can indicate that the overuse of car sounds may partially be a conscious decision and not only a byproduct of Cairo’s automobility. While automobility can significantly affect the soundscape of the city, as the excessive use of cars means an amplification in car-operation sounds, actively producing sounds with the car, such as using the car horn, can be a choice rooted in a specific sonic picture of the soundscape, which could mean that the production of sound through the car can be favored and forced by Cairenes.
A study by Refat and Eissa (2014) found that the Cairene soundscape is linked to the behavior of residents. This can also indicate that the production of car sounds can go beyond functionality and be associated with behavioral practices as well. This can be witnessed in how some Cairo residents modify their vehicles to sound a certain way; this is also a common practice in the USA. Brandon Labelle (2008) described it as a way to amplify identity and self-expression.
While the car greatly influences the urban soundscape, it also has an independent soundscape with unique characteristics. The car as a sonic space was a recurring theme in Michael Bull’s work, as he discussed the aural characteristics of the car in 2001 and again in 2004 and how these features influenced the use of vehicles on a global scale. Bull (2004) discussed how the car became a habitual space due to its aural isolation, which can provide a sense of autonomy and privacy. Additionally, Bull (2004) linked automobility to the ability to control the internal soundscape of the car, suggesting that having a mobile, tailored sonic space is a favorable feature that can appeal to many.
This highlights the complexity of the car as a sound-producing object, a filter that keeps undesired sound outside its space, and an independent sonic space. The sonic complexity of the car is one of the focuses of this study as it questions in which ways the interior car-space affects the perception of the city’s soundscape and how these two soundscapes intersect.
Action Research is included as a way to generate data from a public setting that can be analyzed and interpreted. The action research is done through a cluster of performances that are inspired by everyday life situations and adapted from the soundwalk practice. This method focused on reflecting on the relationship between driving behavior and the soundscape, highlighting the sonic engagements associated with certain common driving behaviors. These interventions were executed by reenacting, mimicking, and amplifying common driving behaviors and traditional practices involving the car. The performances were conducted according to a predetermined production plan, which dictated the order of the performances, timings, and locations. There were moments of improvisation during the implementation itself due to the nature of the public settings.
Participant Observation is applied by interpreting the contributors’ behaviors in a designed interactive performance. The participants in this method were selected based on a pre-curated selection that included the type of vehicle as a selection criterion. The participants are being recorded in two different formats: video and audio. This method uses performance to create a suspension of disbelief for the participants to create a room for them to reflect on their personal connections with their vehicles and their sonic practices in the car. The participants were asked to come to a secluded location with their vehicles and use them as sonic production tools. The participants' engagement is based on their improvisation. Accordingly, they were expected to recreate their regular car interactions while experimenting with new ones influenced by other participants.
Design and The Car
The vehicle is a meticulously, extensively designed object. Multiple teams of specialized designers and engineers usually work together to produce a new car model, going through an elaborate process to create a cohesive, human-centric design. The car is also the protagonist of different designs from different fields of design. Since the beginning of its mass production, the car has been under the spotlight in auto shows. It has significantly contributed to advertisement, cinema, automotive journalism, space-based design, and other design forms.
This has created a new light in which cars are viewed, an artistic light, where the vehicle is valued as an art object and occupies a spectrum in multiple artworks across different disciplines. This is particularly applicable in Egypt, as a commonly used and known saying literally translates to “driving is art, taste and morals,” implying that driving is an art form that requires skill and being considerate of others and the environment. This saying is often considered a driving lesson in itself, the first line to be passed down from an experienced driver to a new driver. While the application of this lesson may be questionable when it comes to the consideration of others, the other part of the saying is cherished by Cairenes as they seem to be constantly displaying their driving skills, which highlights how the car is considered artistic in Egyptian culture.
The complexity of the relationship between cars, humans, and the soundscape can therefore be traced to the design of the car itself. Automotive design is responsible for how cars sound (Fernie, 2016), including car horn sounds and the acoustics of the car interior. This is achieved through advancements in internal car speaker systems and active noise canceling systems (Misol, Algermissen, & Monner, 2012), ultimately allowing the car to be a listening space. Additionally, automotive design has significantly influenced automobility, impacting car resale, shape, and size, which turned cars into essential everyday commodities. The car's presence in media outlets, such as advertisements, social media, automotive journalism, and cinema, further humanizes it and portrays it as an artistic object.
Some of the artistic performance pieces conducted to comprehend and reflect on the complex relationship humans have with their cars include ‘Moby Dick’ by Damien Ortega (2004); in this piece, the artist reflects on the sentimental connection that people have with their cars, while in another performance titled ‘Automobile’ by Joe Namy (2012), he focuses on modified cars, where car owners who have modified their internal speaker system can go to a specific location to share an experience.
Participant Observation Practice:
- Conducting and leading a designed staged performance with selected participants.
- Conduct on-ground observations and gather oral feedback.
Action Research Practice:
- Conducting a series of public performances to generate immediate public sonic feedback, while listening to the aural identity of the space.
- Perform Sound-drives which is an adaptation of the soundwalk, but using the car to listen to the city's as well as the car's soundscapes.















