The title above should not be read as a technique of composition or performance, but rather the situatedness of the entanglement of technique across composition and embodied performance. Both of the pieces discussed here are fundamentally driven by the interaction of material indeterminacy and embodied performance technique, with the score and rehearsal process as aides-memoire, guides, and structuring devices. Tim Ingold's idea of lines describes the performative ontology of the flux of materials and forces in these pieces:
[T]he pathways or trajectories along which improvisatory practice unfolds are not connections, nor do they describe relations between one thing and another. They are rather lines along which things continually come into being. Thus when I speak of the entanglement of things I mean this literally and precisely: not a network of connections but a meshwork of interwoven lines of growth and movement. (2008: 4)
The lines of growth in these pieces do not begin with the score or the instrument or the performer, but rather emerge from their meshing and movement. The scores and instrument and performance techniques all have their hard edges, but are designed to yield to each other, flowing around each other and becoming lines both in performance and across performances. The following section outlines how similar approaches to technique arise from the dance of human and material agencies of these particular instrumental configurations, in relation to the embodied technique.
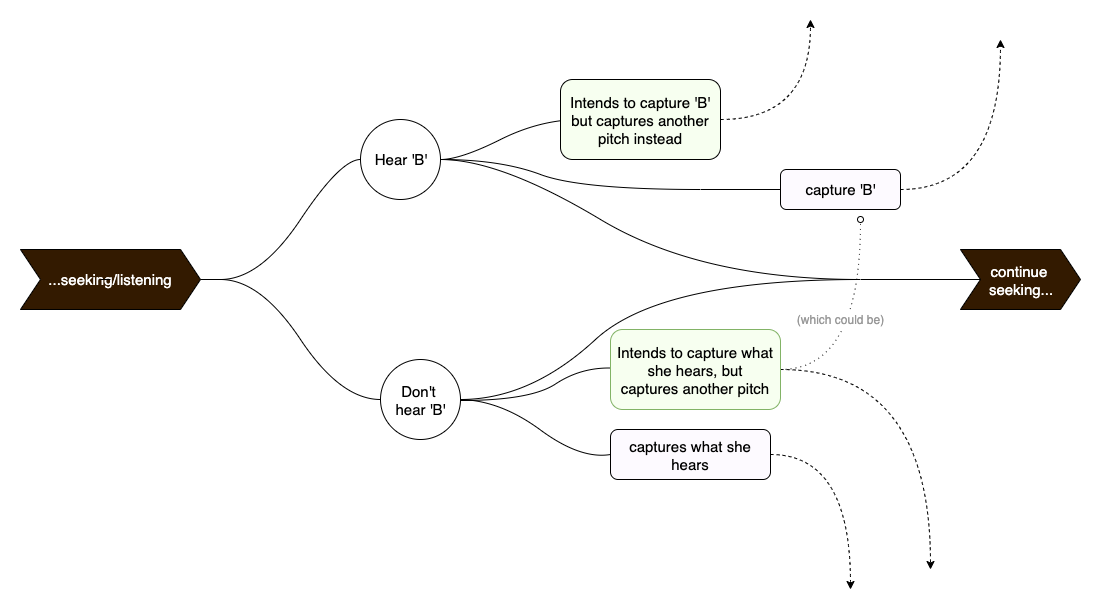
Many conversations between Benjamin and McLaughlin during the research and creation phases of their collaboration centred around the relationship between Benjamin’s exercising of her own enactive bodily agency (technique) over the instrument, and the violin as itself a resonant body with its own material agency. As the violin’s material behaviour shifts from cycle to cycle of the piece, this changing environment is in flux with Benjamin’s responsive process of listening and bowing as situated by the rules of the score: a higher-level conscious decision matrix that inflects her playing. The following flowchart attempts to summarise this decision matrix.
Fig. 9: Flowchart of decisions Benjamin can take during her listening process as responses to the material agency of the string. The exit lines indicate partials captured by the electronics.
The seeking and capturing of pitches are, to some degree, exercises in choice, yet at the same time, these choices are not entirely within the player’s control. At any point in any of these above processes, the instrument may behave unpredictably, placing the player in a position of negotiating contingency — whether to continue with an active process, or allow herself to be diverted toward a new process suggested by the material preferences of the violin. McLaughlin reflects that this persistent sense of contingency in The endless mobility of listening sets the practice ‘against a paradigm of control’ (Mira Benjamin, 2019), noting that
[...] rather than trying to ‘get’ anything, your job is to support what the instrument wants to do. This creates a levelling of agencies… you bow, hear something trying to emerge, adapt technique to accommodate that, let it come out, support it in coming out. (McLaughlin, 2015)
In the same vein, Benjamin can push back against the instrument’s material agency and decide, for example, that she is tired of hearing certain strong partials and instead wishes to support the emergence of other possibilities. Such a choice remains rooted in a fundamentally supportive perspective toward the instrument; in seeking something other than what Benjamin is currently hearing, she is acknowledging that there are components in the sound that she is not hearing, and thus chooses to support them over what is sounding. The seeking/capturing process leaves in its wake an emergent topology of this dynamic, between her choices (how she responded, what she prioritised, what she sought) and the material agency of the instrument. As before, this process can be likened to a ‘long-exposure image’ (Benjamin, 2019).
As Ben Spatz describes (in the context of Marcel Mauss):
Technique, here, involves a detailed and context-dependent negotiation between socially defined or symbolic meaning and the concrete possibilities offered by the material world. In this thick relationality, humanity attunes itself to its world. Technique for Mauss is not the domination or instrumental usage of the world but rather, in Deleuze’s terms, a kind of becoming-world. (2015: 31–32)
The becoming-world is the combined technique of composition and performance. Not a world-building composition passed onto an accommodating performance practice, but a technique that co-constructs the piece from potentials. Where The endless mobility of listening houses its virtualities as a cyclic structure that differentially activates lines of flight as agencies-in-formation intersect, In the unknown there is already a script for transcendence affords a more open-ended unfolding of possibilities, albeit bound by fixed structures.
The research and creation of In the unknown there is already a script for transcendence was, as before, based around workshopping techniques of composition and performance together. But while The endless mobility of listening drew from the core of Benjamin’s embodied knowledge of the violin, In the unknown... is only tangentially connected to conventional piano technique. Although Kanga had previously played a number of works with EBows, the focus here on delicate EBow movement, the somewhat fragile movement of preparations, and the unpredictability of the relationship between the two, required an extension and refinement of these techniques, forming a new corpus of embodied knowledge and knowledge of the instrument. Even more so than the violin work, In the unknown… demonstrates Helmut Lachenmann’s thesis that composition is a process of ‘building an instrument’ (2004: 3).
While workshopping the central EBow section of the work, McLaughlin was less focused on procedural strictness than on an attitude to listening and responding to this new instrument, which functioned much more in practice like Tudor’s electronic environments than a conventional piano. He used the metaphor of a water engineer, opening up channels to allow water to flow across to different reservoirs, to explain the role of the performer to Kanga.
Those little moments where you catch your transition from something to something else. I almost visualise it like water all in one place, then something opens and it flows to a different place. You get these moments of turbulence as the two things are happening. (McLaughlin, workshop transcription, 24 July 2018)
The unfolding structure of this section of the piece would emerge as a result of this method of engineering change, reacting to each result in turn. This shepherding of sound required a recalibration of Kanga’s training (and natural inclination) to be an active agent in the performance, where complex music is matched by corresponding physical agility. In this work, waiting for the EBow, the preparation, and the piano to interact after even a slight adjustment, and actively listening to these slow and minute changes, without touching the instrument, was a crucial technique. This illustrates a very particular version of Pickering’s mangle metaphor — rather than a constant dance of agency, the interactivity between agencies is brief and crucial, punctuating longer periods of observation of the material’s autonomous activity. This is a dance with minimal contact.
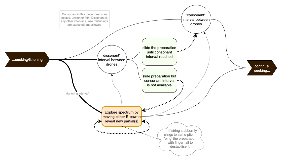
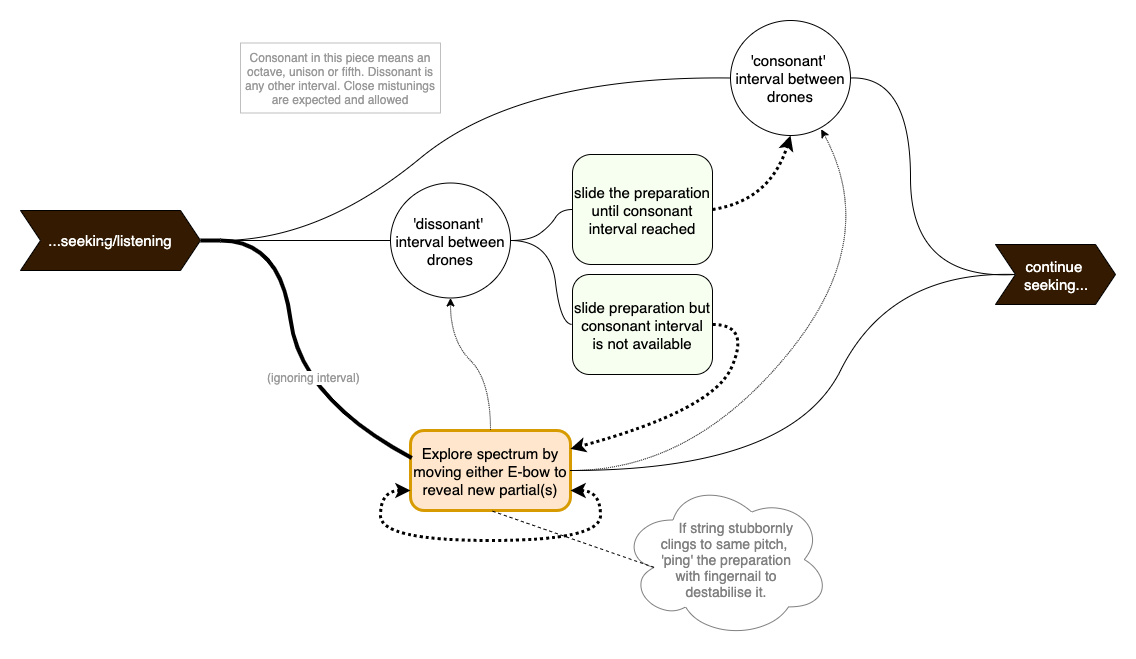
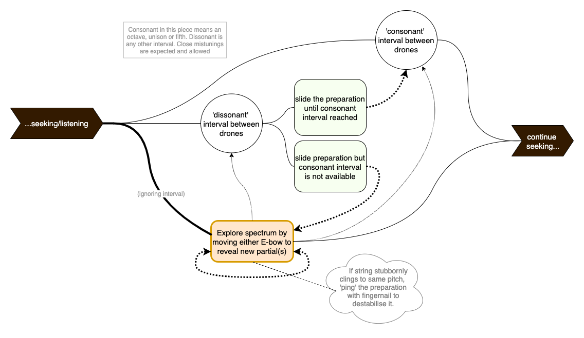
McLaughlin and Kanga also discussed the aesthetic decisions that dictate each interaction with the instrument. McLaughlin at one point sketched a hierarchy of target consonances between the two EBow/prepared strings, as a structural device to afford audible consistency of musical material across the piece:
Unisons and octaves are most desirable, fifths are fine, thirds are okay. The further you go in the harmonic series, the less desirable it is. (McLaughlin, workshop transcription, 24 July 2018)
However, many variations of these were found to be more appealing. A micro-interval between a unison and a semitone was a particular favourite of both McLaughlin and Kanga, with McLaughlin stating, ‘It looks like it’s a semitone different now but the beatings aren’t the same which means it’s not. It’s intense!’ McLaughlin’s eventual instruction for the ‘goal’ intervals was much more open than his earlier one. ‘Rather than judging it by a set of intervals, you’re going by feel' (McLaughlin, workshop transcription, 24 July 2018). The more open approach was appropriate for a short (12–15min) performance where there were fixed structural elements to the piece. However, in a longer performance where structure becomes emergent (rather than marked by set pieces), the intervals play a more important role in marking structure: longer installation-type performances are planned for the future.
The final flow of decisions in the freest (central) section was not dissimilar to Benjamin’s, with a similar variety of branching pathways, repeated but with new conditions each time. Kanga’s flow of decisions can be represented as follows (where the strong black line at the start indicates the route preferred by McLaughlin to generate more play and ambiguity at the section’s start).
As Kanga prepared In the unknown…, he was able to make closer predictions about a number of key factors: the distance an EBow needs to move to find a new harmonic; the range and strength of harmonics available at different points on the string; and the minute adjustments to the EBow’s angle and pressure to help it to ‘jump’ to another harmonic on the spectrum. These techniques were further adjusted and refined when using the magnetic resonator, which had entirely different properties to the EBow, creating huge jumps in harmonics from a change of a few millimetres in length along the string or height above it. Thus, techniques that at first seemed to Kanga to be passive were developed into active and precise techniques, a virtuosity of a kind that requires a deep knowledge of the piano but mostly unrelated to conventional piano techniques. Although different from The endless mobility of listening — where the sounding-consequence of each technical interaction and decision was electronically captured and looped — it’s important to stress that the unfolding of In the unknown… is dependent on these techniques. In the Huddersfield Contemporary Music Festival (HCMF) premiere, and in subsequent performances, the text-based score was largely abandoned and the graphic score used as an aide-memoire. The work is less related to the score than it is to the tools, techniques, and aesthetic choices, forming a new epistemic object that is unfolded anew with each performance. Ingold’s concept of wayfaring to knowledge is useful here, as he explains, 'the process is rather like that of following trails through a landscape: each story will take you so far, until you come across another that will take you further. It is through wayfaring, not transmission, that knowledge is carried on' (2011: 162). With each subsequent performance, new performance materials (including pianos) and performance durations alter the landscape of the work, allowing new pathways to be explored, new knowledge of the materials revealed, and new possibilities for the piece are created with each iteration.
The importance of embodied and memorised technique in this work cannot be understated. The two scores — both the text score and, to a greater extent, the extremely compact graphic version of the score — are not self-sufficient. The piece requires a huge body of knowledge created by work-specific performance practice, concretised as technique (Kanga, 2014: 53) in order to use it. This technique is the core of the composition, and the scores exemplify two different approaches to supporting this technique and structuring the piece in different ways. Across the two pieces in this exposition, The endless mobility of listening’s score provides the rules for the technique (a set of agential cues and constraints) and a structural diagram for performance, while In the unknown… uses a score for structure and to provide graphic and textual aides-memoire that are also descriptions of relationships/behaviours. Technique is explicitly inscribed in the score for The endless mobility of listening because drone-bowing is not a standard violin method. It is important to note that the technique is not the drone-bowing; this simply sets up the possibility of the piece’s core technique, the embodied and performative adaptation to the string’s material indeterminacy. In the unknown… assumes that EBow technique is known to the player, and uses description to focus the player on the same embodied technique as the violin piece.

