Re-reverbed Spaces
This part of the composition was based on two main ideas. The first was space linearity
, i.e. how understanding space (both consciously and unconsciously) relates to the perception of sound. The second idea was of sound readability
, i.e. how the listener understands sound within or without an environmental context.
At the start of this process, there should be an easily identifiable sound. In this case, various reverbs were added to the sound of dripping water, which – due to its appearance in various real situations – the listener should be able to interpret as belonging to various spaces. For example, it is possible to understand the sound as moving from kitchen sink
acoustics to cave
acoustics.
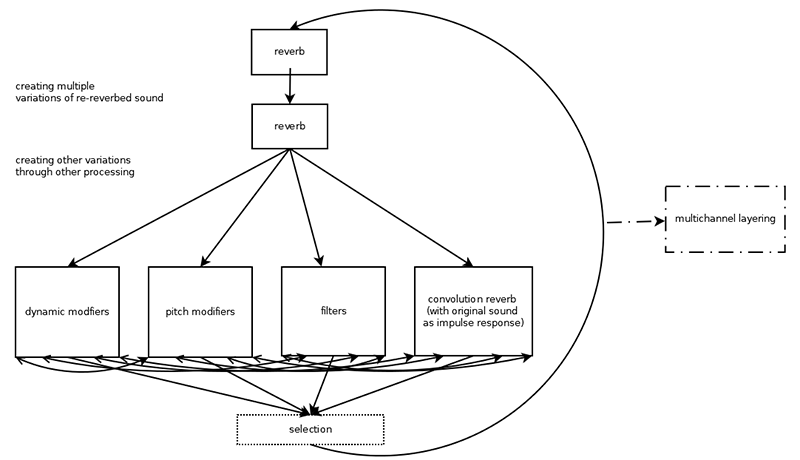
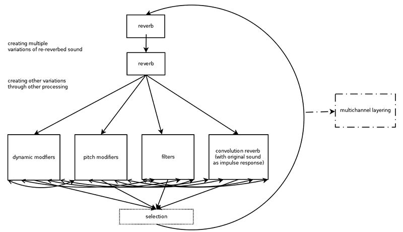
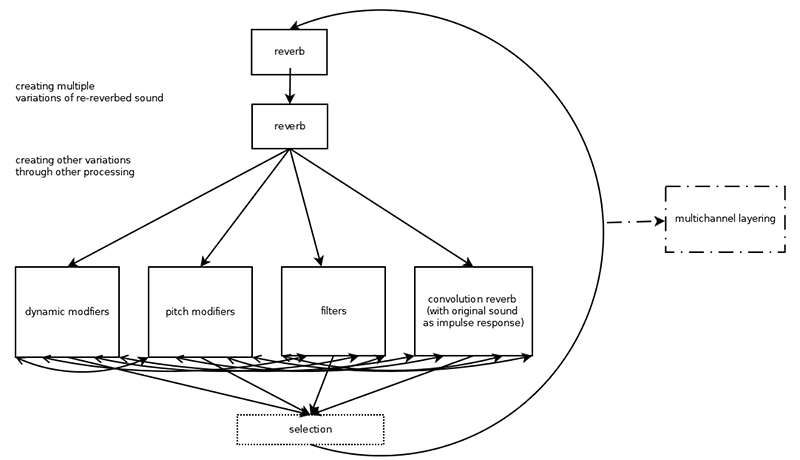
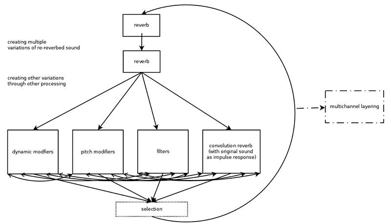
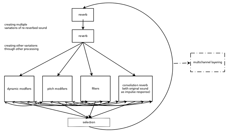
Following that, the process included a chain of virtual reverbs – namely Dasample Glaceverb, Ableton Reverb, SIR reverb and Hybridreverb2 – with different settings (length, pre-delay, reflection and diffusion volume ratios) – and focused on their mutual interference. Changing the acoustic’s readability was mostly achieved through pitch shifting, bit deformations and speed changes. The manipulation of these settings aimed at producing an unreal and digital environment, followed by experiments with convolution reverb using the impulse response as the original sound itself. This created an artificial development of the sound in space which would not be possible in a physical domain (even though in some cases it could be read as an echo effect).
These processes created a sonic environment that is relatable, holding on to a certain level of reference, although foreign to day-to-day experience. From this point on, only the wet sounds were used and distributed in the multi-channel system. The sounds became more eventful with multiple variations in the properties – pitch, time structure and dynamics. These variations, distributed among the loudspeakers according to their interactions and differences in texture, provided the sounds with a feeling of causality. This process made the sounds closer to day-to-day experience, and therefore relatable, but without referring to the original dry source any longer. It created a base from which the unreal and unrelatable layer of the sounds could emerge. In the end, these changes and variations developed unpredictably in time, creating an unrealistic environment.




