Link: Research Catalogue entry for Luc Döbereiner's ALMAT residency.
Moving the mouse cursor over the top of the page will display the menu bar.
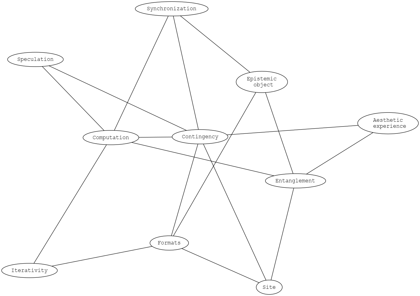
'Simulation and Computer Experimentation in Music and Sound Art' was the title of an artistic research seminar conducted through a collaboration between Algorithms that Matter and Orpheus Instituut Ghent, taking place at Orpheus from March 21, 2019 until March 22, 2019. The seminar brought together practitioners and scholars to discuss the wide-reaching implications of the ‘agential cut’ (Barad) or ‘ontic cut’ (Rheinberger) – the separation between operationalised model or abstract theory and perceived or experimentally verified ‘reality’, the fissure already indicated by Husserl and realised in experimental computational systems. Computational models afford a way to test theoretical constructs or observe the consequences of non-physical or even imaginary hypotheses. One arrives at a critical conception of computation, situating it beyond the dualism of a deductive, representational approach and an inductive, empirical approach, acknowledging a speculative quality of algorithms that ‘are not simply the computational version of mathematical axioms, but are to be conceived as actualities, self-constituting composites of data’ and ‘equipped with their own procedure for prehending data.’ (Parisi) The very activity of experimentation and augmenting the language of artistic creation is exposed through the use of algorithms.
This page contains media that is intended to start playback automatically on opening. This may include sound. Your browser is blocking automated playback. Please click here to start media.
Link: Research Catalogue entry for Luc Döbereiner's ALMAT residency.

