Home
Institutional Portals
Journals
Projects
Researchers
Research Catalogue
About
Help
an international database for artistic research
advanced search
Home
Institutional Portals
Journals
Projects
Researchers
login
register
Set
Sounding Philosophy Intuition and Intercontinental Dialogues March 2023
Halvorsen Erik Håkon
Available media
CinC_NNM_HongshuoFan20230110.pdf
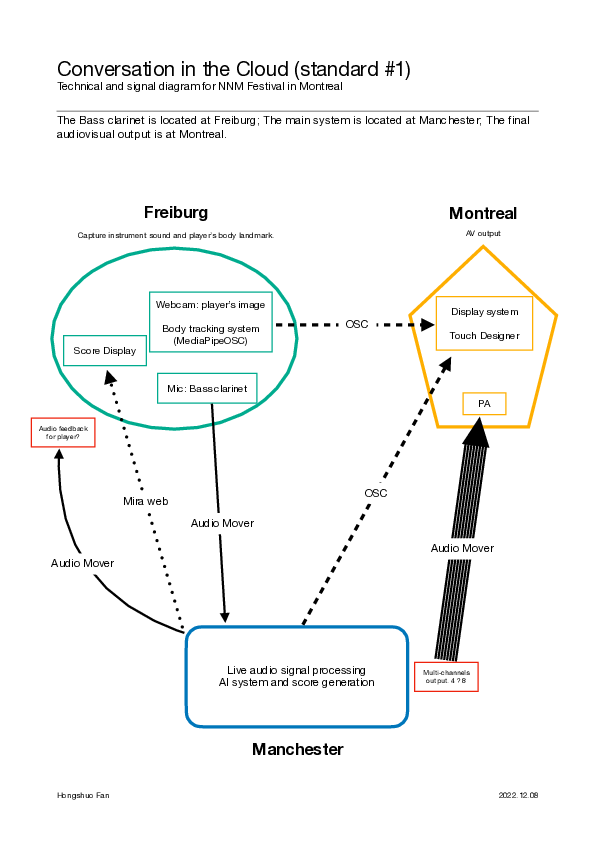
Conversation in the Cloud (standard #1) Technical and signal diagram for NNM Festival in Montreal
© Honshuo Fan
download pdf
download pdf
Margit Kern, accordion
Margit Kern, accordion
© Erik H. Halvorsen
download picture
download picture
Program Sounding Philosophy 04.03.pdf
© Erik H. Halvorsen
download pdf
download pdf
HAUßMANN-.mov
Karin Haußmann, an der Stimme erkannt Ensemble Mixtura: Margit Kern, accordion Katharina Bäuml, shawm
© Haussmann
download video
download video
About this media set
type
media set