Waveform and spectrum from 8:44 to 9:12.
Especially in the first second of this fragment, it shows the chaotic underpinnings of the instrument. The spectrum of the sound bifurcates, as the instrument is struggling to establish an orbit around the strange attractors that govern its behavior. Suddenly, a high pitched drone emerges. But while this drone offers some sense of stability, there is still a lot of movement and development happening in the background. A whistling tone follows a gradual upward glissando moving slowly from roughly a high D5 to a high B5.
This performance highlights the rich variety of the sonic vocabulary of the Physeter modular, spanning from: frantic noisy outbursts; to slowly developing drones; to melodic figures, and back again.
Analysis of the frequencies present in the melody, from 5:34 to 5:44.
The highest pitch, sounding at roughly a G#, is represented the most. To me, it sounds as if the other pitches gravitate toward this upper limit, forming ornamentations in the process. Together, the melody has a yearning quality in that it never quite resolves.
Another section that grabs my attention, is located near the end of the piece, at the transition from a noisier section to a more tonal section:
"Follow the Unfolding" is a live electronics performance based on a chaotic algorithmic composition, written in SuperCollider, which generates a new piece of music each time it is evaluated. This algorithm becomes a leading voice in a trio consisting of: cello, performed by Carmen Boveda; the Physeter modular synth, performed by myself; and the algorithm itself, performed by a laptop running a SuperCollider patch. At the core of the algorithm is a recursive function that produces a series of X and Y values:
New X = ( Y – X ) * ( ( ( ( Index % 13 ) + 3 ) + Y ) / X )
New Y = ( X + ( Index + 1 ) ) / ( Y - ( X * Z ) + ( 1 / ( Index +1) )
The Z parameter is set at the beginning of the piece. Even a slight change in this parameter could lead to a huge difference in the stream of X and Y values. The algorithm is sensitively dependent on the value of Z. In this following example, three initial values for Z that differ only very slightly are chosen as an input for the algorithm. The output values for X and Y start off identical, but eventually diverge:
Z = 0.123456
[ X - Y ]
[ 5 - 0 ]
[ 4 - 60 ]
[ 24 - 0 ]
[ 6 - 8 ]
[ 5 - 1 ]
[ 7 - 19 ]
[ 53 - 0 ]
[ 10 - 9 ]
[ 1 - 2 ]
[ 22 - 6 ]
[ 13 - 11 ]
[ 4 - 2 ]
[ 7 - 9 ]
[ 4 - 2 ]
[ 2 - 12 ]
[ 60 - 1 ]
[ 6 - 12 ]
[ 15 - 2 ]
[ 8 - 85 ]
[ 32 - 0 ]
[ 10 - 8 ]
[ 3 - 4 ]
[ 5 - 6 ]
[ 6 - 5 ]
[ 3 - 7 ]
[ 30 - 4 ]
[ 5 - 16 ]
[ 76 - 0 ]
[ 5 - 8 ]
[ 9 - 4 ]
[ 5 - 11 ]
[ 23 - 3 ]
[ 10 - 8 ]
[ 64 - 0 ]
[ 11 - 8 ]
[ 5 - 7 ]
[ 7 - 6 ]
[ 1 - 8 ]
[ 54 - 5 ]
[ 7 - 13 ]
[ 14 - 3 ]
[ 6 - 34 ]
[ 87 - 1 ]
[ 7 - 10 ]
[ 6 - 5 ]
[ 1 - 11 ]
[ 47 - 4 ]
[ 14 - 11 ]
[ 5 - 7 ]
In the graph, the Y values of of the three different initial values of Z have been super-imposed:
Red line: Z = 0.123456
Green line: Z = 0.12345
Blue line: Z = 0.1234
The first couple of values are almost exactly the same (only the blue line deviates after nine iterations). After thirteen iterations, the lines begin to separate. Interestingly, the red and blue lines seem to re-align to some extent.
This video shows a screen-recording of the information and instructions that are generated by the algorithm.
SuperCollider example code that adds three pulse wave signals together while halving the multiplication factor as an illustration to show how the R2RDAC converts high and low signals to a range of stepped analog values.
The first thing to unpack is what it means for a signal to be digital. In the digital realm, all information, or data, is encoded in a binary series of ones and zeroes. This binary nature of high and low, on or off, is often hidden behind the elaborate user interfaces of laptops, smartphones, and so many other applications that make use of some form of computer processing. However, looking back in history, there used to be a time that this binary aspect was at the forefront of the technology, a time when binary logic operations were placed on the front panels of analog computers. Here, the digital aspect concerns the high and low voltages that run through the circuits. These are known as gate and trigger signals in the modular synthesizer language. While there is some debate on whether these analog computers are the proverbial ancestors of modular synths, there is definitely some overlap in functionality, and the boolean logic operations that form the backbone of analog computing are also quite commonly used in modular synths.
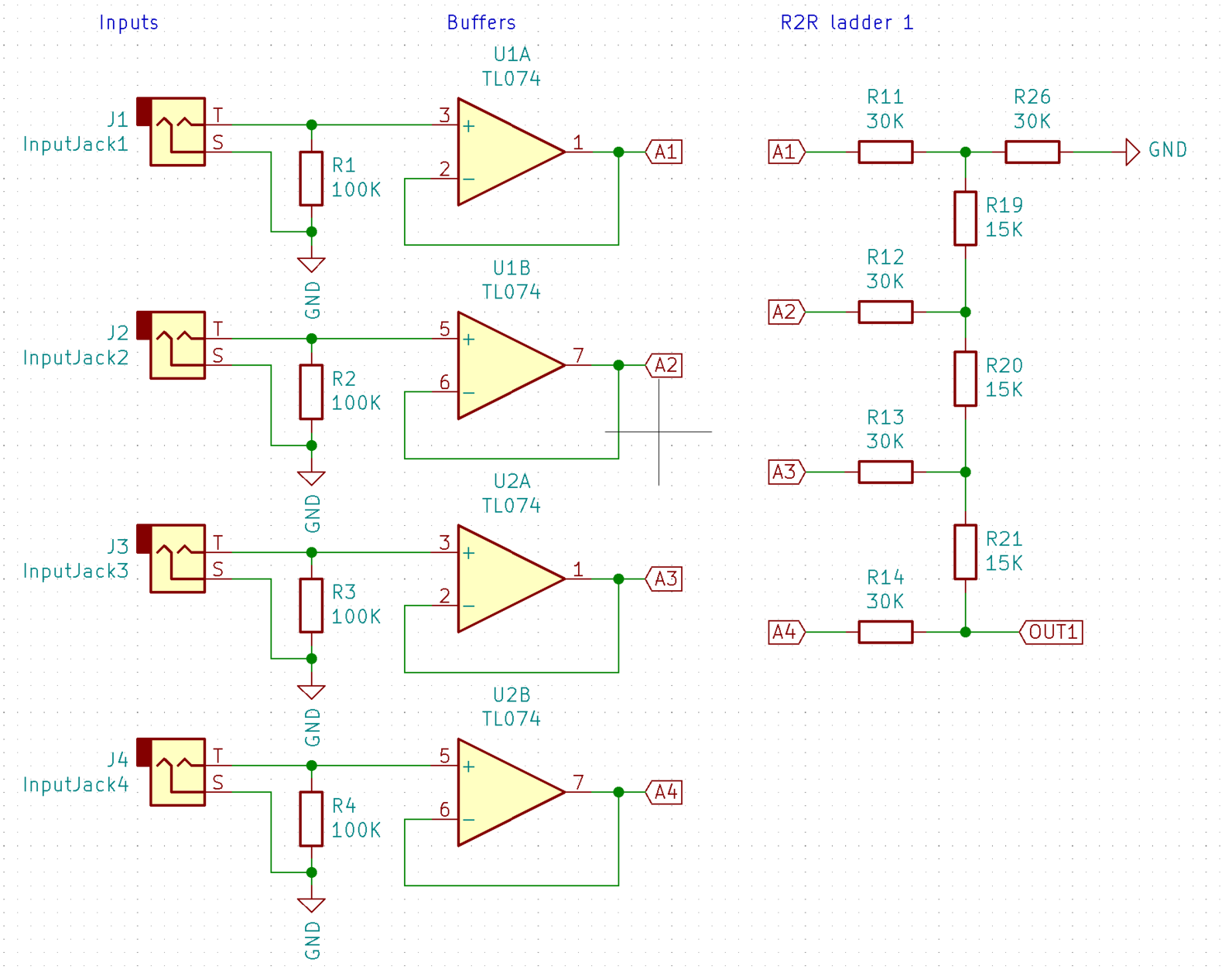
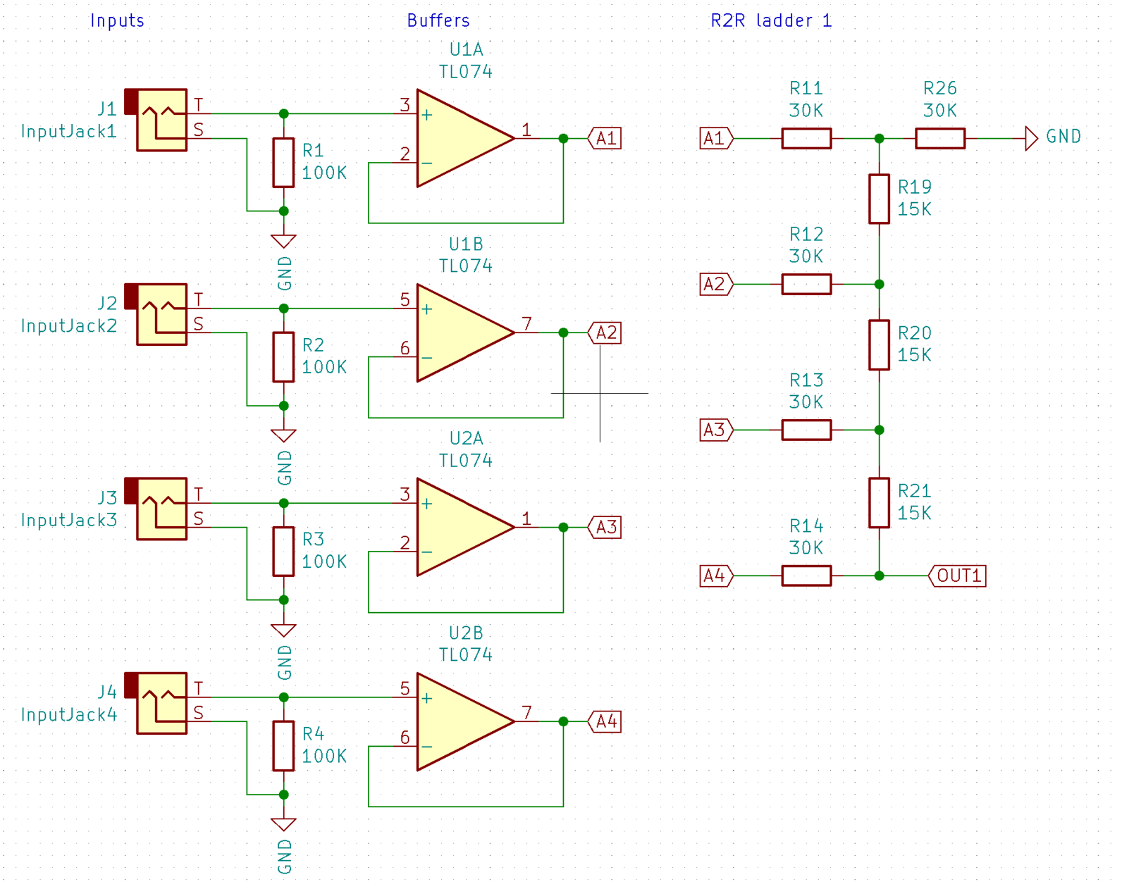
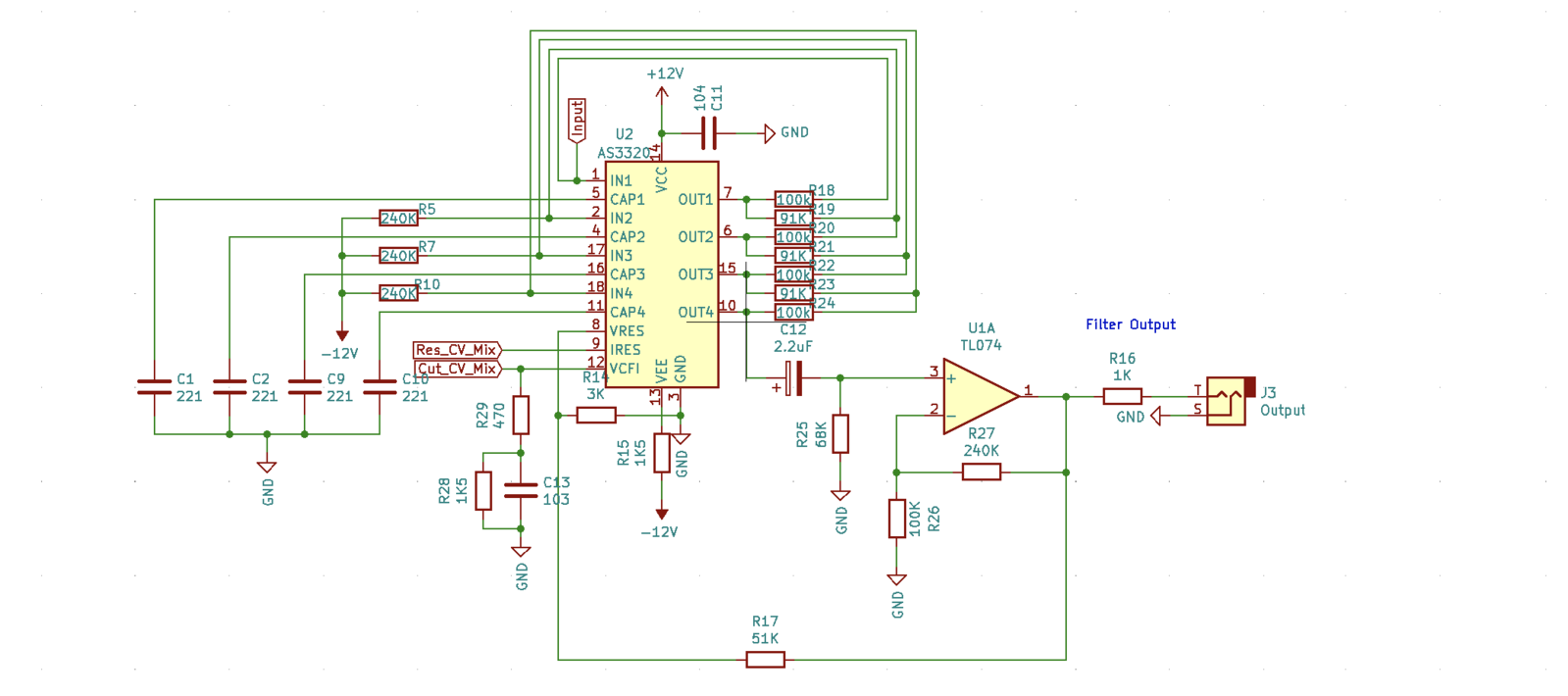
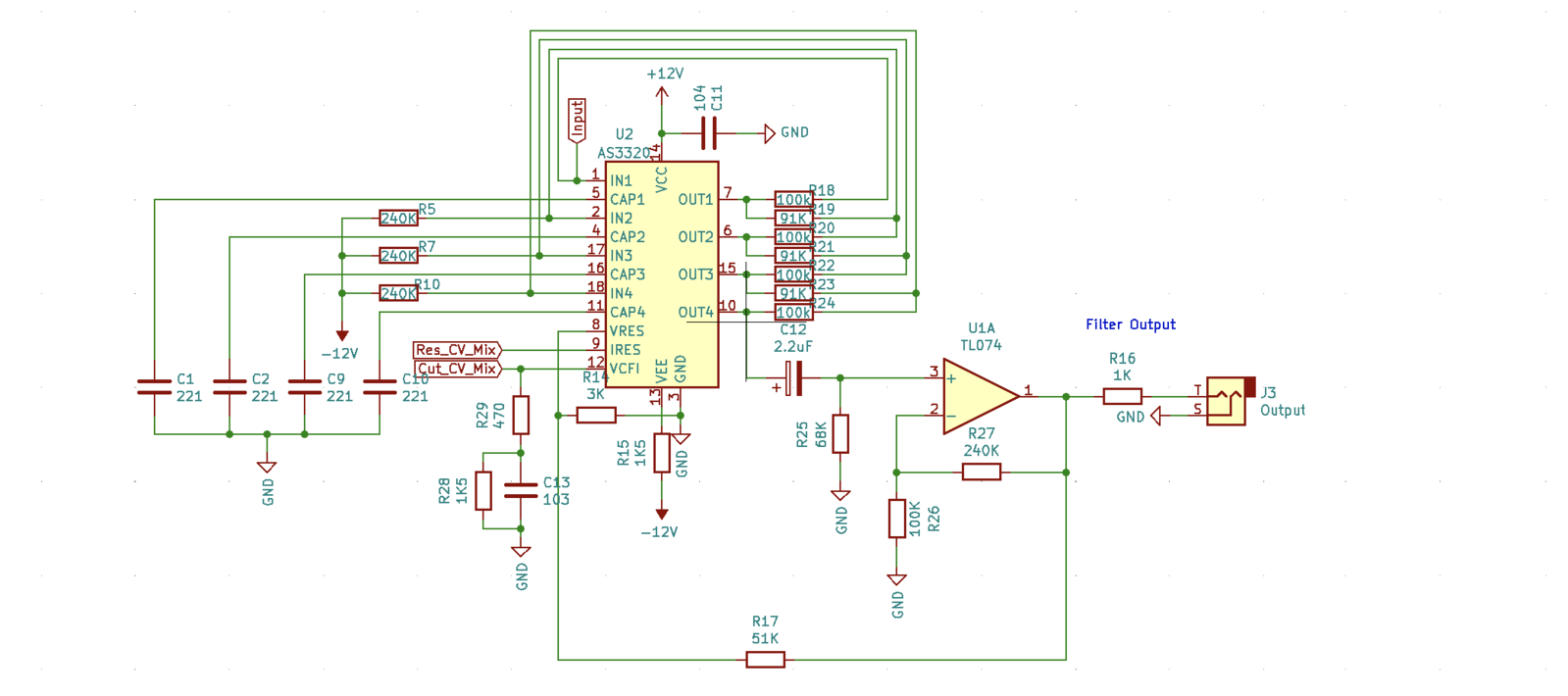
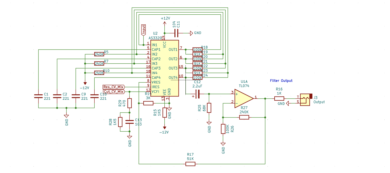
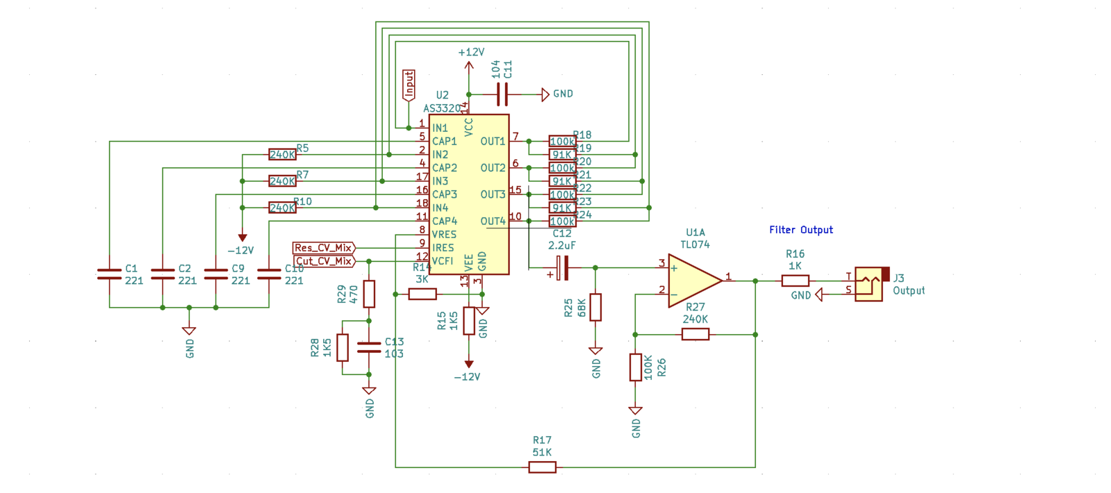
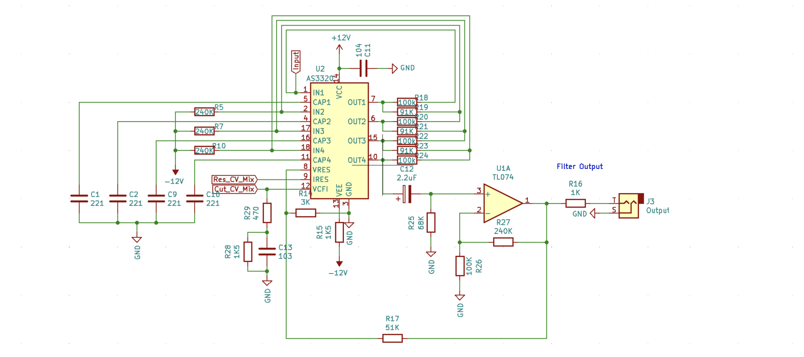
There are two main reasons to develop this specific module as a first venture into the world of designing modules. First of all, the schematic and circuit is really simple to understand and reproduce, involving a minimum of components. This allowed me to ease into the process of circuit board design, which for me is still a relatively new approach to the development of instruments. Since the circuit itself was simple, my attention could focus upon the intricacies of filtering the power, buffering the inputs and outputs, and similar basic fundamentals of circuit design.
The other reason relates to a classic circuit design in chaotic music known as the Rungler circuit. Developed by the electronic instrument designer Rob Hordijk, the circuit features a shift register followed by digital to analog converters as part of its design. While replicating this entire configuration was not my intention, it somehow seemed fitting to work on this particular function as a point of departure for my venture into the world of designing modules.
Detail of the schematic for the R2RDAC module showing the R2R ladder. Click on the image to see the full schematic.
As new sets of X and Y values are being calculated, they are remapped to adjust the parameter space of a digital synthesizer. The duration, frequency and timbral qualities of the synthesizer are each derived from the original function. After eleven minutes, a final note is calculated after which the performance comes to an end. Depending on the duration of this last note the performance lasts from a few seconds up to a few minutes beyond the eleven minutes.
As the performance continues, the gestures of the electronics and the voice become more and more entangled: sometimes almost fusing, while at other times moving slightly apart, providinh contrasts. Alwynne elaborates on this point during our conversation:
“It feels for me when I’m improvising with someone in a way that feels mutual and exciting, that I’m not on a timeline with them, but we are kind of floating in the same liquid. [...] I’m not thinking linearly or thinking ahead, [...] how everything is kind of looped together in a way that I really can’t unpick.”
Sonically, there is a clear continuation of the sounds that were introduced at the beginning of the piece, reflecting our decision to use the films as a way to structure our performance, establishing motifs within each section to enhance the musical coherence. Of course, these films only last for a few minutes each, and it can be a real challenge to break away from one normative in order to establish the next one. Knowing that the second film would mark the start of my solo, I tried to probe and stretch the normative as much as possible in an attempt to obtain some intuitive feel about how the instrument could be pushed towards a tipping point.
“Art proper, in other words, emerges when sensation can detach itself and gain an autonomy from its creator and its perceiver when something of the chaos from which it is drawn can breathe and have a life of its own.”
E. Grosz (2008, 7)
“It is not down on any map; true places never are.”
H. Melville (2013, 61)
In early 2021, work began on what turned out to become the third instrument created as part of my artistic research project, Tipping Points. As I am writing this text, the instrument is placed right behind the screen, a messy bundle of colorful patch cables sticking out on top.
Currently, the sounds emanating from the speakers could be described as a swirling melody. It loops around imprecisely, making each repetition more like an endless variation on a theme. The pitches are not confined to any specific tonal scale, but are the result of a complex recursive system where voltages engage in a self-balancing dance. The sonic behavior is unmistakably musical, and could be subjected to an analysis which would certainly point out the call and response relationship between the rhythmic bass pattern, and the higher, almost bell-like, melodic material. It should be noted, however, that this type of analysis would not be able to capture the much more essential notion of emergence that underlies this call and response behavior. Nowhere in the design of the instrument is an instruction that compels the instrument to behave as it does, but nonetheless, listening to its sonic output, it is impossible to ignore its qualities.
To get to the essence of why the instrument behaves as it does, requires an examination of the design of the instrument itself; the concepts that are embedded in its design; and the evolution of these ideas through a long period of tinkering with adjustments, variations, tests, modifications, additions, and subtractions. The current setup did not arrive as a fixed and finished package, but as a result of many months of labor, tinkering, and learning new techniques and approaches to instrument design.
“Consider the subtleness of the sea; how its most dreaded creatures glide under water, unapparent for the most part, and treacherously hidden beneath the loveliest tints of azure.”
H. Melville (2013, 299)
The name "Physeter" is an obscured reference to the novel Moby Dick (1851), by the American writer Herman Melville. Physeter is the genus of the sperm whale, to which the fictional Moby Dick is supposed to also belong. A number of aspects drew me to the story: the elusive nature of the whale; the aquatic nature of the journey that is undertaken; and the attraction of a monster that is both horrific and irresistable at the same time. And then, there is the contrast between the many chapters dealing with the intricacies and details of whaling and life on the ocean, interspersed with the happenings on the ship, and dealing with tragedies and despair as the ship continues its hunt. The Physeter instrument presents its own ephemeral attractor in the form of a chaotic process that seduces as much as it can be volatile and erratic. The instrument marks an invitation to consider subtleness and to withhold judgements; to follow and perhaps hunt in wonder. Playing the instrument involves chasing the mirage of a perpetually nearly apparent logic, almost within grasp, but at the same time always just out of reach. This combines attraction and repulsion, seduction and destruction. It forms a fluid expanse of fluctuating tensions. In the same way, although the instrument might play a wide range of melodic passages, the chaos underneath is always brooding, ready to ooze out at a moment's notice.
Before the instrument can be unpacked and discussed in detail, it makes sense to first discuss some of the other sources of inspiration that have informed the instrument's design. As the first step, it is important to discuss the cybernetic, or perhaps rather cybersonic underpinnings of the instrument's design, in reference to the composer and instrument builder Gordon Mumma:
“[...], cybersonics is a situation in which the electronic processing of sound activities is determined (or influenced) by the interactions of the sounds with themselves – that interaction itself being 'collaborative.'”
G. Mumma (2015, 39 - 40)
A few remarks are in order to anchor this description of cybersonics within the context of the instrument that is currently discussed. Mumma makes an apparent distinction between what he calls "sound activities" and the notion of "electronic processing." This division makes sense in a context in which acoustic sounds are captured and then processed electronically, as was the case in many of the instruments that Mumma developed, for example, the "Hornpipe" (1967). This was an instrument that combined a french horn with a portable and wearable box with electronics that could manipulate the sounds of the horn. Yet, when the sounds themselves are synthesized, the question of which signal is "sonic" and which is "electronic" becomes rather difficult to distinguish. This is all the more true when the exact same signals that are sent to the speakers are also used within the instrument itself to influence its own behavior. To remove this distinction from the description of cybersonics would result a situation in which electronic signals interact with themselves in a collaborative manner, the result of which can be probed and listened to as sound activities.
What exactly is meant with the term, collaborative, as Mumma so specifically stresses at the end of his description? To unpack this question, it is first needed to acknowledge that signals that interact with themselves must entail some form of recursion or feedback. In the first wave of cybernetics these kinds of feedback systems were employed as self-regulating mechanisms that were able to adjust their own behaviors in order to reach or approximate a pre-stated aim or goal. The thermostat would be the canonical example in which a thermometer would "collaborate" with a heating system, switching it either on or off in order to reach a desired temperature. The thermostat regulates its own behavior depending on the conditions of the environment which it, in turn, is able to influence. This simple and basic concept becomes much more complex as more and more of these behavioral loops are added, especially when each loop has an influence on the others. Very soon, a situation arises in which it proves impossible to isolate specific loops, as their behaviors become increasingly entangled with one another. It only makes sense to look at the meta-structure of interacting systems, to examine in what manner the loops are creating interference patterns, or in other words: how they collaborate. One important step in cybersonics is to move away from the goal-oriented motivations of cybernetics and placing the emphasis on the behavior of the systems themselves.
“The sound modifies itself. I establish the procedure by which the sound is modified, but the actual modification of the sound is done by the sound itself.”
G. Mumma in Y. Nakai (2021, 220)
This shift in focus, from a goal-oriented accomplishment to a procedural attempt (or from result to process) is vital to understand, as it heavily affects the course of development when designing and building cybersonic instruments. Two important observations have to be taken into account. First, the instruments are no longer reducible to their constitutive parts. Isolating any part and examining its function is only useful as a method of establishing whether or not there are possible defects. It is impossible to gauge how its functionality will ultimately "collaborate" within the larger context of the whole. In practice, this means that the starting point of the design process is based on a hunch, or to place it in a more positive light: a wondering. Acting upon this state of wondering first requires the construction of the parts, before these can be interconnected and experienced as parts in collaboration. Only then, does it become possible to listen, explore, and to wonder ahead. This also means that especially at the early stages of the design process of a new instrument, things become quite disorienting as it is unclear where things are headed. It is unclear what parts would be needed to proceed, and unclear how these parts eventually become entangled. However, it is somewhat comforting to know that as soon as there is something that makes any sound, new pathways of wondering will open up as a response to what is encountered. Viewed from this perspective, tinkering becomes a physical and, more importantly, practical form of wondering. It allows for wonder to leave its ephemerality behind and to instead become a playable thing. A thing that can be powered up, set loose, turned upside down, and connected to other things. While at this stage, when there is not yet an instrument ready to be shared with audiences, there is a platform, a point of departure, and a point from where wonder can spill out to inform further acts of tinkering.
The second observation involves the difference between the singularity of accomplishment compared to the multiplicity of the attempt. There is an unfathomable depth of variety in the attempt: a richness and unforeseeability of process. This points to the realization that the range of sonic behaviors that the instrument can eventually produce, is both immeasurable and non-repeating. This, in turn, means that methods involving the gradual, step-by-step modes of improvement, can not work within the development of cybersonic instruments. Even minuscule adjustments, tiny variations in the values of components can result in vast differences in the modes of operation once everything is connected back together again. While the instrument is still under development, each iteration is not so much a half-finished prototype, but rather, a complete functioning instrument in itself, displaying limited ranges of sonic behaviors. Perhaps to frame it more precisely, these are instruments that end up inspiring modifications rather than play. This fluctuating balance between tinkering and playing, between technical and gestural development, guides the decision-making process throughout the process of instrument building.
One useful method to jump-start this process of tinkering is to start with existing technology and slowly replace the off-the-shelf equipment with custom designs. Physeter is an analog modular synthesizer. While it may seem peculiar to work within the domain of analog electronics in this day and age, there are some advantages over digital approaches to build chaotic feedback instruments. All of the potentiometers that are used in the system are non-discrete, or as the instrument builder Peter Edwards phrases it so eloquently in his Master's thesis, "Collaborating with circuits":
“[...]there are infinite states between finite extremes.”
P. Edwards (2014, 18)
This step-free aspect of analog electronics becomes vital when applied within the chaotic contexts that are, by definition, extremely sensitive to the conditions that are explored through these potentiometers. At times, the slightest touch of a knob or fader can already push the sonic behaviors into new and vastly different territories. However precise the resolution of the steps, there are always worlds of sounds hidden between them. Another second important aspect has to do with the establishment of the feedback loops that are used to create the chaotic processes in the first place. As the researcher and artist Derek Holzer explained to me during an email exchange:
“[...] in an analog feedback loop, everything is happening simultaneously as a flow of electrons, there is no beginning or end of the process once begun. In a computer, it is absolutely impossible for a calculation to be made based on its own output, without introducing some kind of delay.”
D. Holzer (2019)
This does not mean that it is impossible to create chaotic processes in the digital domain, but at the very least to my ears, these unavoidable delays affect sonic qualities. This issue would only become magnified as more and more feedback loops are added. One of the initial points of departure involves the creation of densely interconnected meshworks of recursions. Everything connects to everything else and back to itself again. This is exactly what the colorful cables behind my screen are both illustrating and embodying. The cables are all woven together, almost like an embroidery, complicating the visual recognition of which functionalities the cables are coupling together. In the end, this visual recognition would miss a much more essential point. Because each and every node in this network is attached to one another, changing any parameter will affect not just all others, but also itself in return.
This brings me to the modular aspect of the instrument. When developing an instrument that explores chaotic processes, it matters greatly how all of the constituent parts are connected and how they are corresponding. At the same time, it is unforeseeable how each configuration will end up behaving. This means that the only way to find out if a particular configuration translates to artistically-promising sonic behaviors, is by: trial and error, making the connections, and listening attentively while exploring the instrument in varying conditions. The possibility of quickly altering the network of connections by moving around some patch cables, has proved to be an indispensable aid to the development of the instrument. Again, it should not go unmentioned that each change to the instrument, whether this involves the addition or removal of a function or connection, results in a new instrument that, as long as no technical failures have been introduced, is playable at least to some extent. The real questions that arise deal with matters that are ambiguous at best. These matters include the spectromorphological depth of the instrument, the level of instability over short and long durations, or the responsiveness to gesture and play.
The instrument is based on an approach to modular synthesis known as the Eurorack format, originally developed by instrument designer Dieter Döpfer from Doepher Musikelektronik GMBH, around 1996. This particular format of modular synthesizers has experienced a surge in popularity over the past decade or so, resulting in many boutique companies that market a wide range of modules, each compatible with one another. Some of these companies also offer cases for the modular synthesizers, providing: a frame to mount the modules; power solutions to provide electricity at correct voltages; and utilities such as jack sockets to be used as the eventual outputs of the sounds. Choosing which case to use is an important decision, as it provides a number of constraints that impacts the whole design process. These constraints include limitations on the overall size, affecting the maximum width of the modules that can be housed, and the number of power connectors. Two quite different considerations have both convinced me to pursue a rather modest case to work with. Travel and live performance becomes a lot more feasible with a portable setup. This factor alone already narrows down the search for a case that could easily be transported. The other consideration is more conceptual in nature and deals with the counterintuitive notion of complexity emerging from simplicity. Logic would presume that in order to create dense and complex sounds, a large amount of modules would be needed to work in conjunction. However, by constraining the amount of modules that are used while simultaneously maximizing their interconnections, the resulting instrument displays far more complex sonic behaviors than could ever be anticipated. Taking these considerations into account, the 4U 104HP Palette case by Intellijel seemed to hit the sweet spot. Portable enough to be transported without much hassle, while still providing enough space to design a suite of modules to cross modulate and feedback into one another.
“Meanwhile the feedback amplifier is having an existential moment listening to itself, amplifying its own silence over and over. Going deeper into the void.”
P. Edwards (2019, 1)
“Imagine four bouncy balls in a greased perspex tube only wide enough to permit them to travel along it. They bounce off of each other in the tube, and generate intricate but inter-related chaotic outputs.”
P. Blasser (2014)
Having settled on a case to work with, it became possible to select a specific set of modules that would form a foundation of functionalities to which my own designs could later be added. This first selection of modules included the Dual Attenuverter and Rampage modules by Befaco, the Ikarie and Dark Matter modules by Casper Electronics in collaboration with Bastl, and the Fourses module by Ieaskul F. Mobenthey. Without going too deep into the motivation for acquiring each of these specific modules, they enabled me to test, explore, and play with the first couple of self-built modules. Eventually, each of these modules were replaced by modules of my own design but they were incredibly powerful and inspiring: not only as a means to quicken the process of development; but also in the sense that they exemplified choices within their designs that allowed me to rethink and question my own views regarding the ergodynamics of my instrument.
“[Ergodynamics] signifies the instrument's potential for expression, what lies in it, its discoverability, mystery and magic. Ergodynamics is not necessarily about directly perceivable qualities (like affordances) or perceived limits (like constraints); it is a general concept that signifies how the instrument can be played, a historical awareness of its play, its material and virtual qualities, and what potential the instrument has for integration in wider musical contexts.”
T. Magnussen (2019, 11)
The first of these reconsiderations involves the position and placement of the sockets for the inputs and outputs of the modules, in relation to the knobs and faders that are used in play. It became clear from the start that there would be a great amount of patch cables involved, serving as a physical reminder of the meshwork of connections and feedback loops that form the backbone of the instrument. Among the first selection of modules there were already some differences in the logic employed to design the layout of the sockets (connectors receiving and transmitting signals), and the handles (knobs and faders affecting the circuit's operation). Most of the designs lean toward the grouping of functionalities, by placing sockets in the vicinity of corresponding handles. While this leads to a layout that is easy to grasp and understand at first, an issue arises when the module is more and more densely connected to other modules. Soon, the cables get in the way of the handles, obstructing access, and with it, gestural flexibility and playability. In studio situations, this issue is perhaps not ideal, yet still manageable However, since my instrument is meant for live performance, another option can be explored, separating the sockets from the handles, to ensure that the cables are never hanging in the way of play. In all of my own designs, the sockets are positioned at the top and all of the handles on the bottom, granting easy access when the instrument is used flat on a tabletop.
Secondly, the vast majority of designers make an effort to explain the functionalities of all of the sockets and handles as clearly as they can, considering the limited space there usually is on the faceplates of the modules. Most of these faceplates are filled with an abbreviated jargon, pointing out what each individual knob, fader, or socket can be used for. My own approach actually breaks with this convention, favoring a symbolic but decisively non-linguistic approach to indicate functionality. To explain why, warrants some elaboration.
The practice of no-input mixing serves as a useful metaphor, as it involves similarly interconnected webs of feedback loops to produce its sonic behaviors. The channel strips of an analog mixer feature a lot of linguistic information on the functions of its sockets and handles, pointing out which knobs influence the volume, panning, and equalizer settings. As soon as the outputs of the mixer are fed back into the inputs, these functions are radically changed. For instance, the volume knob can suddenly be used to alter the pitch of the feedback tone, alongside its continued effect on volume. Things get even more complex when multiple feedback loops are set in motion, each influencing the other, and vice versa. Instead of enacting a specific function by the twist of a knob, and expecting a change of sonic behavior that correlates to that functionality: each gesture jolts the whole system into a state of disequilibrium, leading to a process of self-rebalancing until an unforeseen new sonic behavior emerges. On top of that, the particular state that the instrument is in, changes the efficacy or sensitivity of the performative gesture. In other words, depending on the state of the instrument, a particular knob may have a lot of impact on the sound; a few moments later, the same knob will barely affect the sound at all.
Returning to the design choices made for my instrument, there has been an attempt to acknowledge this nonlinear form of responsiveness to play. In doing so, the information given to the performer is abstracted to symbolic drawings only illustrating connections and providing some rough indications of function while remaining open and ambiguous to the potential impact on the sound as a whole. The design discourages the notion that it is possible to know beforehand how a performative gesture will be translated into sonic behaviors. Rather, it encourages curiosity-driven exploration, informed by attentive listening.
Each of the knobs used on the instrument lack the usual indicators of their position. This leaves the performer mostly in the dark, regarding the state of the instrument. The reasoning behind this choice follows from the same considerations regarding the complexity of the system that underlies the instrument. Approximate information on the positions of the knobs (the condition of the system), does not translate into an approximation of the sound of the instrument (the behavior of the system). Removing the visual information on the current state, enables the performer to, instead, focus their sole attention on the audible information (sonic behavior) that emerges from the instrument. Playing with the instrument becomes an act of exploration, informed through wonder and curiosity instead of prior knowledge.
Meanwhile, the instrument is producing a deep, droning sound in the background. One of the astonishing aspects of these sonic behaviors is its ability to keep creating variations and differences. Although there are certainly elements of repetition, these repetitions are never exact. All of these tiny inaccuracies form the basis for nuances in timbre, changes within the timing of sonic events, and breaches of expectation. All of the factors collaborate to produce a sound that might suddenly decide to break off and venture into an unknown direction. The knowledge that these tipping points exist, and that they may be crossed at any point, brings a vital additional layer of tension to the instrument. Nothing can ever be taken for granted.
What now follows is a brief overview of the symbols that are used. Sockets that are used as inputs are indicated with a silver coloring and the outputs are blue. The connection between handles and sockets are indicated with lines. Gate signals are accompanied with a yellow LED which is visually grouped with its corresponding socket. Other than that, each module features illustrations providing some indication of functionality.
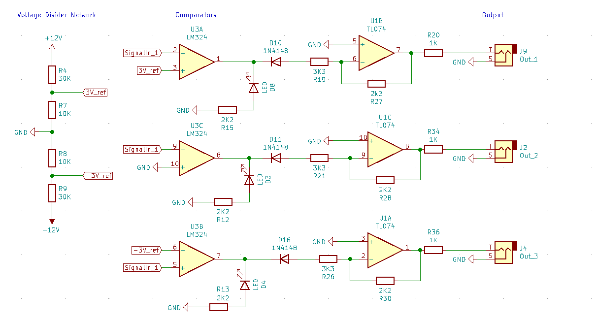
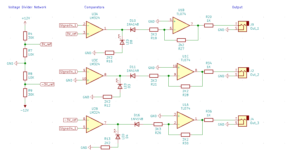
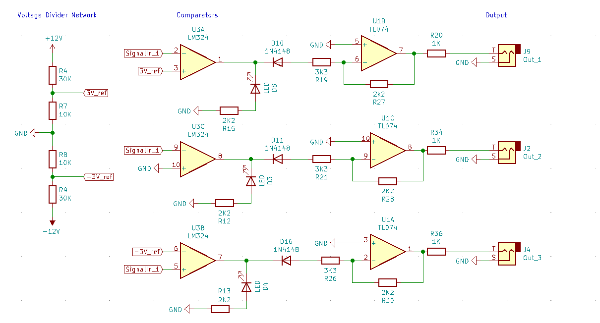
The second module was designed to complement the R2RDAC, providing a steady stream of gate signals. As the name already suggests, the module consists of a set of comparators. The two input signals are each compared to a positive and negative voltage, as well as the virtual ground. Then the two signals are also compared to one another. This means that the two input signals are converted into a stream of seven output signals that are either high when the comparison yields a positive result, or low when the comparison yields a negative result. It is worth noting that comparators are one of those core logic operations that are used in analog computers as well. It is the electronic circuit equivalent of an ">" or "greater than x" boolean operation in computer programming.
SuperCollider code showing a sine oscillator being compared to "0'"using a ">"or "greater than x" operator.
With just these two modules, the first possibilities for feedback become apparent. The output of the R2RDAC can feed into one of the inputs of the Compared module and the gate outputs can connect back into the inputs of the R2RDAC. The feedback possibilities of just these two modules are perhaps not yet expansive enough to create a compelling sonic universe. However, the concept of transforming signals through logic operations, and feeding the outcomes back into themselves, comprises the basic underlying principle of the instrument. The strength of this approach becomes ever clearer once the consequences of recursion are better understood. Even if the input signal is only modestly more intricate, its intricacy is further elaborated upon through the transformations, which then complexifies the input signal even more. Depending on the conditions, there are a number of sonic behaviors that could manifest through such a loop. If the signal continues to become more and more complex, it will eventually just sound like noise. Yet, often the process ends up balancing itself out: arpeggiating between sets of frequencies; or just oscillating at unforeseeable pitches that are interspersed by infrequent bursts of chaotic squelches and bleeps. This back and forth, between tendencies towards complexity on the one hand, and tendencies towards different forms of self-balancing on the other, is precisely what ignites the sense of wonder, helping the performer to inhabit and navigate the sonic landscapes that come about.
The Influence module embodies another concept that is not in use in the current setup, but has had an important impact on the design process. The module explores the strange relationship between highly precise modes of influence on equally highly unstable processes. In the fall of 2019, the artist and researcher Giacomo Lepri organized a workshop on absurd musical interfaces through the Queen Mary University of London. My proposal, which took this contrast between precision control and utter chaos as its inspiration, was accepted which allowed me to participate in this inspiring practical gathering of minds. During the workshop it became apparent that the ideas that informed my participation, intersected with the interests of the artistic researcher Lia Mice, one of the other participants. Her focus on large-scale instruments, often made out of tubing materials, coupled with my interest in developing precision controllers, worked well together. By the end of the workshop, two functioning prototype controllers were produced, able to influence a digital chaotic system based on cross-modulating oscillators coded in the audio programming language SuperCollider. Although these particular prototypes never evolved into a full instrument, some of the underlying ideas remained relevant for my research.
If the aim is to increase the precision of a knob, there are roughly two approaches that can be pursued. Either the diameter of the knob could be enlarged, or the amount of turns could be increased. Both of these approaches increase the distance that the controller has to be moved in order to achieve a particular change. During the workshop, enlarging the knobs clearly seemed the more absurd method to implement, leading to a fun and gesturally expressive setup that was, at the same time, rather impractical in terms of travel and transport. As the Physeter instrument started to take shape the interest in precision control reared its head once more. This time around, the other approach fit better within the framework of a Eurorack-based modular synthesizer, and a ten-turn knob connected to a voltage controlled amplifier (VCA) made it possible for signals to be attenuated very precisely.
Chaotic processes can become exceedingly sensitive to changes that are made to their conditions. The Influence module yields fascinating results when the position of the potentiometer and the sensitive region of the instrument are in alignment. Suddenly, it becomes possible to slowly verge upon the tipping points that push the chaotic processes out of balance, however, there is a downside as well. When the position of the knob is not near an area of sensitivity, the module loses much of its efficacy, and the search for these sensitive areas turns out to be rather tedious. And, to make matters worse, the act of searching would pull my attention out of the performance. Instead of listening to the instrument as a whole, my focus would be on getting the module to work..
Flip-Sample-Hold
"That wild madness that's only calm to comprehend itself!"
H. Melville (2013, 138)
Detail of the "Flip-Sample-Hold" module in use among the other modules that make up the Physeter instrument.
The Flip-Sample-Hold module is easily one of the more complex functions embedded in the instrument. It consists of two processes that are connected together in an intricate manner. The first process is basically a double sample-and-hold circuit, meaning that it follows an input signal, and when it receives a trigger, it holds the value that the incoming signal had at the time of triggering. The module has one CV input that is used as the signal to be sampled. Each sample-and-hold circuit has its own trigger input, used to time the hold-function, and an output of the held signal. There is one more trigger-input, which clocks a two-step sequencer, flipping back and forth between the values that have been sampled by the first and second sample-and-hold circuits. This means that from one input signal, three different output signals can be derived, each responding to independent trigger or gate signals. Since the trigger inputs all come from different sources, the outputs produce a rich variety of voltages that can be used to connect to the other parts of the synthesizer.
Oscillators and Filters
The sound source for the instrument consists of two oscillators and two resonant lowpass filters. Both the oscillators and filters are based on the classic Curtis CEM integrated circuits. The CEM3340 oscillator has both a triangle and sawtooth waveshape as outputs. The frequency is set through a mix of a pitch, a fine-tune parameter, and a CV input. Contrary to common practice in Eurorack modular synth design, the oscillators are not tuned to a voltage-per-octave standard. Instead, the oscillators have an extremely wide frequency range which makes them function as both an audio signal and a low frequency oscillator. Even if a voltage-per-octave standard were to be applied, by the time all of the nonlinear feedback loops would have been patched, this relationship would have been disrupted. Sweeping an oscillator from its lowest to its highest frequency reveals a wide range of chaotic states, marked by a series of tipping points.
The CEM3320 24db/octave lowpass filter is highly resonant, and can easily go into self-oscillation, adding a sinoidal waveshape to the capabilities of the instrument. Just like the oscillator, the filter cutoff provides a wide frequency range to either manipulate other sounds, or produce tones. By themselves, there is nothing remarkable about the sound or the behavior of these modules, however, when they are connected in nonlinear feedback loops, an unexpectedly wide spectrum of sonic qualities emerges.
Reverb, Delay, and Utilities
The last modules used in the instrument are a few utility modules called, NODC, that remove direct current from the signal. There is also a delay module, and a built-in spring reverb. Both the reverb and delay are rather sensitive to direct current, causing a decidedly non-desirable form of clipping. The sonic behaviors that my instruments create are chaotic. At times they can sound harsh or abrasive, but that does not mean that there is anything malfunctioning within the instrument. Introducing the soundworld of malfunction alongside the chaos, results in a situation where complexity results in complexity. It breaks up the wonder that arises from realizing that an incomprehensibly complex soundworld can emerge from the interconnectedness of a relatively small amount of components: complexity from simplicity.
Both the delay and reverb have a similar function as the Latency module, but are specifically used for audio-rate signals instead of gate signals. Sonically, both modules have a tendency to smear out the sonic behaviors, but due to the complexity of the feedback loops, they can also destabilize the sonic behaviors in unexpected manners. The delay module is based on the PT2399 chip, which makes it the only digital component in the entire instrument. At the time of this writing it is unsure if this module will stay in the instrument or if it will be replaced. The spring reverberation module is a design by Pulp Logic, and will be replaced by a module of my own design in the future.
Patching
The first thing to notice about my approach to patching is the sheer density of patch cables running over the instrument. The cables weave through one another, forming a dense carpet of connectivity. Throughout the modular synthesizer, signals are split up into copies, processed in various ways and summed back together in different configurations. Attempting to follow the routes that the signals take is a daunting task. My artistic interest is not concerned with understanding the inner workings of the system, but rather with exploring and experiencing its sonic qualities. Even if it would be possible to memorize the placement of every patch cable, the contents of the circuits underneath, and the position of the knobs and faders, all of this effort would only amount to an approximation of its current state. This approximation will never be precise enough to make any statements on how the sounds will behave.
Creating a new patch is a process that can take up several days, or even weeks, and in a way, it is almost like a self-similar microcosm of my practice. Without any patch cables attached, the instrument is silent. Adding the first few cables leads to the first simple and uninteresting sounds. The oscillators buzz and the filters tame this buzzing down to a hum. With each added cable, their interactions become slightly more complex. The oscillators sweep and the filters sing along. The first feedback loops are closed, resulting in some modulations. The sound becomes rich and deep. Signal sare split and fed into logic circuits, comparators and shift registers. The resulting gate signals are processed once more through slew limiters and lowpass gates. They are then summed together and reconnected to their sources of origin. As the volume opens up, the instrument plays. It is then no longer possible to decipher individual functionalities. A multitude of processes pushes and pulls the sound into a fragile state of near balance. It trips over itself and recovers again, sounding out a sensitive melodic embellishment that was never programmed into the instrument. But somehow, it emerges out of the circuits.
During the first stages, my listening is technical in nature: Does the instrument behave as it should? At some point, my attitude toward listening turns around as wonder takes hold. Could the instrument behave in ways that exceed my expectations, that breach my comprehension? This last phase requires many hours of dedicated play, exploring the sonic universe that unfolds as the patch wanders into the unknown. Every now and then, a patch cable is added, removed, or rerouted. Yet, it takes hours of play to get to grips with the change in the sonic qualities. Echoing the artist and researcher Scott McLaughlin, this stage of the development of the instrument is all about curating serendipity, maximizing the space for happy accidents to occur.
First, I asked the singer and composer Alwynne Pritchard if she would be interested in collaborating on this performance. We had performed together once before, during an improvised outdoor concert at Slettafest in the summer of 2020. On this occasion, there had been a minimum of preparations as the performance came together on short notice, completely in line with the concept of that event. This performance was a success, and we both agreed that it would be a shame not to continue in some way or form. The Audioglimt commission was the perfect opportunity to do so.
By increasing and decreasing the frequency of the clicks, a sonic transformation emerged. The rhythmical qualities of the pulse gradually became timbral, as the rhythms slowly made way for sweeping oscillations.The transition between the first and second films came together beautifully. Just as Alwynne sang a soaring high note, I pushed my instrument into oscillation. Alwynne concluded her phrase, lowering from a sixth to a fifth above the frequency of my modular, which was also sampled by the granular guitar pedal. The second film started to play, signaling the start of my solo section.
As I moved the joystick on my modular, I discovered that it was possible to move between a number of harmonics, tuned to the fundamental of a drone that was formed by the oscillation in combination with the guitar pedal. None of these things were planned out in advance, but listening back, it almost felt like it was planned out all along. Reflecting on this transition, Alwynne remarked with the following:
“One very important thing to remember when one is improvising is that there are an infinite number of really successful possibilities. Literally an infinite number. If your tentacles are out to what's available, then it's interesting how often these wonderful ‘how-did-that-happen' [moments occur].”
A. Pritchard (2022)
During the concert, it was clear that both Alwynne and I had our tentacles out. Due to the chaotic nature of my instrument, this form of attention and awareness is crucial within my practice. Every gesture destabilizes the instrument causing a new sonic reality to emerge. This new sound affects my listening, establishing a dance of animacy where performative gestures, sonic behaviors, and listening, push and pull in a process that gradually self-balances to become a musical movement. This particular transition highlights the counterintuitive notion that within a situation that is incredibly chaotic and disordered, musical passages emerge that seem to portray the opposite. The reason why it works lies in the attention that is harnessed throughout the performance: an attention that is radically open to absorbing any sonic happening into the musical context of the concert.
For Alwynne, this motif formed the basis for an almost lyrical passage, sung in a non-existent language. A strangely melancholic folk song emerged from the noisy and abstract music surrounding it. While we were playing this section, the music unfolded in an almost subconscious manner.
“When I started doing that, I was as surprised as anyone else would have been. If I’ve made that decision, it is done in a microsecond, I don’t have time to register it.”
A. Pritchard (2022)
These types of musical discoveries, where sonic behaviors exceed expectations, are central to my practice. As if, against all odds, a group of people, including performers as well as the audience, discover a previously unheard form of music. A music that emerges out of chaos, and unstable as it is, dissipates soon after. Yet, right there and then, it is shared among those who are present, and those who are there to pay the attention that is needed to nurture these fragile sonic wonders.
“Recursive Behaviors, in more than one sense, investigates a mutual space where humans and machines mingle and exchange sonic materials with one another. Machines infused with chaotic processes, allowed to follow their own strange and unstable logic. As one encounters these shape-shifting entities, riddled with unpredictabilities, one soon realizes that they can merely be influenced and explored, but never fully controlled.”
During much of the development of the Physeter instrument, there was a great level of uncertainty whether there would be any possibilities to play live performances, due to restrictions. However, studio work could continue. Developing chaotic instruments involves extended periods of testing, playing, recording, and especially listening throughout the whole process. During this design process, the main aim is to work towards a threshold that, once crossed, results in an instrument that is able to breach expectations. However, before expectations can be breached, they first need to be set. The instrument needs to become familiar, which is why the prototypes are always sounding in the background, while the circuits are being soldered, books are read, and texts are written.
“The machines develop their own internal sonic language. A lexicon and syntax of sound, at times playing fragile melodies, other times developing textural structures; locked into semi-repetitive rhythms. Timbres, emerging from the intertwined recursions that form the backbone of their internal wiring. Machines, able to analyze their own actions and adapt behavioral patterns. Machines that hum, sing, mumble and scream.”
As the instrument slowly evolved, and its sonic vocabulary expanded, I began to play droning cello accompaniments while the instrument was left to play unimpeded. The instrument would land on a quasi-stable sonic behavior, never quite repeating, yet never veering too far from a particular sonic attractor either. While such a state was ongoing, the strings of the cello were tuned to a harmonic relationship with the instrument and the open strings were bowed. Pressures, bow positions, and speeds followed the sonic behaviors of the modular, which was left in charge to guide these sessions. One day, after playing several of these duets over a period of a few weeks, the modular hit upon a sweet spot. The drone it was producing had a particular buzzing quality that almost merged with the sounds of the cello. More importantly, its state was right at the edge of a tipping point, never quite settling into a stable pattern. Putting the cello aside, I made a thirty-minute recording of just the modular, orbiting around the strange attractors, destabilizing and restabilizing over and over again.
“Recursive Behaviors started out with extended recordings of these machines, letting them act out in uninterrupted passages of sonic expression. These recordings formed the backbone of each of the pieces, as an opening statement waiting for a response. My initial counter took the shape of cello improvisations, complementing the electronic textures with slow-moving, sorrowful drones. This resulted in a back and forth between the calls of the cybernetic machines and a range of acoustic responses. Pieces, written as much by the instruments themselves as through any human engagement with them.”
Listening back to a rough mix of these recordings the next day, told me two things: there was a clear skeleton of an album, and much work still needed to be done. As a novice cellist, it proved rather difficult to maintain a consistent intensity within my playing, especially towards the end of the recording. My arm was cramping up, leading to several slip-ups that distracted from the overall sound.
The cello drone recordings after editing: The small cuts in the middle channel are places where mistakes in the performance were corrected; and the larger fades push the cello in and out of the foreground of the composition.
The first fifteen minutes captured a delicate balance between the cello and the synth, and so the piece became half as long as the original recording. From this foundation, several additional layers of sound were added, highlighting the formal attributes that were already present in the recording, most notably using bass guitar, and field recordings. Once this piece was in place, it served as a point of reference for the other pieces. Using the same methodology, each piece developed its own identity informed by the sonic behaviors of the unimpeded modular synthesizer. Within a rather short period of time, an album’s worth of material surfaced. After several weeks of composing, mixing, and producing, it was sent to the German record label Ant-Zen, as a demo.
Musically, everything revolves around drones, slowly unraveling as the pieces progress. It is within this minimalistic foundation that the complexity of the chaotic processes emerges. Both in the cello and electronics, there are continuous variations, frictions, and details that keep the momentum propelling forward. The title, Recursive Behaviors, alludes to the emergent properties of nonlinear feedback loops. The modular synthesizer that has been used as the basis for the record, consists of around fifteen recursive processes, each entangled and interfering with the others. Even without any human influence, it is able to generate a great complexity of sonic nuances, changing, and evolving over time. The music invites the listener to drift along with the sustaining currents, while simultaneously noticing an ocean of detail, shifts in timbre, and the ebb and flow of textures washing in and out of perception. Recursive Behaviors establishes a normative, but embeds it in processes of erosion, causing its signals to gradually drown in disruption and noise. At the same time, it is precisely this erosion that forms the tension within the pieces, evoking the suspicion that perhaps it is the noise that is signaling.
“While intervallic pitch and noise are in one sense extremes, noise can take on a pitch identity, just as pitch can take on noise content.”
“'Vivid Forgetfulness' is a focused-listening composition for accordion (Sergei Tchirkov) and chaotic live-electronics (Tijs Ham). The score consists of a meshwork of bifurcating trajectories, guiding each performer and the audience through a maze of suggestions aimed to focus and fine-tune their listening. Within this state of sonic awareness, there is a range of performative choices, steering the music into areas of tenuous friction, serendipitous support, or strange attraction, as the sequences of decisions poetically interfere with the sonic landscape. If a normative happens to be established, it is never there to stay, as the potential for disruption and collapse lingers just around the corner as a new set of instructions unfolds. Although one could trace around the bending paths in repeating cycles, the suggestions will always be met within a soundscape marked by difference, allowing the performance to continuously evolve until it reaches its eventual conclusion.”
The score for Vivid Forgetfulness is the result of an extensive period of research, investigating an approach to composition that celebrates chaos as a non-repeating process. Instead of specifying any particular form, the score guides the musicians through a web of bifurcating loops, placing the performers in varying relationships towards one another. There are four main performative instructions, each dependent on the particular sounds that the other musician happens to make:
- Mimic
- Support
- Contrast
- Ignore
To mimic one another already poses an important challenge. From the perspective of the accordeonist, the complex behaviors of a chaotic modular synthesizer are most often difficult to replicate, regardless of the proficiency of the performer. Vice versa, a different dilemma presents itself. As a performer, my influence on the sonic behaviors of the modular synth is partial at best, and the instrument might actively work against the attempt to mimic.
To support the other increases the performative scope to a certain degree. The main point is to listen carefully to what the other is playing and attempting to help establish whatever musical gesture is present. The main difference between mimicking and supporting lies in the effort not to overlap or mask what the other is playing, but rather to aim for a supportive sonic difference.
To contrast, appeals to the effort to disrupt and sabotage the status quo, and can take the music into unforeseen oppositional directions. Rhythms are countered with drones, loudness with softness, and sharpness with smoothness.
To ignore, points to yet another mode of performance. Instead of a focus on what the other musician is playing, this instruction asks for a more introverted perspective, staying on a musical course regardless of the circumstances.
Each performer starts at a different position within the same score:
The opening phase of the piece is orchestrated in such a way that the electronics take on a leading role, initiating the first sounds of the piece while the accordeonist listens. After a few seconds, the accordionist has a choice to either mimic or support the sounds of the electronics. Meanwhile, the electronics ignore the first sounds of the accordion, continuing to develop its own sonic behaviors until branching off towards other sections of the score. This opening section purposely allows the electronics to set the tone. The reason for this is due to the chaotic nature of the electronics; both performers need some time to listen and discover what sonic behaviors are at play. While playing chaotic instruments, there is always a sensitivedependance on the current sounds, as they form the basis for any decision on how to exert an influence.
Once the performance is underway, each performer chooses their own paths, resulting in a range of overlapping performative instructions, resulting in different sets of relationships between the two performers.
- If both performers are mimicking one another, the resulting relationship causes the sounds to converge.
- If one performer mimics and the other contrasts, a chase emerges: one following the other.
- If one performer ignores and the other supports: a temporary hierarchy emerges.
Each combination of instructions leads to the emergence of a temporary relationship between both players. However, there are two remarks to add to this statement. Firstly, neither performer knows which instruction the other has, and for how long those instructions will last. The score contains rough indications of the durations of each segment, but each of these durations is different and they purposefully do not line up. For most of the piece, the performers will be out of sync with one another, switching between roles as the other continues. Secondly, the chaotic nature of the electronics regularly sabotages the attempts to perform the score. Likewise, the sonic behaviors that emerge from the electronics are unpredictable and at times nearly impossible to replicate. Performing the piece becomes the attempt to navigate along the trajectories, and the instructions are there to remind the performers to pay the utmost attention to each other's playing. Its primary aim is focused listening. Each time the piece is performed, different sounds lead to different choices, leading to different trajectories that alter the sonic signature of the music radically. What is left is a careful, attentive mode of listening that is encapsulated in the score.
As the performers navigate through the score, they are confronted with bifurcations, accompanied by poetic suggestions as to what route to take.
Examples of some of the poetic suggestions at the bifurcation points are shown above.
Other suggestions are:
Circle or Square
Follow or Lead
Fog or Cloud
Valley or Mountain
Endure or Avoid
Revealed or Hidden
Rundemanen or Ulrikken
Receive or Transmit
Spider or Wasp
Ruined or Pristine
Broken or Fragile
Soon or Now
Surprise or Discover
Rock or Soil
Once or Again
Visit or Pass
Cherish or Neglect
Before or After
Ocean or River
Shallow or Deep
Depart or Arrive
Pigeon or Rat
Forward or Back
Sun or Snow
Leaves or Roots
Branch or Twig.
Sergej Tchirkov and myself performing "Vivid Forgetfulness" at the Sounding Philosophy Conference 24-02-2022.
"Vivid Forgetfulness" was performed by Sergej Tchirkov (accordion) and myself (electronics), on the 24th of February 2022, concluding the first concert evening of the Sounding Philosophy Conference. Providing some specific context for that event, it should be mentioned that on that same day, Russian troops invaded Ukraine, casting a dark shadow over the event. As a Russian citizen living in Norway, Tchirkov was overwhelmed, and throughout the day, it was unsure whether the concert would even happen. Eventually, it was decided to go ahead, but the performance clearly harbored a rare intensity. Due to the nature of the work, each performer enjoyed a large freedom to interpret the instructions given through the score. The geo-political reality of the Russian invasion infiltrated the performance, by affecting the chains of decisions made during the performance.
“I was free, but I was free within a given structure. So it was not even a controlled improvisation, because there was a compositional structure.”
A week after the performance, Tchirkov participated in a recorded conversation where we listened back to the performance, discussing various related topics. The notion of gestural thought came up as we listened back, perhaps inspired by "the intelligence of the hand" a concept introduced by the composer Pierluigi Billone, whose piece "Mani. Stereos," preceded my "Vivid Forgetfulness" during the concert. Tchirkov made the following remark, curiously pointing to a form of recursion through listening and gesture:
“The sounds inspire and influence your gestures and the gestures inevitably influence the sounds.”
While playing the accordion, each movement of the body echoes through the instrument, affecting its sonic behaviors. When listening is affecting bodily movements, a type of reflexivity is introduced, a feedback loop that includes the performer. In the context of the piece, there is also a secondary feedback loop: The sounds of one’s own instrument influences the possibility space of the other performer and vice versa. In a sense, each performer plays with the constraints of the other. This back and forth between the performers leads to a music that is continually caught up in a process of self-balancing.
“It is a dynamic stability. It is never stable, but the structure is stable as a structure.”
Another topic that was discussed concerned the notion of playing techniques. The rich variety of timbres and sonic behaviors that emerge from the electronics, invites an equally explorative and rich repertoire of accordion techniques. While playing "Vivid Forgetfulness," it seems unproductive to make distinctions between normative and extended techniques. As Tchirkov elaborates:
“Within this specific performance, nothing can be considered as an extended technique, because they are all an extension of either my body, or my musical thought, or my gestural thought, or an extension of the way I perceive the material that is coming from another sound source, or an extension of the way I interact with the person, with the human being who is behind that sound source, or an extension of my reading of the score.”
This reflection really resonates with my thoughts on performing with chaotic instruments. As the instrument is designed to be centered around chaotic tipping points, it is impossible to make distinctions between normal or extended techniques. Each performative gesture extends the possibility space of the instrument, causing it to sound as it has not sounded before. To play with such an instrument consists of the negotiation of this very list of aspects that Tchirkov sums up: listening to the sonic material and allowing this listening to affect musical and gestural thought; informing interactions with fellow musicians; and adhering to compositional constraints.
“It's really not about technical skills, it's about being yourself and being unique, and that contributes to making the performance unique and making the performance… kind of itself. To create this selfness for this specific performance.”
“Physeter (In Pursuit of the Mirage) is an audiovisual performance that investigates the artistic production of meanings within a performance practice that is marked by the use of chaotic, recursive processes. Chaos displays a contradictory set of qualities, on the one hand, there is the unstable, unpredictable, and volatile, but underneath it all, there is a system, a twisted form of logic that determines the fragile outcomes as the process endures.”
In April 2022, during a month-long residency at iii, the opportunity arose to develop an audio-visual performance based on the Physeter modular synthesizer. At this point, the design and build phase of the modular was completed, and now it was time to shift the focus on creating a patch. As this patch slowly came together, the sounds of the modular were amplified through regular speakers as well as a set of gong-speakers.
The function is also used to calculate a series of performative instructions:
Ignore (The current sound has no influence on play).
Enmesh (Play in such a way that your sound becomes enmeshed with the present sound).
Encircle (Play in such a way that your sound surrounds the present sound).
Encounter (Play in such a way that your sound contrasts the present sound).
Envelop (Play in such a way that the present sound supports your playing).
As of yet, this work is still under development and will be premiered on the 8th of February 2023, at Bergen Kjøtt. The following excerpt captures a rehearsal in December 2022.
The Versions module was one of the earlier designs that was developed for the instrument. Although it is not actively in use in its current state, the concept that Versions captures still forms the backbone of Physeter. The module has one input, which is then copied and sent out again in several different variations. There are two direct copies and inversions, and then some attenuated versions of those. Where the R2RDAC is able to join different signals together, the Versions module splits them apart. This process of splitting and joining allows for identical signals to become more and more differentiated, only to return as an interference pattern with an altered version of itself. The modules that enable this splitting and joining form the junctions or nodes within a meshwork of feedback loops. The signals within each of these nodes become exceedingly complex as the instrument's patch cables interconnect the various functionalities that make up the instrument.
For any concert to happen, there is always a sequence of events, circumstances, situations, and happenings that somehow form a lead-up to the actual performance. As one dissects and unravels this sequence, the situational context for the concert can be examined, providing some clarity on various choices made in advance. The particular concert being discussed concerns a collaboration with Alwynne Pritchard which took place on the 15th of October 2021, at Kunsthuset Wrap, Møllendalsveien 58, in Bergen, Norway, as part of their Audioglimt concert series.
During the concerts at Audioglimt, musicians, most often duos, are asked to perform a new soundtrack to existing film material, resulting in surprising new sonic interpretations informed by the visuals. Furthermore, the musicians are given complete artistic freedom to decide how to approach their interpretations and what films they would like to create new sonic treatments for. After being commissioned by the organizers at Wrap in January 2021, to perform at one of their Audioglimt concerts, it was time to decide how to approach this challenge.
The films were chosen keeping a number of considerations in mind. In my work, I tend to avoid directly representational imagery or sounds, opting for abstract approaches that leave more room for interpretation. Another consideration was to find material that was either in the public domain or whose copyright concerns would not cause any legal problems. Focusing on early experiments in cinematic animations accommodated both of these considerations, however, the runtimes of these films were usually rather short. By creating a playlist of several films, the runtime was extended to an appropriate concert-length, while simultaneously creating a natural division of chapters.
The films chosen for the performance were:
- Viking Eggeling - Symphonie Diagonale
- Hans Richter - Rhythmus 21
- Marcel Duchamp - Anémic Cinéma
- John Whitney - Generative Graphics
- Walther Ruttmann - Lichtspiel Opus I
Each of the films has a particular signature of movement, pace, shape, and intensity. Taken together, the films could almost be read like an animated musical score, using the shapes and textures as a framework for a structured improvisation. The abstract nature of these specific films provided the curious combination of a rather strict, formal, almost rhythmical backdrop, that simultaneously left a lot of space for interpretation. During the rehearsals, Alwynne and I decided upon a division of solo and duo sections relating to the order of the films. We would start out together during the first film (Symphonie Diagonale), after which I would launch into a solo part during the second film (Rhythmus 21). During the third film (Anémic Cinéma), we would join forces once more, leading into the fourth film (Generative Graphics), which proved to be a somewhat difficult piece to work with. We decided to focus less on the visuals during this section of the concert and more on whatever was occurring musically. The beginning of the fifth and last film (Lichtspiel Opus I), marked a solo opportunity for Alwynne, after which I would join in once again, building toward the end of the performance. Throughout all of the films (except the aforementioned Generative Graphics), visual cues and movements, etc., would influence our playing.
Alwynne used her voice as an instrument, which was amplified through a microphone during the concert. This allowed her to use a broad variety of subtle voice artifacts to become part of her sonic palette. She experimented with techniques in which she set up her diaphragm and breath in such a way that the sonic output would become unstable, leading to many surprising sonic expressions. For my part, I was using a modular synthesizer that utilized cross-modulation through feedback patching as its main technique for sound production. The sonic vocabulary of this instrument was immense but also quite volatile. In an attempt to increase my influence on the sonic behaviors, a granular delay guitar pedal was added to the output of the synthesizer. This addition allowed me to capture, or freeze, the timbre of the synthesizer, providing a sense of sonic grounding, or a pedal tone.
In the following writing, certain parts of the performance are discussed. Alwynne Pritchard contributed through a recorded discussion that was made while we listened back to the performance to discuss our approaches, a few weeks after the event.
The opening sounds could be described as having a clicking or bubbling quality, both in the electronics and in the vocals, mirroring the comb-like shapes of the film. There appears to be an immediate association, a supportive mimicking of the visuals in sound. The performance is then underway. As soon as these first sounds are established, there is an exploration of the flexibility of the idiom that influences the pace, dynamics, and pitch. Very quickly, the outlines of a playground are manifested: a playground that allows for connections between the visuals, Alwynne’s singing, and the sonic behaviors of my setup. A little bit later on, we both diversify the piece's pace by establishing some gaps, functioning as a kind of call-and-response between our phrases. The intensity increases toward the end of the phrase.
Alwynne mentioned working with the idea of singing from the head, the heart, or the gut. All inhabit their own forms of muscle actions which greatly affects how the vocal sounds are produced. The gut leans towards more animalistic, guttural sounds; the heart more towards a warm, clear sound; and the head more towards articulation. This first section focusses on singing from the head, guided by subconsciousness, or perhaps a conscious disengagement, rather than micro-managing what her voice does at any given moment.
We both played right from the start, and both of our approaches to music-making handed important parts of creative agency over to our respective instruments. Even though neither of us were in control of the sonic output, within a fraction of a second, there were already sonic correspondences at play. There is something fascinating about the first microseconds of performances with chaotic instruments. As soon as the first sounds emanate from the speakers, there is a radiant explosion of mental activity, not a mere listening to, but an active listening for the potential of any given sonic behavior to become a spectromorphic playground.
Quick sketch of the transition from increasingly rapid clicks, becoming tonal, and eventually forming a stable drone.
About halfway through the concert, another noteworthy musical section emerged. During our rehearsals, we already realized that the fourth film, consisting of early computer graphics by John Whitney, proved to be the most challenging visual content to use as a guide to our performance. As a result, we had decided to focus more on sound than on the film throughout this part of the concert. The first minute seemed to confirm our suspicions as we were both searching for some grounding. Suddenly, a looping motive presented itself with a descending melody, interrupted by a high-pitched beep, signaling its repetition.
Although each repetition deviates slightly, the pattern is made up of the following elements. At the start there is a strong pulse (the first spike on the left), followed by a descending bass sound that activates the resonant filters (forming three distinct swells in amplitude). Near the end there are three less pronounced pulses that complete the phrase. The pattern is supported by a smeared-out drone, introducing an eerie undertone. Alwynne complements this section singing slow, articulated melodies, eventually landing on a sustaining C#. In these sections of the performance, the sounds that emerge from the modular have a cascading effect on the entirety of the piece. Once one of these quasi-looping patterns is recognized, it sets the pace and tone of the piece. As a performer, my attention focuses on exploring the malleability or pliancy of the behavior. Sometimes there is quite a bit of room to play, while it can also happen that the pattern quickly dissolves as the parameters are changed. In this last example, I was wondering to what extent it would be possible to intensify the timbre of the loop without altering the pace, or tempo. Due to the nonlinearities in the operation of the instruments, tempo and timbre are often coupled. This coupling means that changing one of these elements affects the others. To influence the timbre only, requires several actions. First, the stability of the quasi-loop needs to be tested. If there is some flexibility, the parameter space is explored, in search for alterations that either increase or decrease the tempo. Then, the timbre can be affected by adjusting two or more of these parameters in opposite directions. As long as the changes are made gradually, the tempo should remain roughly the same while other sonic qualities are changed. Playing these kinds of passages requires a lot of attention and concentration, and the room for making changes, without destabilizing the whole loop, is rather limited. It is at these moments that I may decide to let the instrument play on its own for some time, giving me time to listen and imagine the possibility space for play. Through listening, the logic of the quasi-loop appears as a mirage, as I attempt to mentally untangle the elements that make up the sonic behavior. But these attempts are at best only partially successful. The actual complexity remains incomprehensible, but the mirage does inform the continuation of the exploration. With each gestural interaction, the instrument both reveals and obscures aspects of its inner workings, bringing forth unforeseen sonic qualities that propel the performance forward.
The performers are asked to intuitively follow one of either pathways, making a choice at each junction, which has an influence on the duration of the segment as well. Eventually the trajectories lead to intersections within the score where the arrows thicken, and a new performative instruction is given. Each performer moves through the score at a different pace, sometimes going round and around in circles, before breaking out again and progressing towards the next intersection. Certain paths can only be traversed in one direction, ensuring that the performance does not get trapped into an endless loop. When passing such trajectories there is a circle drawn at the halfway point, indicating that the performer enters a new section of the score. Although the piece does not indicate a fixed total duration, the performers may agree on a certain length, and adjust their trajectories accordingly, in order to end up in the final section in a timely fashion. The score contains two possible end-points, each only accessible through a supportive trajectory.
As one of the performers reaches an endpoint, the other player must complete their trajectory until either an intersection or another circle is reached. The score is also made available for the audience. While it may prove difficult for them to precisely follow the trajectories that the performers take, they are instead invited to use the score to guide their own attention and listening. Even without contributing to the sound, the score provides a lens through which the music can be experienced.
The title of the piece, Vivid Forgetfulness, encapsulates a form of perceptual friction. To experience anything as vivid, alludes to the idea that a strong impression is left in memory. Forgetfulness points to the opposite, the inability to recall whatever came to pass. Taken together, the title invokes a sense of being swept up in the moment: becoming fully immersed in the present; leaning into the immediate future; responding to what is now; but forgetting to inscribe anything into memory. While playing the piece, a unique set of intertwining trajectories emerges. Instead of relying on rehearsals, the performers are asked to discover the piece anew each time it is performed.
After returning to Norway, I decided to add my own cello playing to the performance. The act of playing the cello alongside the modular exemplifies the notion of playing with the chaotic qualities inherent in the nonlinear feedback. As my performative skills on the cello are mainly focused on playing on open strings, it becomes possible to use a tuning-application on my smartphone. This application indicates whether or not the sounds from the modular are in a harmonic relationship with the cello.
“The performer and audiences alike, are compelled to chase a mirage, marked by unfamiliar sonic behaviors, always on the hunt for the vivid evocation that breaches expectations. What does one perceive as one stares down into the deep?”
On the 24th of June 2022, Physeter (In pursuit of the Mirage), was performed at the “Intellect of Sound” Conference, organized by Dániel Péter Biró. This particular performance did not feature the fabrics, as the ceiling of the performance space proved to be too low. Instead, sound-reactive visuals followed along with the music. The performance was also adapted to make use of the octaphonic speaker setup that was available in the space. The stereo output of the modular was used as the input for a spatialization software written in SuperCollider. This aspect of the performance is difficult to make out on the recording.
The Latency module functions as a gate delay, allowing for gate signals to be temporarily stored before they are sent out again. After the relatively simple circuits of the first two modules, the Latency module turned out to be quite a step up in my development as a circuit designer. Parts of the circuit could only process voltages between zero and five volts, in contrast to the plus and minus twelve volts that are the standard for the rest of the circuit. This means that all incoming signals need to be limited before reaching this particular part of the circuit.
Near the end of the performance, another lyrical passage emerges, although this time there are three distinct layers that play together. The modular is orbiting a strange attractor that loops around a descending bass frequency, punctuated by rhythmic pulses.
These are the left and right channels of the modular synth recording. All of the variety in the signal is due to the instability of the instrument, which was playing by itself.
Meanwhile, a pair of microphones were set up to consequently capture a take of a cello drone; again to record for roughly half an hour, and following the movements of the modular synth on headphones.
“The unpredictable nature of my instruments troubles ideas around control, or rather,influence, and non-, or rather, post-humanistic views on agency. Although my performances clearly have an expressive aspect, it can be difficult to pinpoint where exactly this expression originates. One could point to the performer, or the instrument itself, but there is perhaps a more important sense: the agency of the listener.”
T. Ham (2022)
These gong-speakers add unique resonances to the sonorous output of the modular, functioning as a type of plate reverb. In the following video, the sound of the gongs are clearly audible. The images are a recording of light-weight fabrics that are dancing in the turbulent airflow of three fans. Two spotlights are aimed at the fabric. Their light traces fluent movements, as the textile bends and curves along with the eddies in the air.
The ideas behind the Latency module are directly inspired by early cybernetics in combination with a Bergsonian understanding of intelligence. Let's start with unpacking the cybernetic aspect first before looking at Bergson. According to early cybernetician Norbert Weiner, cybernetics primarily deals with communication in the animal and in the machine. This communication is established through the implementation of sets of feedback loops, allowing for information to be accumulated through sensory apparatus. When the conditions are in accordance with some preset thresholds, certain actions can be performed. Within modular synthesis, this information takes the form of either control voltage (CV), or gate, and trigger signals. The Latency module is particularly focused on processing gate signals, storing them in a shift register for 64 steps before the signal is sent out again. The time this takes is dependent on the clocking of the shift register, which is handled by a pulse wave oscillator. The frequency of the pulse can be influenced through a potentiometer, and a CV input.
The ability to delay the gate signal creates a latency between the moment that a threshold has been met, and the moment that this measurement is allowed to influence the conditions of the synth. It implements a form of hesitation, or perhaps a time period of deliberation. This is where the Bergsonian understanding of intelligence comes in. The philosopher Elizabeth Grosz has written extensively on the topic of time, which has a connection to the philosophies of Bergson. According to Bergson, in order for intelligence to exist, there must be a duration of time that bridges sensation and reaction. A kind of delayed response, to function as an escape hatch from the immediacy of purely reactive instinctual impulsivity. A delay that affords time to assess situations and for more deliberations to happen before actions are initiated. This is precisely what the Latency module aims to establish. A window of hesitation before the signal is passed on to set the eventual reactions into motion. The module pulls the sonic behaviors of the synth away from the frantic immediacy of direct feedback loops, and instead, creates space for longer, slower movements to emerge.
“[the brain] inserts a gap or delay between stimulus and response which enables but does not necessitate a direct connection between perception and action.”
E. Grosz (2005, 99)
There is another aspect to the gate delay that deserves an elaboration. The frequency of the pulse oscillator that clocks the shift register corresponds both to the time and the accuracy of the module. This means that if the frequency is high, the shift register is sampling its input at a fast rate (with a high temporal accuracy), but offers only a short delay (as the 64 steps are quickly flying by). If, on the other hand, the frequency is low, the sampling of the input becomes a lot slower (with a low temporal accuracy), but the delay time increases. In a sense, the module is emblematic of the complexities of living memory, displaying various levels of vivid or vague recollection. These factors become artistically viable, especially when the input signal is fast and complex in nature. The Latency module can act as a filter, as well as a delay. It commits only a fraction of its input to memory, displaying aspects of forgetfulness or the notion of becoming overwhelmed.
Next to the Latency module, there is also a shift register module able to store and move gate signals in eight steps.
Versions
In the current setup, the Versions module has been replaced with attenuverters, allowing the performer to play with the amount of signal that is allowed to pass through. Through playful explorations, it has proved to be vital to implement performative access to the attenuation. In a way, the meshwork of summing and splitting signals can be likened to the idea of a computational neural network, the nodes themselves playing the role of the weighting-factor that is governing the level of interconnectedness. As the network starts to interfere more and more, the behaviors likewise become more intense and complex, quickly leading to instabilities and displaying its chaotic volatility. Other modules that are used to either split signals into different versions, or join signal together, are the Sum modules (three-channel mixers), the PLPG modules (Passive Lowpass Gate), the Crossroads module (automated rerouting of signal paths), the Peak/Trough module (Based on the Serge P&T Design).
Influence
Here, the waveform and spectrum of the entire performance are shown.
The structure of the piece unfolds as follows: The first section is very noisy and unstable, but eventually settles into a drone (at 02:20) that is in tune with the D string of the cello. This drone section continues until it eventually collapses (at 04:43). The performance continues with a section that is more melodic in nature. This melodic section develops until it moves into more noisy territories again (at 07:52). This noise section could be seen as the climax of the piece as the sound is at its most abrasive and intense. Then, there is a sudden transition toward high-pitched tonal material (at 08:45). The cello re-enters as the sound gradually decreases in intensity, ending in a wash of the gong-speakers which concludes the performance (at 10:20).
There are two sections of the piece that will be discussed in more detail. First, the melodic section that starts at around 04:43. These types of melodic pings are a recurrent sonic behavior of the modular, however, each time it rears its head, the tempo, frequencies, and rhythms differ. Zooming in on a smaller section reveals a tonal structure:
R2RDAC
The very first module that was designed to be used in the instrument is titled, R2RDAC. The "DAC" stands for digital to analog converter. The "R2R" indicates a relationship between resistors, where "R" is being used to symbolize a resistance in circuit design, and "2R" points to a doubling of that resistance value. It may sound peculiar that an analog modular synth would have any use for a conversion between digital and analog signals, and this warrants some elaboration indeed.
Physeter (In pursuit of the Mirage), performed at, The Intellect of Sound, on the 24th of June 2022.
Z = 0.12345
[ X - Y ]
[ 5 - 0 ]
[ 4 - 60 ]
[ 24 - 0 ]
[ 6 - 8 ]
[ 5 - 1 ]
[ 7 - 19 ]
[ 53 - 0 ]
[ 10 - 9 ]
[ 1 - 2 ]
[ 22 - 6 ]
[ 13 - 11 ]
[ 4 - 2 ]
[ 7 - 9 ]
[ 3 - 2 ]
[ 2 - 10 ]
[ 82 - 1 ]
[ 7 - 11 ]
[ 11 - 2 ]
[ 8 - 41 ]
[ 18 - 0 ]
[ 10 - 8 ]
[ 2 - 4 ]
[ 15 - 6 ]
[ 11 - 8 ]
[ 5 - 5 ]
[ 0 - 7 ]
[ 1 - 4 ]
[ 7 - 9 ]
[ 3 - 4 ]
[ 2 - 9 ]
[ 10 - 20 ]
[ 26 - 2 ]
[ 10 - 45 ]
[ 87 - 1 ]
[ 12 - 9 ]
[ 4 - 6 ]
[ 5 - 8 ]
[ 9 - 6 ]
[ 3 - 10 ]
[ 39 - 4 ]
[ 8 - 5 ]
[ 30 - 0 ]
[ 7 - 8 ]
[ 2 - 7 ]
[ 55 - 7 ]
[ 14 - 45 ]
[ 11 - 0 ]
[ 12 - 8 ]
[ 7 - 9 ]
Z = 0.1234
[ X - Y ]
[ 5 - 0 ]
[ 4 - 59 ]
[ 20 - 0 ]
[ 6 - 8 ]
[ 5 - 1 ]
[ 7 - 19 ]
[ 53 - 0 ]
[ 10 - 9 ]
[ 1 - 2 ]
[ 21 - 6 ]
[ 13 - 10 ]
[ 5 - 2 ]
[ 9 - 9 ]
[ 0 - 2 ]
[ 33 - 6 ]
[ 9 - 23 ]
[ 50 - 1 ]
[ 7 - 12 ]
[ 13 - 2 ]
[ 9 - 41 ]
[ 55 - 0 ]
[ 11 - 8 ]
[ 5 - 5 ]
[ 1 - 6 ]
[ 23 - 3 ]
[ 18 - 10 ]
[ 5 - 5 ]
[ 0 - 7 ]
[ 40 - 4 ]
[ 9 - 9 ]
[ 1 - 5 ]
[ 59 - 7 ]
[ 13 - 28 ]
[ 84 - 0 ]
[ 11 - 8 ]
[ 5 - 7 ]
[ 6 - 6 ]
[ 1 - 7 ]
[ 81 - 5 ]
[ 7 - 12 ]
[ 11 - 4 ]
[ 5 - 21 ]
[ 83 - 2 ]
[ 8 - 15 ]
[ 18 - 3 ]
[ 10 - 53 ]
[ 90 - 1 ]
[ 11 - 9 ]
[ 3 - 7 ]
Zooming in on one of these loops, showsmore clearly how the sound develops. After the first stable frequency (580 Hz) the spectrum of the sound moves apart, in a bifurcating manner, evolving to another stable frequency (540 Hz). Then the arpeggiation starts: [540 Hz, 580 Hz, 630 Hz, 680 Hz, 755 Hz, etc...].
Recording of an early prototype of Physeter. While the sonic behaviors are already interesting in their own right, the sonic vocabulary is still rather limited.
Throughout this recording, my desire was to highlight the higher frequencies, without disturbing the bass motif. These kinds of tasks can be difficult to accomplish, since any change might affect the sound in unforeseen ways. In these cases, my approach is to alter parameters that appear to have the least impact on the sound, being careful to only make micro adjustments to the settings. Eventually, a parameter is found that influences the sound as desired.
Playing cello alongside the Physeter modular, which is playing drones at the same fundamental frequency as the open D-string of the cello.
This recording was made while developing the current patch for the Physeter instrument. At this stage, the sweeping-frequency-sound of the oscillators is still too prominent for my tastev(especially from 1:10). This sonic behavior gets masked as more feedback loops are added within the patch.
In this example, the Physeter instrument is playing by itself, briefly stabilizing on frequencies, bending down, arpeggiating upward until reaching another frequency.























































