{LD}
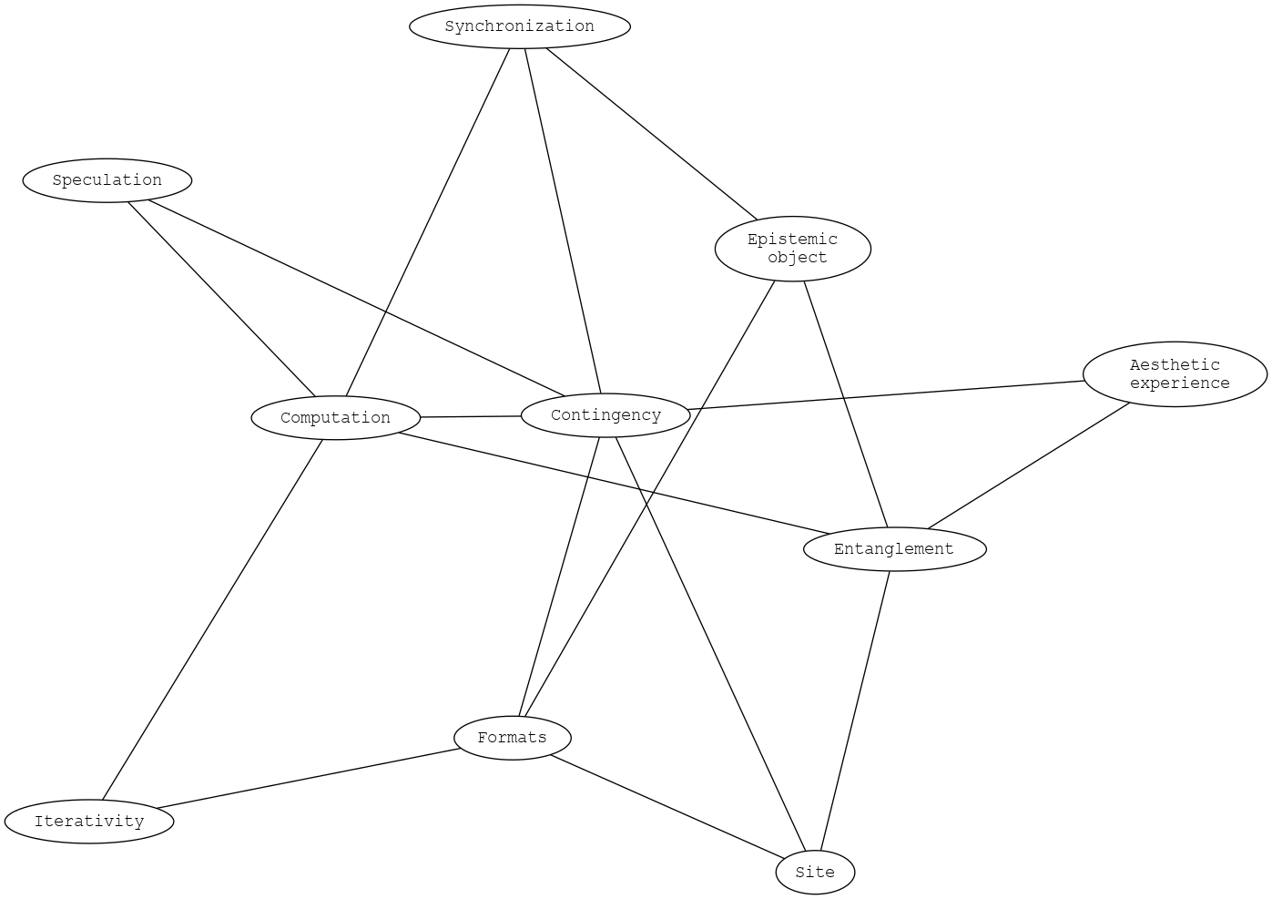
The models that we are working with create relations. They create relations among oscillators, but also relations to concrete acoustic situations. And also relations to our bodies, we affect the installation in going though the space. So these oscillators, the model itself is in a way something that depends on relations, that create relations. The oscillators are adaptive oscillators which can be understood as model of being affected. Of being affected by something else, because they are about the coupling of vibrations. How one vibration and another vibration can be coupled I find interesting also with respect to my own practice, writing for acoustic instruments. And how that can also be formalised in some sense, through mathematical terms, that idea of being affected. So it's about sensitivity to changes and patterns in something else. So in this model there's always something else assumed, an outside of this model. They are not really closed in on themselves: they require an outside, they require something outside of themselves, some kind of contingent disturbance, in order to operate. Working with algorithms, at least in the field of music, has often been seen as a kind of formal closure, or as a simulation or representation. I think these are two ways that we reject in a way, and that these types of models, these types of algorithms allow us to understand our working with algorithms as a kind of opening up to form generating potential of contingent connections. Contingent connections between these types of processes, but also with regard to a concrete situation. They allow contingent events to have consequences, to take form in a certain way.
{kind: conversation, origin: spoken}
---
meta: true
persons: [LD, DP]
event: Simulation
place: orpheus institute
date: 190321
function: documentation
keywords: [contingency, synchronization, sound installation]
---
The installation was presented within the seminar entitled Simulation and Computer Experimentation in Music and Sound Art, co-organised by the Orpheus Institute, Ghent (BE) and ALMAT.
It is based on a mathematical model used to describe synchronization, the Kuramoto model. Each loudspeaker outputs an oscillator which tries to link to another periodic input (picked up by a microphone). The installation consists of six loudspeaker-microphone couples that, in their endless process of synchronization, leave traces of sound forms over time.
{function: contextual}


