[26/03]
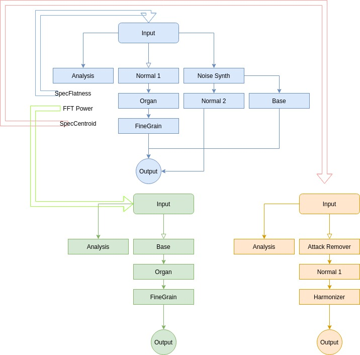
This is a simple overview of 3 different sound events that are cued by the analysis.
I couldn't make use of the entire module in this first test rendering version, which I am trying to make it work for the next version.
{kind: note}
---
meta: true
date: 200409
author: JYK
artwork: ThroughSegments
keywords: [test, prototype, sound, rendering]
---
Sending OSC (code)
I made a quite primitive way to exange modules, cued by the Analysis module.
Basically to start/stop the related synths and to change their bus numbers.
The important issues were:
-Receive a osc message 'once' and filter out the next one for some time. So that each set of module has its own duration to go on. In order to do it, I used an OSCdef that stops itself for the time being.
-Then there is this 'timing' issue. Things should happen in order, such as stop the synth-reorganize them-start playing for a while-reactivate the OSCdef. I used Routine for it, (just because I know it) but would it be great to know if there is a better way to do it.
{function: comment, keywords: [analysis, synthesis, OSC, SuperCollider]}
SynthDefs (code)
Those are the synthdefs used for the first test rendering
{kind: repository}
[09/04]
A new set of module. I wanted this extraction of noisy elements of the input sound to be developed. Here it becomes cloudy by the granular synth after being harmonized again. The next step will be to have a little more control over the arguments for the harmonizer, so that the harmonic elements also vary depending on the characteristics of the input signal. It is overall still necessary to tune it better.
{function: comment, keywords: [harmonizer, resonance, tuning, granular, synthesis]}
[09/04]
I started brainstorming on spatialization and I would mostly like to make it simple and follow the characteristics of each module. So far 3 different ways to spread the sound and to be associated with the 'volume' (not the loudness) of the sound. I started implementing it.
{function: comment, keywords: [spatialization, volume, synthesis]}
[22/04]
The implementation of the spatialization plan. 4 different options are made following to the plan. The choose will have to be made in the osc. Not yet tested in RBP.
[22/04]
Sending/receiving OSC data has been tested between my laptop and RBP. It is smooth once they start communicating. It takes a few attempts to get them to be connected. I recognize this issue.
Now the OSC data going from the laptop is a random choice between 1 and 4, and when a module is triggerd and after being played for the duration given, it sends back a 'cue' to the laptop (msg:10) to get a next trigger for a new module to be played. Accordingly Analysis module is not running in this test. This is just for the test.
{function: comment, keywords: [analysis, synthesis, OSC, network, communication]}





